摘要:心脏毒性仍然是药物研发失败的最常见原因。最近用于评估药物依赖性心脏毒性和识别心脏保护分子的斑马鱼模型已经出现。然而,基于斑马鱼的结果在多大程度上可以实现人类转化仍然未知。 为了解决这个问题,我们建立了多柔比星、肾上腺素和特非那定诱导的心脏毒性的胚胎斑马鱼模型,采用统一的给药方案实现了药物的系统比较。随后,我们确定了人类心脏保护药物——右雷佐生、美托洛尔、卡维地洛和缬沙坦——是否能够治疗斑马鱼的心脏功能障碍。我们的研究结果表明,多柔比星、肾上腺素和特非那定在鱼类中引起了明显的心脏毒性迹象,进一步表明阻断肾素-血管紧张素系统以及在较小程度上阻断 β-肾上腺素能系统,改善了斑马鱼的心脏病。从药物开发的角度来看,我们的工作开启了使用快速且经济实惠的斑马鱼模型确定测试化合物的心血管特性的可能性。
关键词:人类疾病 药物筛选 儿茶酚胺 β-肾上腺素能系统 β受体阻滞剂 血管紧张素受体阻滞剂
简介:心血管疾病是全球发病率和死亡率的主要原因。尽管心脏药物已被证明可有效预防和治疗心脏功能障碍,但仍在积极寻找改进的疗法。心脏毒性仍然是药物开发过程中失败的最常见原因。目前用于筛选候选药物不良心脏症状的策略包括体外心肌细胞分析和动物模型的使用。尽管前者可以快速筛查心脏毒性,但它不能反映整个生物体的影响。相反,基于动物的方法允许更详细地表征心脏毒性,但由于昂贵且耗时的测定,它们的广泛使用受到限制。因此,开发一个既能降低成本又能保持试验质量的模型系统对于药物开发项目的成功至关重要。最近,斑马鱼已成为心血管研究中的一种有价值的工具。即使在胚胎阶段,光学透明度和快速发展也可以使个体动物的循环系统可视化。尽管斑马鱼和人类之间的心脏解剖结构存在明显差异,但一些生理相似性可能使斑马鱼优于常用的啮齿动物模型。例如,斑马鱼的心跳速度在 120 到 180 次/分之间。这与在健康人中观察到的大约 70 次/分钟的静息心率相当。 啮齿动物在这方面有很大不同,例如。 鼠心率超过300次/分,大鼠心率范围为250~493次/分。此外,鱼类血管形成的解剖学和分子机制与在人类和其他高等脊椎动物中观察到的相似。斑马鱼有一个封闭的循环系统,其中血液循环早在受精后 24 小时 (hpf) 就开始了。72 hpf 完成血管的生长 , 背主动脉是贯穿整个躯干的主要胚胎动脉,在胚胎阶段开始血流并逐渐增加速度。迄今为止,斑马鱼胚胎已被用于药物依赖性心脏毒性的评估和心脏保护分子的鉴定。β-肾上腺素能受体(βAR)激动剂(如肾上腺素)、多柔比星和特非那定表现出不同的心脏毒性模式。慢性βAR刺激启动受体的下调,从而抑制心律和心脏收缩。活性氧(ROS)的产生和心肌细胞死亡的诱导被认为是多柔比星损伤心肌引起危及生命的心肌病的机制。特非那定是一种停用的抗组胺药,可导致QT间期延长,从而导致心律失常。所有这些药物的心脏毒性特性已在啮齿动物模型和人类患者中进行了彻底研究。然而,斑马鱼心脏如何对这些众所周知的心脏毒性化合物作出反应仍然未知。 据我们所知,这是第一次在斑马鱼模型中对药物依赖性心脏毒性特征进行正面验证。 这种平行比较对于将斑马鱼数据进一步临床转化至关重要。为了解决这个问题,我们建立了多柔比星、肾上腺素和特非那定诱导的心脏毒性的胚胎斑马鱼模型,并通过功能和形态学改变对其进行了表征。随后,我们确定了心脏保护药物——右雷佐生、美托洛尔、卡维地洛和缬沙坦——是否能够控制斑马鱼的心脏功能障碍。多柔比星、肾上腺素和特非那定的平行比较显示了化合物特异性的心脏毒性作用,突出了它们不同的作用方式。 进一步的分析表明,β-肾上腺素能和血管紧张素受体拮抗剂可减轻受损的心血管参数。结果证实了斑马鱼模型捕捉药物心脏毒性和心脏保护特性的可行性。从药物开发的角度来看,我们的工作为使用快速且价格合理的斑马鱼模型预测受试化合物的心血管特性提供了可能性。
阴性对照组和溶剂对照组的死亡率和自发性畸形不超过10%。为了诱导应用多柔比星、肾上腺素和特非那定的心脏毒性模型,将24 hpf 到 96 hpf 斑马鱼胚胎暴露于化合物 (toxCOI)。心脏保护化合物(protectCOI),即美托洛尔、卡维地洛、缬沙坦和右雷佐生,在心脏毒性化合物(即22 hpf、46 hpf和70 hpf)出现前两小时使用。根据我们的剂量范围研究和文献数据选择受试心脏保护化合物的浓度。美托洛尔最小抑制心率浓度为250 µM和次有效浓度为100 µM和50 µM。卡维地洛选择 25、10 和 5 μM 的等效剂量。缬沙坦选择 200 µM、80 µM 和 40 µM 的非抑制性心率浓度。根据文献数据,选择了 200 µM 和 800 µM 剂量的右雷佐生,并验证它们是无毒的。由于温度和噪声的变化,可以观察到实验之间的一定变化。 所选浓度的所有四种心脏保护化合物均不会导致死亡或发育迟缓。
多柔比星诱导的心脏毒性:多柔比星的心脏毒性在人类和动物模型中得到了很好的表征。我们进行了初步的剂量和时间范围研究,以优化治疗方案,以实现多柔比星诱导的心脏毒性的可重复发展。在第一次孵育 (hpi) 后,在很宽的浓度范围内 (50–150 µM) 多柔比星直至 48 h 都没有引起死亡。在72 hpi时多柔比星诱导的死亡率变得明显,50%致死浓度(LC50)值为104 µM。不早于 48 hpi 在至少 70 µM 的浓度下观察到心率抑制。在 72 hpi,抑制心率的最高非致死浓度等于 70 µM。对照组和多柔比星治疗组斑马鱼心率的平均绝对差异为-19.97 bpm。除心率抑制外,多柔比星在 72 hpi 导致心脏异常的浓度依赖性发展。 在 70 µM 剂量 (72 hpi) 时,三分之一的暴露仔鱼检测到异常。结构和功能异常包括:心包水肿 (PE)、心脏牵张和血管内缺乏血液循环。此外,多柔比星在大量微血管的区域引起严重出血(HE)。由于多柔比星具有荧光,因此我们可以确定其在胃肠道中的分布。于没有死亡率、显著的心率抑制和结构性心脏异常的存在,选择 70 μM 的剂量与假定的心脏保护药物联合治疗进行进一步评估。

图1、斑马鱼仔鱼心血管效应评估

图2、多柔比星对斑马鱼的毒性和活性。多柔比星对斑马鱼死亡率(A)、心率(B)和形态(C-E)的影响。
肾上腺素诱导的心脏毒性:儿茶酚胺水平过高的心脏毒性效应已在实验模型和人类心脏中得到充分证明。其中一种内源性儿茶酚胺是肾上腺素——一种肾上腺素能受体的强效刺激剂。因此,我们决定探索肾上腺素暴露对斑马鱼心脏的影响。从 250 µM 开始,肾上腺素以剂量依赖性方式增强心脏功能,模拟其对人体心脏的短效活性。在稍后的时间点,这种效应会导致心率降低。 由于这种抑制作用,在 48 hpi 时恢复到基线。在 72 hpi 时,从 500 µM 的肾上腺素中检测到明显的心动过缓。 进一步增加剂量会产生严重的心动过缓,在 1000 µM 时达到 ‐19.80 bpm。在这个浓度范围内,肾上腺素在任何时间点都不会诱发任何形态异常。为了进一步研究,选择了 1000 µM 的心脏抑制剂量。

图 3、肾上腺素对斑马鱼的毒性和活性。
特非那定诱导的心脏毒性:由于特非那定是众所周知的心脏毒性物质,我们确定它是否反映了斑马鱼仔鱼的类似毒性。在这里,特非那定显示出高毒性,分别在48hpi和72hpi下导致LC50分别为50 μM和39 μM。特非那定从24小时开始以浓度依赖性方式降低心率。此后在 72 hpi 观察到5 µM 到 25 µM 的心率抑制。暴露于特非那定后,斑马鱼在 72 hpi 的浓度低至 10 µM 时表现出广泛的心脏异常(概率为 32%)。显微镜检查显示除心包水肿(PE)外,心室塌陷。当特非那定浓度高于 20 µM 时,检测到心脏和严重的身体畸形,即头部 (HM) 和尾部改变 (TM) 和卵黄囊水肿 (YSE)。因此,为了进一步研究,选择了 10 μM 的非致死浓度,因为它的心脏抑制作用发生时没有可检测到的严重畸形。

图 4 特非那定对斑马鱼的毒性和活性。
心脏毒性模型对心脏功能变化的比较:为了进一步验证暴露于所提出的心脏毒性化合物是否会导致生理性心脏功能和结构缺陷的损害,评估了缩短分数、每搏输出量和心输出量。缩短分数从对照动物的 18.50% 显著降低到多柔比星处理的鱼的 9.76%,表明心室收缩力减弱。我们分析了每搏输出量参数,该参数是指每次心跳后从心室泵出的血液量。 与对照相比,多柔比星显著减少每搏输出量约 0.14 nL。除了收缩力降低之外,多柔比星处理的鱼的心脏似乎反映了心脏泵血的不规则方式,即心输出量的改变,这可能表明心肌有缺陷或心力衰竭的症状。心脏功能评估概括了肾上腺素不影响任何明显的表型心脏异常。下一个测试的心脏毒性化合物 - 特非那定 - 增加了心脏的每搏输出量,表明心脏泵血更加有力或泵血量增加。 该效果与心率抑制有关,而缩短分数未改变。我们推测,随着心率持续下降,每搏输出量会因充盈时间增加而增加。 因此,心输出量保持稳定,因为降低的心率被增加的每搏输出量所补偿。我们比较了所提出的模型与心率的变化,分别测量心脏心房和心室的搏动次数。在测试的化合物中,只有特非那定引起了促心律失常作用,表现为心房早博或额外搏动。 多柔比星消除了心脏收缩的能力和规律的节律,因此抵消了每搏输出量和心输出量。肾上腺素仅降低心率,而特非那定引起的心动过缓可补偿每搏输出量的增加。图5D显示了经心脏毒性化合物或溶媒对照处理的mnx1:dsRed转基因斑马鱼仔鱼的形态缺陷。多柔比星导致心脏拉长,暴露于特非那定 72 小时后,观察到心室轻微变形。

图 5. 心脏毒性模型对心脏功能变化的比较。
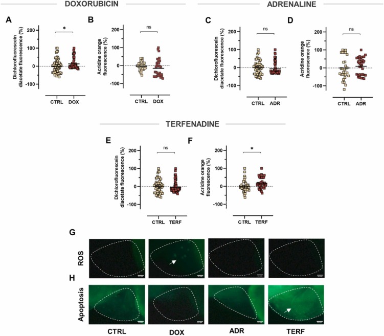
多柔比星具有促氧化作用,而特非那定诱导斑马鱼仔鱼凋亡:ROS诱导的氧化应激是引起心脏毒性的主要因素之一,导致细胞凋亡死亡。有鉴于此,我们进行了一组实验,以提供对斑马鱼模型中多柔比星、肾上腺素和特非那定毒性的机制洞察。如图6A所示,与对照组相比,仅多柔比星处理的斑马鱼的ROS水平显著升高。伴随着在荧光显微镜下观察斑马鱼仔鱼,发现心脏区域的荧光强度更高。因此,结果证实了多柔比星提高斑马鱼 ROS 生成的能力。 形成鲜明对比的是,与对照相比,多柔比星治疗不影响程序性细胞死亡,肾上腺素在动物中既不引起活性氧的产生也不引起细胞凋亡。下一个评估模型—特非那定—对活性氧的产生没有影响,但是吖啶橙染色显示,它诱导心脏区域的细胞死亡。结果表明,特非那定诱导的细胞凋亡不归因于ROS的形成。

图6、活性氧生成和凋亡的检测。
评估化学诱导的心脏保护作用:如上所述,斑马鱼暴露于之前在人类和啮齿类动物模型中被证明具有心脏毒性的药物后出现心脏功能障碍。为了进一步验证斑马鱼作为心血管研究药理学模型的可用性,我们旨在验证用于减轻人类心脏功能障碍的药物的心脏保护活性是否可以在斑马鱼中复制。这三种药物是根据其治疗特点选择的:美托洛尔(选择性β1-肾上腺素能受体拮抗剂)、卡维地洛(具有复杂药理学特征的α1-和β-受体阻滞剂)和缬沙坦(血管紧张素受体阻滞剂)。这些药物通常用于治疗高血压、心力衰竭、心律失常和心肌病。在多柔比星诱导的毒性背景下,研究了右雷佐生的特性,这是唯一一种临床批准的用于基于蒽环类药物的抗癌治疗的心脏保护剂。评估了美托洛尔、卡维地洛和缬沙坦对多柔比星、肾上腺素和特非那定诱导的心脏毒性的心脏保护活性。
右雷佐生—唯一经临床批准的基于多柔比星的心脏毒性药物—对斑马鱼仔鱼有效:早在 24 hpi 时,右雷佐生在 200 µM 和 800 µM 两种测试剂量下都能减弱多柔比星诱导的心率抑制。在 200 μM 的剂量下,在 48 hpi 时也发现了保护活性,但是,在 72 hpi 时效果并未维持。尽管右雷佐生不能缓解多柔比星引起的血流障碍,但它能够逆转多柔比星引起的血管收缩。此外,与单独使用多柔比星相比,用右雷佐生联合治疗的斑马鱼的心脏异常程度要小得多。因此,已显示给予右雷佐生可改善多柔比星相关的心脏功能障碍。

图 7. 右雷佐生对多柔比星诱导的心脏毒性的心脏保护作用。
美托洛尔对多柔比星诱导的心脏毒性没有影响:单用多柔比星可显著降低心率,美托洛尔不能逆转这种作用。在 72 hpi 时,在多柔比星处理的斑马鱼中观察到进一步的心率抑制,多柔比星与美托洛尔共同处理甚至加剧了这种效果,在 250 µM 美托洛尔与单用多柔比星相比, 多柔比星诱导的心动过缓与血流减少和背主动脉收缩有关。在这两种情况下,美托洛尔都无法改善这些影响。美托洛尔并不能阻止多柔比星对心脏的明显改变,这证实了美托洛尔不能预防多柔比星引起的心脏毒性。

图 8. 对多柔比星诱导的心脏毒性的心脏保护作用。
卡维地洛仅减轻多柔比星诱导的血管收缩:多柔比星和卡维地洛的共同治疗加剧了多柔比星诱导的心率抑制,尤其是在 72 hpi。卡维地洛没有改善血流受损,但它能够逆转多柔比星引起的血管收缩。单独使用多柔比星会导致心脏异常,例如心包水肿和心脏拉长,卡维地洛甚至以明显的浓度依赖性方式增强了这种作用。因此,卡维地洛不能预防多柔比星引起的心脏毒性。
β-肾上腺素能系统对斑马鱼仔鱼的药理反应是保守的:美托洛尔和卡维地洛属于竞争性β-肾上腺素受体拮抗剂,可阻断内源性儿茶酚胺——肾上腺素和去甲肾上腺素。在这里,两种β受体阻滞剂都能逐渐逆转在24 hpi时观察到的肾上腺素诱发的心动过速。进一步暴露于肾上腺素导致心率和血流量在72 hpi时下降。尽管美托洛尔和卡维地洛都增强了肾上腺素引起的心率抑制,但这些药物显著改善了肾上腺素引起的血流量减少。所有测试的 β-肾上腺素能配体均不影响背主动脉的直径。

图 9. 对肾上腺素诱导的心脏毒性的心脏保护作用。
缬沙坦完全减轻特非那定引起的心脏毒性:美托洛尔在治疗特非那定引起的心律失常、血流和血管收缩方面的心脏毒性方面没有显著改善。此外,特非那定单独使用时,患有心脏异常的斑马鱼仔鱼的比例相当高,与美托洛尔联合使用并不能以明显的剂量依赖性方式改善这种效果。下一个评估的药物——卡维地洛——甚至在 72 hpi 时加剧了特非那定诱导的心动过缓的心率下降。尽管卡维地洛在控制血流受损方面失败,但它消除了血管收缩,并略微降低了由特非那定引起的心脏异常的发生频率。因此,与美托洛尔相比,卡维地洛在改善特非那定心脏毒性方面更有效。有趣的是,缬沙坦在所有时间点逐渐改善心动过缓,与 72 hpi 单独使用特非那定相比,在 200 µM 时心率甚至增加约 +19 bpm。缬沙坦改善了受损的血流,并且与背主动脉扩张相吻合。

图10、特非那定引起的心脏毒性的心脏保护作用。
在这项研究中,我们全面评估了斑马鱼心脏毒性和心脏保护的药理模型,我们的结果表明:多柔比星、肾上腺素和特非那定在鱼类中引起明显的心脏毒性迹象;多柔比星引起心肌损伤,肾上腺素暴露导致最初的心动过速,随后心率下降,而特非那定引起促心律失常;暴露于多柔比星和特非那定分别导致 ROS 过度产生和细胞凋亡;阻断肾素-血管紧张素系统,以及在较小程度上阻断β-肾上腺素能系统,改善了斑马鱼药物依赖性心脏功能障碍;斑马鱼模型反映了β-肾上腺素能和血管紧张素系统的药理学反应。工作的关键新颖方面是对斑马鱼中三个特征明确的心脏毒性模型进行平行比较和验证。此外,我们设计了一种方法,可以在药物开发的早期阶段评估心血管效应。 我们获得的结果表明斑马鱼仔鱼可以表现出心脏毒性的基本症状,因此适用于大规模测试化合物对心脏的影响。这里开发的方案快速(只有三天的时间进行完整评估),成本效益高,适用于自动化高通量心血管筛查。综上所述,这些实验的结果为斑马鱼对心血管药物的功能性反应提供了见解,斑马鱼模拟了人类的反应,因此支持斑马鱼模型在心血管疾病研究中的价值。
原文出自:Pharmacological assessment of zebrafish-based cardiotoxicity models - ScienceDirect



