摘要:帕金森病(PD)的特征是黑质(SN)多巴胺能(DA)神经元的缺失和α-突触核蛋白(α-syn)的聚集。目前的 PD 疗法仅提供症状缓解,缺乏可以逆转正在进行的神经退行性变的疾病缓解治疗策略。在探索新的疾病治疗策略过程中,来自天然来源的化合物近来备受关注。YIAEDAER(Tyr-Ile-Ala-Glu-Asp-Ala-Glu-Arg)肽是从海洋蜗牛(NAC)的内脏物质提取物中分离纯化的一种多功能肽,具有丰富的药理活性,但其对MPTP诱导的PD模型的神经保护作用尚未见报道。研究发现YIAEDAER肽联合治疗可以抑制MPTP诱导的斑马鱼运动损伤,改善MPTP诱导的DA神经元变性,抑制血管系统及脑血管的丧失,抑制α-syn水平。此外,YIAEDAER肽调节与自噬(α-syn、pink1、parkin、atg5、atg7、beclin1、ulk1b、ulk2和ambra1a)和氧化应激(sod1、sod2、gss、gpx4a、gsto2和cat)相关的几个基因。因此,我们的发现表明,YIAEDAER肽可能是对抗MPTP诱导的PD样疾病的潜在治疗候选物。

关键词:MPTP α-突触核蛋白 天然产物 自噬 氧化应激 斑马鱼
简介:帕金森病 (PD) 是第二常见的破坏性神经退行性疾病,目前尚无有效的治疗选择。帕金森病的神经病理学特征包括多巴胺能(DA)神经元的逐渐丧失,伴随着神经元胞体和突起中路易小体的积累,以纤维α-突触核蛋白聚集体为主。大多数PD病例是散发性的,而5–10%的PD病例被认为是由特定基因的遗传突变引起的,包括SNCA(一种编码α-syn的基因)、富含亮氨酸重复激酶2(lrrk2)、Parkin(Parkin)(Parkin)和磷酸酶和张力蛋白同源物(pten)诱导的假定激酶1(pink1)。帕金森病伴有运动和非运动症状。运作症状主要表现为运动障碍,表现出运动迟缓、静止性震颤和强直等主要运动症状。然而,非运动症状,包括注意力下降、REM睡眠行为障碍和嗅觉减退,可能比运动症状早几年。其他非运动症状也可能出现,在疾病晚期,会出现姿势不稳和痴呆。运动症状只有在50-60%的DA神经元变性时才会出现,从而使纹状体中的多巴胺含量降低70-80%,导致基底节活动失调。尽管在精确理解帕金森病神经退行性变过程相关的分子途径方面取得了令人信服的进展,但尚未开发出能够改变帕金森病进展的治疗干预措施。这反映出迫切需要开发新的抗PD疗法,有效地阻止疾病的进展。在探索新的 PD 疗法的过程中,来自自然资源的化合物在近来受到了越来越多的关注。在当前研究中感兴趣的化合物是YIAEDAER肽,它是一种多功能肽,从海海洋蜗牛的内脏物质提取物(NAC)中分离和纯化。NAC是一种具有很高营养价值和商业价值的海生蜗牛;然而,对其活性肽知之甚少。早期的实验研究已经从NAC的肉和内脏中分离出YIAEDAER肽,并报道了其抗氧化、血管紧张素转换酶(ACE)抑制和抗糖尿病活性。YIAEDAER肽由Tyr-Ile-Ala-Glu-Asp-Ala-Glu-Arg组成,分子量为965 Da。 研究发现,YIAEDAER 肽的观察到的生物活性归因于其低分子量、高比例的疏水性和带负电荷的氨基酸,以及特定的 C 端和 N 端氨基酸。神经毒素MPTP被广泛用于诱导PD,导致SN中DA神经元选择性变性,主要通过抑制线粒体呼吸链复合物1(通过单胺氧化酶B产生的有毒代谢物MPP+)来重现帕金森病症状。斑马鱼是一种淡水鱼,近年来作为一种强大的体内脊椎动物模型生物而受到越来越多的关注,可治疗多种神经退行性疾病。斑马鱼模型经济,易于饲养,与人类的遗传相似性超过 80%。尽管斑马鱼和人类之间存在进化距离,但斑马鱼基因相对于人类同源基因在功能上是保守的,因此它们表现出与人类相似的神经退化表型。值得注意的是,斑马鱼拥有脊椎动物的神经结构组织,所有的主要结构都与哺乳动物的大脑相似。斑马鱼已针对几种中枢神经系统 (CNS) 疾病进行建模,包括癫痫、阿尔茨海默病 (AD)、创伤性脑损伤 (TBI) 和 PD。斑马鱼作为珍贵模型的潜力为未来的神经科学研究增添了新的见解。与啮齿动物模型相比,斑马鱼整个胚胎发育过程中的快速神经发育和光学透明性使其成为研究 PD 相关疾病(如 PD)的合适模型。马鱼PD模型成为一种广泛接受的可靠模型,可以研究抗PD化合物及其相关的潜在机制。在目前的研究中,我们评估了YIAEDAER肽对MPTP诱导的斑马鱼PD模型的神经保护作用,并研究了YIAEDAER肽抗PD作用背后的潜在机制。
YIAEDAER联合治疗对MPTP诱导的运动障碍的影响:为了评估YIAEDAER肽的联合治疗是否能改善MPTP诱导的运动损伤,我们在120 hpf时对斑马鱼仔鱼进行了行为评估,这是斑马鱼表现出最大自发运动的最早时间点。与对照组相比,MPTP治疗组的总行程显著缩短。相反,与YIAEDAER肽的联合治疗逆转了MPTP诱导的总行程缩短。然而,与 MPTP 组相比,仅10 μg/mL 和 50 μg/mL 的 YIAEDAER组显示总行驶距离显著上升。此外,斑马鱼的游泳速度与总行程呈相似的模式。 2 μg/mL、10 μg/mL和 50 μg/mL的YIAEDAER均逆转了MPTP诱导的游泳速度下降,反映YIAEDAER肽对运动模式具有保护作用。综上所述,结果表明 YIAEDAER 肽改善了 MPTP 诱导的斑马鱼运动活动的降低。

图1、试验流程图

图 2、 YIAEDAER 对斑马鱼仔鱼 PD 样行为的缓解作用。
YIAEDAER联合治疗对斑马鱼仔鱼对刺激的反应损伤的影响:图3显示了120 hpf仔鱼在10min 的最少适应后,突然从黑暗变为光明时的60min内的运动输出特征模式。对照组的仔鱼在黑暗期运动能力急剧增加后逐渐减少,而MPTP处理的斑马鱼的运动能力并没有明显增加。简而言之,对照和 50 μg/mL 的 YIAEDAER肽组斑马鱼在明亮刺激后的反应能力增强。

图3、YIAEDAER联合治疗对斑马鱼仔鱼对刺激的反应损伤的影响。
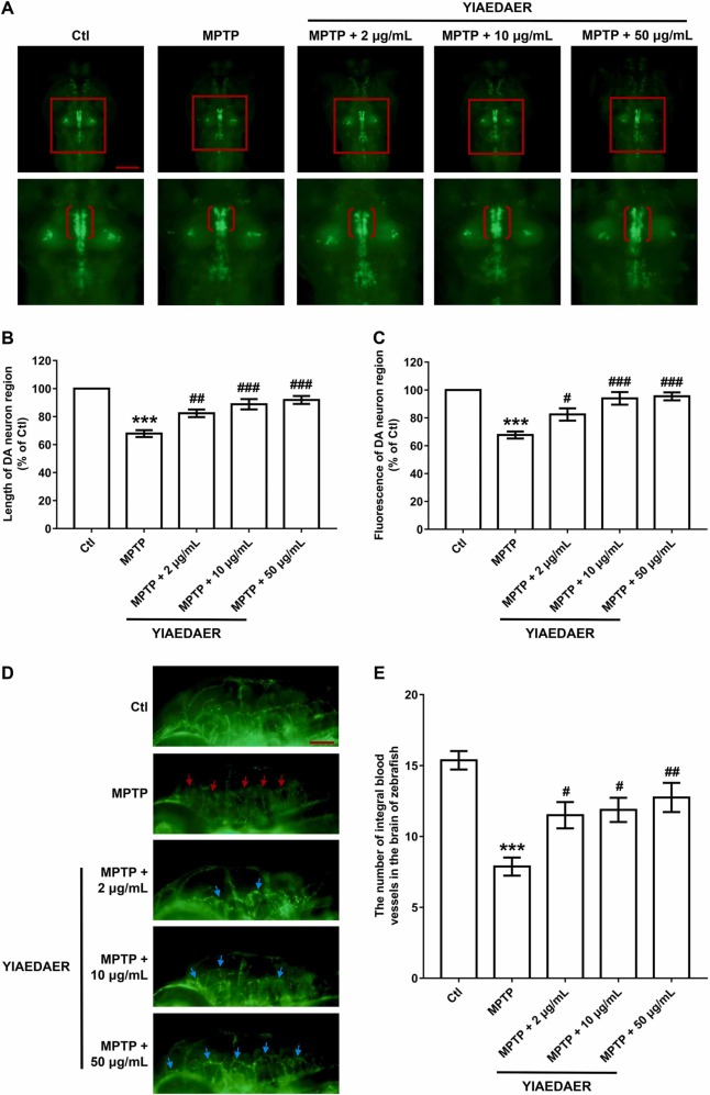
YIAEDAER 对 MPTP 诱导的 DA 神经元和血管损失的影响:MPTP导致斑马鱼DA神经元显著缺失。为了评估YIAEDAER肽对MPTP诱导的DA神经元丢失的抑制作用,我们使用转基因系Vmat2:GFP进行了评估。96 hpf 的 MPTP 组斑马鱼显示 DA 神经元区域的长度和荧光密度降低,这与我们早期的研究相似。与YIAEDAER肽的联合治疗以浓度依赖性方式逆转了斑马鱼中脑的这种减少,如红色方框所示。在96 hpf的转基因斑马鱼(Fli1:GFP)中评估了YIAEDAER肽对MPTP诱导的神经血管系统的保护作用。在目前的研究中,MPTP给药导致了脑血管的显著损失,如图4D中的红色箭头所示,与早期记录的研究相证实。另一方面,如蓝色箭头所示,与 YIAEDAER 肽(2 µg/mL、10 µg/mL 和 50 µg/mL)共同处理可保护 MPTP 诱导的脉管系统丧失和脉管系统紊乱。

图 4、 YIAEDAER肽对斑马鱼 PD 模型中 DA 神经元和血管的保护作用。
YIAEDAER肽对斑马鱼仔鱼α-syn水平的调节作用:如红色箭头所示,与对照组相比,经MPTP处理的斑马鱼仔鱼中枢神经系统中的α-syn表达增加。在72 hpf下,通过斑马鱼仔鱼上的绿色箭头观察到YIAEDAER联合治疗组的α-syn水平明显降低。此外,与 MPTP 组相比,YIAEDAER 肽 (2 µg/mL)、(10 µg/mL) 和 (50 µg/mL) 以剂量依赖性方式显著抑制 α-syn 的表达。

图 5、 YIAEDAER肽通过调节斑马鱼仔鱼 α-syn 水平对 PD 样症状起缓解作用。
YIAEDAER 肽对斑马鱼 PD 模型中 ROS 生成的影响: 120 hpf 斑马鱼仔鱼经 MPTP 处理荧光图像显示,与对照相比,ROS 生成增加。 然而,与 YIAEDAER 肽(2 µg/mL、10 µg/mL 和 50 µg/mL)共同处理会抑制 ROS 的产生。同对照与YIAEDAER肽(2 微克/毫升,(10 µg/mL)和(50 微克/毫升)联合治疗组以剂量依赖性方式显著抑制ROS水平的强度相比,MPTP 组 ROS 水平的荧光强度显著增加。

图 6 在斑马鱼 PD 模型中YIAEDAER肽对 ROS 生成的作用。
YIAEDAER肽对自噬相关基因mRNA表达的影响:简单地说,自噬是负责清除受损蛋白质和细胞器的过程,与帕金森病有关。α-突触核蛋白(α-syn)、e3泛素蛋白连接酶(parkin)、PTEN诱导的假定激酶1(pink1)、自噬相关基因5(atg5)、自噬相关基因7(atg7)、beclin1、ulk1b、ulk2、ambra1a已被确认参与PD自噬的调节。为了研究 YIAEDAER 联合治疗通过调节自噬改善 MPTP 诱导的 PD 样状况,我们评估了这些基因的 mRNA 表达水平。parkin 或 pink1 的缺陷不仅会导致功能失调的线粒体的积累和 ROS 的释放,而且还会导致 LBs 的积累,包括 α-syn。与对照组相比,MPTP组的α-syn转录水平显著上调,而YIAEDAER肽以浓度依赖性方式逆转了这种增加。与对照组相比,MPTP给药组的pink1和parkin mRNA表达显著增加。与 2 µg/mL、10 µg/mL 和50 µg/mL的YIAEDAER 肽共处理后,pink1 的 mRNA 表达显著降低。 然而,与 MPTP 组相比,小剂量(2 µg/mL) YIAEDAER 肽的联合治疗仅对 parkin 的 mRNA 表达产生抑制作用。然而,中、高剂量的YIAEDAER肽对parkin的mRNA表达没有任何影响。与对照组相比,MPTP组atg5和atg7的mRNA表达水平显著降低。

图7、YIAEDAER肽治疗后自噬相关基因的表达。
YIAEDAER肽对氧化应激相关基因mRNA表达的影响:氧化应激在帕金森病发病机制中的作用已得到充分证实。PD的特点是线粒体系统失调,表现为ROS的产生和随后的释放增加。为了了解 YIAEDAER 肽对 MPTP 诱导的氧化应激的影响,我们评估了几个与氧化应激相关的基因的 mRNA 表达。MPTP治疗组与对照组相比,sod1的mRNA表达水平无显著差异。令人惊讶的是,与YIAEDAER肽的联合治疗 (2 µg/mL, 10 µg/mL, and 50 µg/mL)与MPTP组相比,sod1的mRNA表达水平没有发生任何显著变化。与对照组相比, MPTP 处理组 sod2 和 gss 的 mRNA 表达水平显著增加。 相反,与MPTP组相比,YIAEDAER肽(2 µg/mL)、(10 µg/mL)和(50 µg/mL)联合治疗组剂量依赖性地降低sod2的mRNA表达水平。此外,仅在中(10 µg/mL)和高(50 µg/mL)剂量的 YIAEDAER 肽中观察到 gss 的 mRNA 表达水平显著下降。

图8、YIAEDAER肽治疗后氧化应激相关基因的表达。
讨论:PD是一种无法治愈的神经退行性疾病,其中α-syn在中枢和周围神经系统神经元的死亡和功能障碍中发挥着关键作用。虽然PD的发病机制复杂且不太清楚,但PD进展期间DA神经元的死亡与α-突触核蛋白的异常聚集、氧化应激的升高、线粒体功能的功能障碍以及神经炎症标记物的上调有关。在探索阻止疾病进展的新型抗PD治疗策略的过程中,来自自然资源的化合物受到了越来越多的关注。在此,我们评估了 YIAEDAER 肽(2 µg/mL、10 µg/mL 和 50 µg/mL)在斑马鱼 MPTP 诱导的 PD 模型中的神经保护作用,以及抗自噬和氧化应激相关机制。 总的来说,我们发现YIAEDAER肽的抗PD作用与其浓度呈正相关,100 μg/mL的YIAEDAER肽显示出最高的药理活性。据报道,MPTP处理会对斑马鱼造成运动障碍。为了证实MPTP的急性效应,我们观察到MPTP对斑马鱼的运动损伤,其特征是总行程和平均游泳速度减少。YIAEDAER肽对MPTP诱导的运动损伤具有改善作用,这一点通过总行程和游泳速度的增加而明显。这种效应在中浓度和高浓度下都很明显。帕金森病的特点是除了运动功能障碍外,还有一些非运动症状,如反应减退、痴呆和失眠,通常伴随在运动功能障碍阶段。我们的研究测试了仔鱼对刺激的反应,以验证YIAEDAER改善PD样非运动症状的药理活性。然而,当前研究的局限性在于,反应能力可能不是斑马鱼仔鱼非运动症状的唯一指标,在进一步研究中,可能会结合更多的测试,包括睡眠和记忆,来研究非运动损伤活动。在啮齿类动物或斑马鱼模型中,DA神经元细胞的丢失或DA变性是PD的关键特征。任何可能的抗PD治疗都应该能够改善PD脑内进行性DA神经元变性。YIAEDAER肽联合治疗以浓度依赖性方式改善了MPTP给药诱导的DA神经元的丢失。因此,我们的发现为YIAEDAER肽可以拯救MPTP诱导的斑马鱼脑DA神经元丢失的设想提供了证据。血脑屏障(BBB)是神经与脑血管系统接口的重要组成部分。充足的血液供应以及血管的结构和功能完整性对大脑的正常功能至关重要,BBB功能障碍和脑血流量不足与包括PD在内的神经退行性疾病的发病机制有关。在目前的研究中,YIAEDAER肽联合治疗抑制了MPTP诱导的神经元血管系统和脑血管的丢失。α-syn通过聚集、突变或过度表达蛋白的错误折叠对神经元存活至关重要,α-syn失调可能会导致PD中的神经退行性变和DA神经元死亡。α-syn是一个14 kDa蛋白由140个氨基酸组成,在PD发病机制中已得到广泛承认,其聚集导致神经退行性变和DA神经元死亡。在斑马鱼PD的MPTP模型中,α-syn的转录水平增加。我们的研究结果反映了 MPTP 治疗组中 α-syn 的表达增加,这反过来在用 YIAEDAER 肽治疗后受到抑制,这反映了 YIAEDAER 肽抑制 α-syn 表达的潜力,使其成为可能的抗 PD 疗法。自噬被认为是一种重要的现象,细胞通过自噬去除受损的细胞器、错误折叠和异常聚集的蛋白质来维持细胞内环境稳定。自噬与PD之间存在着令人信服的相关性,因为自噬在清除聚集的错误折叠蛋白质和降解受损细胞器方面起着关键作用。Pink1和Parkin在PD自噬的分子调控中起到了关键作用。氧化应激反映了活性氧的产生和抗氧化防御系统之间的不平衡,它可能与包括帕金森病在内的几种神经退行性疾病的发病机制和进展有关。PD动物模型中的ROS生成增加,这与我们观察到的MPTP组ROS生成增加的情况类似。YIAEDAER 肽剂量依赖性地抑制 ROS 生成的强度,反映了其调节氧化应激的潜力。 同样,YIAEDAER 肽治疗调节了几个与氧化应激相关的基因(sod1、sod2、gss、gpx4a、gsto2 和 cat)的 mRNA 表达,表明其具有抗氧化应激的潜力。
结论:综上所述,目前的研究结果表明,YIAEDAER 肽主要通过抑制运动障碍、改善 DA 神经元的退化、抑制脑血管的损失来发挥抗 PD 活性。YIAEDAER肽潜在的抗PD作用可能是由于其在自噬和氧化应激中的调节作用。因此,YIAEDAER肽可能是一种很有前途的抗帕金森病治疗候选药物.



