摘要:尽管斑马鱼作为研究人类疾病和药物测试的动物模型越来越受欢迎,但人们对不同野生型斑马鱼的免疫特征的多样性知之甚少。就人类疾病建模产生的数据而言,在解释结果时,很少考虑背景鱼类的差异,这可能存在问题,因为许多研究甚至没有提到动物的来源和品种。在这项研究中,我们假设不同的野生型斑马鱼品系可能呈现出不同的免疫特征。 为了解决两种常用的斑马鱼野生型品系 AB 和Tübingen (TU) 之间免疫反应的差异,我们使用了由2,4,6-三硝基苯磺酸(TNBS)诱导的肠道炎症模型,并对这两种品系的易感性和免疫特征进行了表征。数据表明,当暴露于TNBS时,AB和TU品系之间的存活率存在显著差异,这表明这些品系在如何应对炎症挑战方面存在重要的生理差异。我们观察到,与TU品系相比,AB品系暴露于TNBS后死亡率增加,中性粒细胞肠道浸润增加,杯状细胞数量减少,IL-10表达降低。总之,我们的研究证明了 AB 和 TU 动物的品系特异性免疫反应。 最后,与品系相关的炎症易感性的显着变化以及此处显示的免疫特征的差异突出表明,在利用斑马鱼模拟疾病和进行药物筛选时,需要考虑每种品系的背景,因此,必须对不同野生型斑马鱼品系进行更好的免疫鉴定。

关键词:斑马鱼 AB Tübingen 肠道炎症 TNBS
简介:在过去的十年中,斑马鱼作为一种脊椎动物来模拟人类疾病,克服了需要较长发育时间并具有大规模筛选限制的鼠模型的弊端,从而越来越受欢迎。传统上,斑马鱼因其快速发展、成本效益、遗传易处理性、幼虫光学透明性以及与人类的高度遗传和器官同源性而被用于遗传和发育研究。全基因组测序和新出现的数据表明,斑马鱼的生理和免疫与哺乳动物类似,使其成为人类疾病研究中广泛使用的模型。因此,斑马鱼模型包括肿瘤模型、炎症性疾病、自身免疫性疾病、血液疾病和感染不断并成功地被临床转化。在任何疾病中,免疫系统至少在疾病的发病机制和消退中起部分作用。 免疫反应的个体差异,如血清蛋白浓度、细胞因子产生和免疫细胞亚群的变化,可能受到某些非遗传因素的影响,包括环境、微生物组和年龄。类似地,一些疾病受宿主基因、微生物组和免疫因素的影响,这些因素可能导致疾病严重程度的不同。炎症性肠病 (IBD) 是一组复发性和慢性肠道炎症性疾病,描绘了受多因素触发影响的复杂疾病的例子,最常见的 IBD 包括克罗恩病 (CD) 和溃疡性结肠炎 (UC)。多种 IBD 模型可以在动物体内复制,但动物模型的治疗性研究往往因临床转化成功率较低而受到批评; 然而,这可能是由于对数据的错误解读、实验设计缺陷以及基础研究人员和临床医生之间缺乏沟通造成的。在动物研究中,为了保证可靠的数据,了解实验动物的遗传和表型性质非常重要,对于近交系,遗传一致性至关重要,因为微小的遗传变异可能会极大地扭曲结果,这是研究免疫反应时常见的观察结果。众所周知,不同品系的野生型(WT)小鼠呈现出不同的免疫特征,这使它们或多或少对特定疾病敏感。虽然斑马鱼免疫系统的复杂性与哺乳动物表现出相当高的相似性,但仍有一些独特的特征需要考虑。斑马鱼免疫系统的一个特殊性是,先天免疫在受精后 48 小时 (hpf) 就已经发挥作用,最近还表明,早在受精后 5 天 (dpf) 就可以检测到淋巴细胞。需要考虑的一个重要问题是,在许多研究测试中常用的WT斑马鱼实际上对应于许多不同的品系(例如AB、TU、WIK等)。此外,随着斑马鱼在多个研究领域中越来越多地被用作模式生物,近年来可用和使用的菌株数量有所增加。越来越多的证据表明不同斑马鱼品系之间的行为、形态和遗传模式存在差异。在对动物进行疾病建模时,应始终仔细考虑菌株特异性免疫学特征;然而,没有任何研究涉及野生斑马鱼的这一问题。因此,我们假设 WT 斑马鱼品系显示出特定的免疫特征,这将反映对不同疾病模型的易感性。在我们的研究中,对 AB 和 TU 的免疫特征进行了比较,并评估了它们对由 TNBS诱导的 IBD 模型的易感性。发现 AB 和 TU 之间的死亡率和炎症反应存在显着差异,即当暴露于 TNBS 时,AB 死亡率增加,中性粒细胞肠道浸润增加,杯状细胞数量减少,细胞因子表达减少。我们的研究表明 AB 和 TU 之间的免疫特征是不同的,因此研究人员在报告使用斑马鱼的疾病研究时不能忽视菌株背景。
AB品系对TNBS诱导的炎症表现出更高的死亡率:在斑马鱼仔鱼中,TNBS暴露会导致小肠结肠炎,并诱导促炎症途径、粘膜屏障破坏和肠道白细胞增多,这些特征与人类IBD相似。斑马鱼的不同野生型菌株是否会对 TNBS 引起的肠道炎症表现出不同的易感性和免疫力?为了验证这一假设,我们首先对暴露于剂量不断增加的TNB的斑马鱼幼虫进行了存活分析。在本实验中,在5dpf下向培养基中添加TNBS直到8dpf,每天记录幼虫的存活率。结果表明,当暴露于 TNBS 时,AB 和 TU 菌株的存活率存在显着差异。浓度低于 60 μg/mL 的 TNBS 对 AB 和 TU 幼虫无毒,不会导致显著的死亡率。然而,70 μg/mL 和 80 μg/mL 的 TNBS 剂量在 AB 和 TU 中均导致显着死亡,与 TU 相比,AB 组的死亡率显着更高。这些数据表明,TU菌株对TNBS的抗性高于AB菌株。 TNBS 浓度为 90 μg/mL 或更高会导致幼虫活力完全丧失或活力过低,无法检测 AB 和 TU 菌株之间的存活差异。而杂交 AB/TU 幼虫改变了对 TNBS 的敏感性。TNBS 浓度为 70 μg/mL和 80 μg/mL与单独的 AB 和 TU 菌株相比,AB/TU 杂交系对 TNBS 表现出中等敏感存活率分别为76.0% 和42.0% ,但在低浓度和高浓度 TNBS (60, 90 μg/mL)时, 与 AB 和 TU 相比,AB/TU 的死亡率增加。这些结果证实了我们最初的假设,即不同的野生型斑马鱼菌株对 TNBS 诱导的炎症具有不同的敏感性。

图1、AB、TU和AB/TU的存活率比较显示TU的存活率较高。
AB 和 TU 菌株在炎症条件下呈现不同的细胞因子表达谱:在 TNBS 暴露期间观察到 AB 比 TU 表现出更高的死亡率后,我们继续分析这些菌株在生理条件下或暴露于 TNBS 时是否表现出不同的炎症标志物基因表达。在 6 dpf时测量核因子 kappa B (NF-kB) 转录因子的表达,其调节细胞因子的产生以及促炎(IL-1β、TNF-α、IL-12)或调节细胞因子(IL-10)。我们的数据表明,在生理条件下AB 和 TU 在调节炎症的基因表达方面存在差异。当AB和TU暴露于浓度范围为60至90μg/mL(T60和T70)的TNB时,与暴露于相同条件下的AB相比,在基础水平以及T60和T70时,TU中NF-kB的表达更高。同样,在基础水平 (CTR) 和 T60 中,TU 中的 TNF-α 表达往往高于 AB。AB 和 TU 之间的 IL-12 表达未观察到统计学上的显著差异。与 AB 相比,TU 中 T70 的促炎细胞因子 IL-1β 显著升高。然而,与CTR和T70条件下的AB品系相比,TU中抗炎细胞因子IL-10的表达也更高。最后,我们对 IL-1β 和 IL-10 表达之间的比率进行了分析。在生理条件比最高剂量的TNBS(T90),AB(CTR)系的 IL-1β 和 IL-10 表达中高,与对照组相比,AB(CTR)系在T60的IL-1β/IL-10比值降低。数据表明TU品系在TNBS反应中具有较高的细胞因子转录相关基因表达谱。TU 在所有细胞因子(NF-kB、TNF-α、IL-1β 和 IL-10)中均表现出更高的表达,在 CTR 和 T90 处的 IL-1β/IL-10 比率低于 AB。 这表明 AB 和 TU 菌株的免疫反应不同,但与 AB 相比,TU 菌株可能具有更好的免疫调节反应。

图 2. TU 表现出更高包括 NF-kB 和 IL-10炎症调节基因的表达。
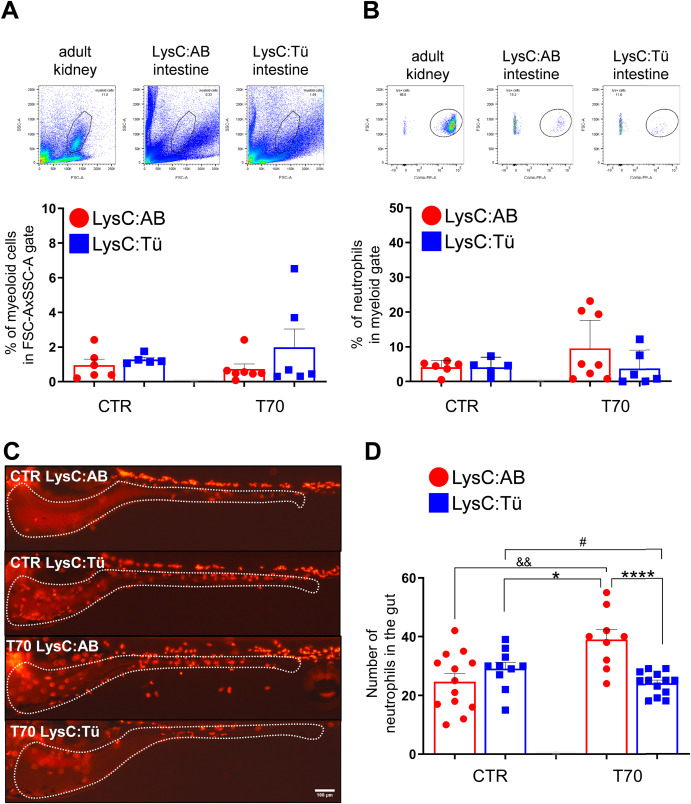
TNBS 在 AB 幼虫的肠道中诱导更高的中性粒细胞浸润:为了研究幼虫中的 TNBS 暴露是否会诱导导致 AB 和 TU 菌株中 IBD 表型的器官特异性炎症,我们从对照幼虫或在 6 dpf 暴露于 T70 的幼虫中分离出肠道,并通过流式细胞术分析髓样细胞和中性粒细胞的百分比。为了比较遗传背景的差异是否会导致 TNBS 诱导的结肠炎中白细胞浸润的差异,将带有红色荧光中性粒细胞的转基因系 Tg(LysC:DsRed2)nz50 与 AB 或 TU 杂交,并对其后代 (LysC:AB, LysC:TU ) 进行了分析。肾脏是成年斑马鱼的主要造血器官,相当于人的骨髓。 基于这一事实,我们使用从成年斑马鱼肾脏中分离出来的细胞。将肾髓样门作为分析幼虫肠道细胞的参考。没有发现 AB 和 TU 对照之间以及暴露于 TNBS 后骨髓细胞百分比的任何差异。双重排除后,通过分析髓样细胞群内的 LysC:DsRed2+ 细胞来评估中性粒细胞的百分比。对照组和T70组中LysC:AB、LysC:TU组的中性粒细胞百分比无统计学显著差异。利用斑马鱼幼虫的透明性,通过检查渗入肠道的荧光免疫细胞,可以对体内肠道炎症进行可视化分析。在 6 dpf 时,对照和 T70 幼虫被麻醉并成像,以量化肠道区域的中性粒细胞。与对照相比,当暴露于 T70 时,LysC:AB 幼虫的中性粒细胞数量显著增加。 相比之下,LysC:TU 表现出相反的行为,T70 暴露后细胞浸润略有减少,表明TNB可在LysC:AB系中诱导炎症,而LysC:TU似乎具有抗性。

图3、TNBS暴露后AB中的中性粒细胞增加,但TU中的中性粒细胞没有增加。
AB菌株诱导肠道炎症后显示产生粘液的杯状细胞减少:粘液的产生对于维持肠上皮屏障至关重要,并且是抵抗感染的第一道防线之一。 因此,产生粘液的杯状细胞在维持肠道免疫稳态中具有重要的间接作用。在 IBD 患者中,黏膜厚度减少,损害了肠道屏障的完整性,数据表明TNBS 在 AB 幼虫中引起了类似的作用,导致其肠道中杯状细胞数量显著下降。相比之下,TU在生理条件下呈现较低的杯状细胞数量,TNBS暴露不会改变杯状细胞的数量。数据表明与TU菌株相比,AB菌株对TNBS诱导的结肠炎具有更高的敏感性。

图4、TNBS能显著减少AB品系中产生粘液的杯状细胞的数量,但不能减少TU品系中产生粘液的杯状细胞的数量。
结论:结果表明AB和TU菌株在TNBS诱导的炎症性肠病实验模型中存在生理差异。数据支持我们的假设,即野生型斑马鱼品系可以对相同的刺激表现出不同的反应。这些菌株的免疫反应特征将有助于我们了解不同疾病实验模型中易感性的变化并将其应用于斑马鱼研究。并鼓励在不同的免疫试验中对不同的斑马鱼品系进行对比。



