摘要:活性羰基化合物(RCS)是在新陈代谢过程中自发形成的,会改变和损害DNA、蛋白质和脂质的功能,导致多种器官并发症。在斑马鱼中,RCS解毒酶乙二醛酶1(Glo 1)、醛脱氢酶3a1(Aldh3a1)和醛酮还原酶1a1a(Akr1a1a)的敲除显示RCS升高,其特异性地调节葡萄糖代谢、高血糖和糖尿病器官损伤。在 glo1-/- 动物中aldh2.1 是补偿性上调的,因此本研究旨在研究与乙醇暴露无关情况下, Aldh2.1 在斑马鱼中对 RCS 的解毒能力。使用 CRISPR/Cas9 生成 aldh2.1 敲除斑马鱼,随后在组织学、代谢组学和转录组学水平上进行分析。 aldh2.1-/- 斑马鱼显示内源性乙醛 (AA)增加 ,诱导视网膜脉管系统血管生成增加。表达和药理学介入研究确定了由 AA 诱导的 c-Jun N-末端激酶 (JNK) 和 p38 MAPK 的失衡,其介导了血管生成的激活。此外,aldh2.1-/- 斑马鱼中 AA 的增加不会引起高血糖,相反,AA 会抑制葡萄糖激酶 (gck) 和葡萄糖-6-磷酸酶 (g6pc) 的表达,从而导致葡萄糖代谢受损。

关键词:醛脱氢酶 (ALDH) 乙醛(AA) 活性羰基物质 (RCS) 葡萄糖代谢 微血管器官并发症 斑马鱼
简介:活性羰基物质 (RCS) 是一类代谢物,与葡萄糖代谢受损、胰岛素抵抗和微血管损伤有关。甲基乙二醛(MG)是研究得最好的代表,其作为晚期糖基化终产物(AGEs)前体的毒性而闻名。由 glo1 和 glo 2 组成的乙二醛酶 (Glo) 酶系统利用了 MG 的解毒作用。然而,最近在斑马鱼和小鼠中的研究表明,敲除 glo1 仅导致内源性 MG 增加 50%。因此,glo1基因敲除斑马鱼虽然表现出糖耐量受损,但并没有出现器官损伤,只有在摄入高热量后,它们的视网膜血管系统才会发生改变,这与临床糖尿病视网膜病变的病理结果一致。这些结果表明,体内glo1 MG 解毒能力的丧失可以通过其他酶系统得到补偿。 事实上,glo1 突变体中醛脱氢酶 (Aldh) 和醛酮还原酶 (Akr) 的活性测量表明这两个酶家族可以作为 MG 的替代解毒系统。随后对斑马鱼中不同 Aldh 和 Akr 亚类成员的研究,包括 aldh3a1 和 akr1a1a 斑马鱼突变体的产生和分析,发现不是 MG,而是 Aldh3a1 的 4-羟基壬烯醛 (4-HNE) 和 Akr1a1a 的丙烯醛 (ACR) 是首选的解毒 RCS。虽然两种突变体的葡萄糖代谢均受损,但 aldh3a1 突变体中 4-HNE 增加会破坏胰腺,导致高血糖和视网膜血管改变,而 akr1a1a 突变体中 ACR 增加会导致胰岛素抵抗和成年动物糖尿病视网膜病变和糖尿病肾病。数据已经确定了 RCS 及其相应解毒酶在调节葡萄糖代谢方面的特定特征,这些系统的改变导致葡萄糖耐量受损、胰岛素抵抗、高血糖和微血管并发症。
glo1-/- 斑马鱼突变体中的 aldh2.1 表达也有所增加。 aldh2.1 是斑马鱼与人类 aldh2 的同源物,可以解毒多种反应性代谢物,包括乙醛 (AA)、4-HNE、丙二醛 (MDA) 和 MG。由于 Aldh2 将 AA 氧化为乙酸,因此对其在酒精代谢和酒精引起的应激并发症中的重要性进行了充分研究,发现在酒精性肝病和心血管疾病中起关键作用。此外,aldh2 的缺失会增加活性氧 (ROS),从而导致线粒体功能障碍和细胞色素 P450 2E1 (CYP2E1) 的上调。然而,Aldh2对反应性代谢物解毒、糖代谢调节和糖尿病微血管并发症形成的贡献,是否与乙醇暴露无关,目前尚不清楚。因此,本研究旨在评估 Aldh2.1 对斑马鱼不同 RCS 的解毒能力,并确定 Aldh2.1 对葡萄糖代谢、器官生理和疾病的潜在调节功能。我们的数据确定,斑马鱼中 aldh2.1 的缺失导致内源性 AA 浓度增加,随后损害了斑马鱼仔鱼和成鱼的葡萄糖代谢并导致视网膜血管微血管损伤。
aldh2.1-/- 基因敲除斑马鱼的生成和验证:最近对脊椎动物和哺乳动物的研究表明,Aldh酶在解毒短链和长链RCS中起主要作用。为了研究 Aldh2.1 对 RCS 解毒和葡萄糖代谢调节的影响,我们创建了一个 aldh2.1 基因敲除斑马鱼模型,因为之前的研究表明 aldh2.1 在反应性代谢物解毒中具有补偿功能。Aldh2.1 酶在人类、小鼠和斑马鱼中表达。 然而,尚未描述不同物种之间酶氨基酸序列的相似性。因此,该研究的第一步是对斑马鱼和人类、斑马鱼和小鼠之间的氨基酸序列进行比对,发现斑马鱼和人类之间的相似性达到78.2%,斑马鱼和小鼠之间的相似性达到77.4%。整个物种的活性位点中的半胱氨酸和谷氨酸氨基酸被完全保留并在每个物种中保持不变。迄今为止,还没有产生 aldh2.1-/- 斑马鱼品系,因此利用 CRISPR/Cas9 技术创建了 aldh2.1 基因敲除模型。首先,合成靶向 aldh2.1 外显子 3 的 CRISPR-guideRNA (gRNA),并与 Cas9 mRNA 一起注射到单细胞期 Tg(fli1:EGPF) 斑马鱼胚胎中。 由于五个核苷酸的缺失,测序发现了一个由于五个核苷酸缺失而导致的阅读移码突变,然后将其用于进一步的育种和研究。为了验证纯合 aldh2.1-/- 突变体的产生,进行了蛋白质印迹并显示肝脏中的 Aldh2.1 蛋白完全丧失。与 aldh2.1+/+ 仔鱼相比,受精后 5 天 (dpf) 的 aldh2.1-/- 仔鱼的总体形态没有改变。在少数 aldh2.1-/- 胚胎/仔鱼中,肝脏似乎变大。 有趣的是,成年 aldh2.1-/- 动物的存活率偏离了估计的孟德尔分布,并且显著低于预期。在 282 条成年斑马鱼中,99 条(35.1%)为 aldh2.1+/+,122 条(43.2%)为 aldh2.1+/-,只有 61 条(21.7%)有 Δ5 bp 型的 aldh2.1-/-, 这些结果表明,Aldh2.1 的永久丢失会对斑马鱼产生负面影响。由于 aldh2.1 在成年斑马鱼中的表达是未知的,因此使用 RT-qPCR 分析来研究 aldh2.1 在整个斑马鱼器官中的表达。与持家基因 b2m 的表达相比,我们发现 aldh2.1 在肝脏 (15%) 中的表达最高,其次是大脑 (6.8%) 和眼睛 (5%)。总体而言,这些结果证实了 aldh2.1 在斑马鱼器官中的表达与其他脊椎动物相当。 接下来,使用不同的 RCS 作为底物进行了一组 Aldh 酶活性测量,以确认 aldh2.1 敲除导致总 Aldh 酶活性的功能性降低。使用以下底物可以观察到 aldh2.1-/- 仔鱼裂解物中总 Aldh 酶活性显著降低:AA (67%)、MG (31%)、4-HNE (23%) 和 MDA (16%) )。以ACR(图1K)为底物的Aldh总酶活性也降低了28%,但不显著。这些结果不仅进一步证明了 aldh2.1-/- 突变体的成功产生,而且还确定了 Aldh2.1 酶在斑马鱼中对RCS 的解毒能力。

图 1. aldh2.1-/- 斑马鱼系的生成和验证。
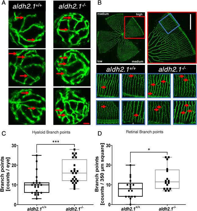
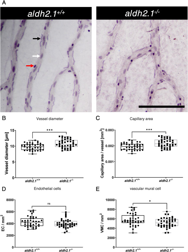
aldh2.1 的缺失导致斑马鱼仔鱼和成鱼视网膜血管系统的血管生成:在之前的研究中,可以发现斑马鱼眼睛中的外源性和内源性反应性代谢产物通过受损的葡萄糖代谢损害微血管。为了研究 aldh2.1 敲除对血管发育的潜在后果,我们通过共聚焦显微镜分析了仔鱼和成年斑马鱼的脉管系统。 与 5 dpf 的 aldh2.1+/+ 仔鱼相比,可以确定 aldh2.1-/- 斑马鱼仔鱼的玻璃体血管系统中的分支点增加。12 mpf 时成鱼视网膜血管系统的量化证实了这些结果。与 aldh2.1+/+ 成鱼相比,aldh2.1-/- 成鱼的视网膜血管高密度区域的分支点也增加了。此外,使用胰蛋白酶和随后的 Mayer 苏木精染色制备成鱼视网膜的消化物显示血管壁细胞覆盖率损失 10%,而 aldh2.1-/- 斑马鱼血管中的内皮细胞数量没有变化。此外,成年 aldh2.1-/- 斑马鱼的血管比 aldh2.1+/+ 斑马鱼的血管更宽,随后每条血管的毛细血管面积增加了 10%。除了眼睛,还分析了斑马鱼的肾脏。 相反,PAS染色和电子显微镜都没有发现明显的变化。这些结果表明,Aldh2.1 的功能丧失导致血管系统的改变,与患有视网膜病变的患者相似。由于鲜有报道称活性代谢物与视网膜损伤之间存在关联,因此对仔鱼和成年斑马鱼中的几种活性代谢物进行了测量。

图 2. aldh2.1 的缺失导致斑马鱼仔鱼和成鱼视网膜血管系统中的血管生成增加。

图 3. aldh2.1-/- 视网膜中血管增厚和血管壁细胞覆盖率降低。
aldh2.1-/- 突变体显示内源性 AA 升高和餐后血糖降低:
之前关于Aldh3a1酶引起的糖尿病器官并发症的研究表明,RCS解毒功能受损是视网膜新生血管增加的原因。然而,aldh2.1-/- 突变体的解毒活性受损是否会转化为类似的内源性反应性代谢物升高或葡萄糖代谢受损仍然未知。我们对96 hpf龄仔鱼和成年斑马鱼器官中的葡萄糖和活性代谢物进行了一系列测量。在仔鱼体内,未发现全身葡萄糖、镁、乙二醛、4-HNE和ACR的变化。我们可以确定反应性代谢物 AA 的升高,与 aldh2.1+/+ 相比,aldh2.1-/- 仔鱼的 AA升高 4.2 倍,但代谢组的AA保持不变。在成年斑马鱼中,禁食 aldh2.1−/− 斑马鱼肝脏中的 AA 浓度增加了 4.3 倍。然而,空腹和餐后 MG 没有变化。有趣的是,虽然 aldh2.1-/- 成鱼的空腹血糖水平没有变化,但餐后测量显示血糖水平降低。总之,数据已确定 AA 是斑马鱼中 Aldh2.1 解毒活性的主要 RCS。 尽管 aldh2.1 敲除对广泛的 RCS 的总 Aldh 酶活性有影响,但只有 AA 在体内积累。

图 4. aldh2.1-/- 突变体显示内源性 AA 升高和餐后血糖降低。
aldh2.1-/- 突变体表现出应激信号加重和糖酵解障碍:为了研究导致 aldh2.1-/- 突变体血管改变的潜在机制并解决为什么 aldh2.1-/- 突变体会导致餐后血糖降低,我们在斑马鱼仔鱼中进行了 RNA 测序分析。Kyoto-encyclopedia基因和KEGG通路分析揭示了几种受 aldh2.1 敲除显著调控的通路,包括但不限于上调的应激信号和下调的能量代谢。细胞凋亡、铁死亡和细胞衰老的标准化富集评分 (NES) 介于 1.5 和 1.7 之间。更重要的是,发现了 NES 为 1.46 的 VEGF 通路成分和 NES 为 1.58 的丝裂原活化蛋白激酶 (MAPK) 的过表达,为 aldh2.1-/- 视网膜血管中的机制提供了第一个线索。在另一个位点,下调的能量代谢途径包括脂肪酸降解和氨基酸代谢,但也发现了丙酮酸代谢和糖酵解/糖异生。糖酵解/糖异生的基因集富集分析 (GSEA) 显示丙酮酸代谢的 NES 分别为 -1.82 和 -2.02,表明 aldh2.1 确实参与了葡萄糖代谢。

图 5. aldh2.1-/- 突变体表现出加强的应激信号传导以及糖酵解和糖异生的损害。
aldh2.1-/- 突变体中葡萄糖-6-磷酸酶表达的抑制和 JNK 和 p38 MAPK 表达的改变:基于 RNA-seq 数据,我们探索了选定基因在已识别途径中的表达,可以解释 aldh2.1-/- 斑马鱼与视网膜血管生成增加和葡萄糖稳态受损相关的潜在机制。血管生成标志物的基因表达,如 fgfr2、vegfr2 和 notch1a 在 aldh2.1-/- 和 aldh2.1+/+ 仔鱼之间没有变化。因此,焦点随后转移到 MAPK 家族的成员上,因为 ERK1、JNK 和 p38 MAPK 都以其改变内皮细胞活化和血管生成的能力而闻名。mapk3和mapk7(分别称为ERK1和ERK5)没有改变。然而,mapk8b(也称为JNK1)的表达增加了两倍,而mapk11-14(称为p38 MAPK)的表达减少了两倍。同时,通过选定的基因调节糖酵解、糖异生和葡萄糖内化,我们探讨了成鱼 aldh2.1-/- 突变体餐后血糖浓度降低的原因。RT-qPCR检测到葡萄糖-6-磷酸酶表达降低了四倍,在糖异生过程中,葡萄糖-6-磷酸转化为葡萄糖。一份研究确实在几年前假设 AA 抑制了葡萄糖 6-磷酸酶的表达,我们的数据现在首次在体内显示了这种调节,因为 aldh2.1-/- 突变体中的 AA 高度增加。相应地,在 aldh2.1-/- 突变体中观察到葡萄糖激酶 (gck) 减少了三倍,该酶通过葡萄糖磷酸化为葡萄糖 6-磷酸来介导糖酵解的第一步。此外,糖异生的关键调节因子磷酸烯醇丙酮酸脱羧酶(pepck)表达下调1.7倍,受底物葡萄糖-6-磷酸刺激的葡萄糖-6-磷酸脱氢酶(g6pd)也下调1.3倍。最后,aldh2.1-/- 突变仔鱼中的胰岛素表达和 pdx 1 表达显著下调。总之,选定的单基因表达数据证实了 RNA-seq 数据,它们可以通过斑马鱼仔鱼中改变的 JNK 和 p38 MAPK 信号传导来解释 aldh2.1-/- 突变体视网膜血管中血管生成的增加。该数据还表明了一种新的葡萄糖代谢受损机制,其中抑制葡萄糖激酶和葡萄糖-6-磷酸酶表达的内源性 AA 的增加会导致低血糖症。

图 6. aldh2.1-/- 突变体中葡萄糖-6-磷酸酶/葡萄糖激酶表达的抑制和 JNK 和 p38 MAPK 表达的改变。
外源性AA引起玻璃体血管系统的血管生成性改变、糖代谢受损和MAPK信号改变:对 aldh2.1-/- 突变体的分析确定了视网膜血管中的微血管并发症,但尚不清楚这些改变是由 aldh2.1-/- 突变体直接诱导还是由内源性 AA 增加并随后损害葡萄糖代谢和应激信号传导间接诱导。为了解决这个问题,我们用AA孵育野生型斑马鱼仔鱼,并重复之前对视网膜玻璃体结构和RT-qPCR的分析,以确定选定的基因表达。事先对斑马鱼仔鱼中的AA进行了毒性测试,结果显示其 AA耐受性高达500 μM。对 120 hpf 斑马鱼与 50μMA AA 孵育的玻璃体血管分析表明,外源性 AA 可以模拟 aldh2.1-/- 突变体中所见的微血管并发症,但不会放大它。在有和没有 AA 孵育的 aldh2.1+/+ 斑马鱼仔鱼之间,分支点增加了 1.36 倍。没有外源乙醛的 aldh2.1+/+ 和有和没有 AA 孵育的 aldh2.1-/- 斑马鱼仔鱼之间的分支点也增加了 1.3-1.5 倍。除视网膜分析外,还对AA孵化的野生型斑马鱼仔鱼进行了RT-qPCR。结果显示 JNK1 表达上调 1.53 倍,p38α MAPK 表达下调 1.77 倍。 此外,ERK1 的表达也略有增加。有趣的是,在 AA 治疗后,g6pc 和 gck 表达下降了 2.18 和 1.84 倍,而 pepck 没有显著下降。总之,数据表明 aldh2.1-/- 突变体中葡萄糖代谢受损是由 AA 引起的。 由于 aldh2.1 的丢失,AA 未被解毒并在体内积累,并下调 gck 和 g6pc。此外,AA 也被确定为 aldh2.1-/- 视网膜脉管系统中血管生成增加的驱动因素。

图 7. 外源性 AA 引起玻璃体脉管系统的血管生成改变、葡萄糖代谢受损和 MAPK 信号改变。
p38 MAPK的抑制在aldh2.1+/+ 斑马鱼仔鱼的玻璃体血管系统中引起类似但不完全相同的血管生成改变:用选择性p38 MAPK抑制剂4-(4-氟苯基)-2-(4-甲基亚磺酰基苯基)-5-(4-吡啶基)1H咪唑孵育斑马鱼仔鱼来证明是否p38 MAPK 是 AA 水平增加、aldh2.1 敲除和微血管并发症之间的联系环节。用 p38 MAPK 抑制剂孵育 aldh2.1+/+ 和 aldh2.1-/- 斑马鱼仔鱼来对透明血管进行分析,结果显示出与先前对 aldh2.1-/- 突变体和用 AA 处理的仔鱼相似的结果。aldh2.1+/+ 斑马鱼玻璃体血管在用 p38 MAPK 抑制剂处理后分支点增加了 1.34 倍。 aldh2.1-/- 突变体的处理不能进一步增加分支点。这与之前的 RT-qPCR 结果一致,因为 p38 MAPK mRNA 表达在 aldh2.1-/- 突变体中显著下调。与 aldh2.1+/+ 仔鱼相比,与 p38 MAPK 抑制剂孵育仅导致 aldh2.1-/- 敲除仔鱼中玻璃体血管分支点的非显著增加,因此表明 p38 MAPK 不是这种表型的唯一驱动力。

图 8. p38 MAPK 的抑制导致 aldh2.1+/+ 仔鱼玻璃体血管系统的血管生成改变。
讨论:在这项研究中,我们建立了一个 aldh2.1-/- 突变斑马鱼模型来研究 RCS 解毒和体内积累内源性 AA 的后果。AA增加导致视网膜血管微血管损伤,并通过阻断gck和g6pc基因表达导致餐后血糖水平降低。因此,该研究确定了RCS在不涉及高血糖的情况下损害糖代谢和诱导血管生成的新机制。RCS是在新陈代谢过程中自发形成的,被认为是危险分子,因为它们可以修饰和损害DNA、蛋白质和脂质的功能。近年来,研究表明,特定 RCS 解毒酶的丧失首先导致 RCS 增加,随后改变了葡萄糖代谢并介导了糖尿病器官并发症的发展。具体而言,斑马鱼中 glo1 的丢失增加了 MG 浓度,并伴有葡萄糖耐量受损。在 aldh3a1 敲除斑马鱼突变体中,4-HNE 浓度的增加破坏了胰腺的形成,抑制了胰岛素的表达,从而促进了高血糖和视网膜血管舒张表型。此外,akr1a1a 斑马鱼突变体中 ACR 的增加导致胰岛素抵抗,从而导致糖尿病视网膜病变和糖尿病肾病。本研究中表明 aldh2.1-/- 突变斑马鱼中 AA 浓度的增加会损害葡萄糖代谢,导致血糖水平降低并诱导血管生成的激活。已经确定了个体 RCS 的特定特征及其相应的解毒酶系统。除 AA 外,所有累积的 RCS 都会引起高血糖,从而导致糖尿病视网膜病变或糖尿病肾病的特征。 AA 还诱导视网膜微血管改变,但与高血糖无关。随后进一步的实验发现,AA 通过阻断糖酵解和糖异生的关键调节酶(即 gck 和 g6pc)的表达导致葡萄糖敏感性和葡萄糖动员受损,最终导致 aldh2.1-/- 突变体中的餐后血糖浓度降低。aldh2.1 的人类同源物 aldh2,因其在乙醇解毒中的重要性而被广泛研究。 然而,对酒精介导的应激并发症的研究主要包括心脏病、癌症和肝病的研究却很少。在糖尿病患者中进行的观察已经将饮酒与低血糖发作联系起来,但关于酒精如何抑制糖酵解和糖异生的潜在机制尚未探索。导致这种现象的重要上游因素不是乙醇,而是AA。AA阻断g6pc的表达并随后抑制葡萄糖-6-磷酸形成葡萄糖并将其释放到血液中,这一发现在几年前就已被假设。此外,AA 还通过阻断 gck 的表达来诱导葡萄糖敏感性降低。 后者本身已知会导致糖尿病或低血糖症。本研究表明 aldh2 和 AA 在调节葡萄糖代谢中具有高度相关性。该研究还表明,aldh2.1-/- 突变体中内源性 AA 的增加导致视网膜病变而非高血糖。 已知 Aldh2 在保护线粒体方面具有重要功能,特别是 aldh2 的缺失会通过 CYP2E1、Nrf2 和 TNF-α 以及随后的 RCS 触发 ROS 形成的增加。此外,改变的 Aldh2 和相应的 AA 与心血管疾病相关,包括但不限于缺血和心肌功能障碍。然而,尚未描述没有高血糖症的 aldh2.1-/- 斑马鱼中发生视网膜病变的机制。试验显示 aldh2.1-/- 斑马鱼中 JNK 和 p38 MAPK 表达失衡。众所周知,这两种应激激活蛋白激酶在血管生成中具有多种功能。 一方面,它们通过激活内皮细胞充当血管生成的分子开关; 此外,它们可以诱导内皮细胞层的高渗透性。此外,血管壁细胞脱落长期以来一直被认为是微血管稳态的关键因素,最近的研究表明,壁细胞的丢失增加了视网膜脉管系统对 VEGF 信号传导和视网膜血管生成的敏感性。因此,aldh2.1-/- 幼虫和成虫中视网膜病变的发作是由 MAPK 家族成员的调节改变和通过反应性代谢物 AA 减少血管壁细胞覆盖率驱动的,与高血糖无关。这项研究和之前的数据表明,内部产生的 RCS 在新陈代谢中会导致糖代谢受损、糖尿病和糖尿病相关的器官并发症。数据表明,只要 RCS 相应的酶系统功能正常,就可以预防糖尿病和微血管器官的改变。迫切需要确定解毒酶系统的上游因素,了解它们的激活机制以及它们在不同疾病条件下是如何改变的。必须确定RCS及其相应酶系统在糖尿病和其他疾病中的相互作用和串扰。最后,更需解决一个问题,即患病斑马鱼中已识别的RCS改变特征是否也存在于人类疾病中。必须研究RCS是否可以用作不同糖尿病亚型的生物标记物,以及是否会在人类中引发与斑马鱼相同的糖尿病并发症。



