摘要:紫外线对人类既有害又有益。本研究旨在探讨紫外线C(UVC)对生物体的毒性和安全性,以及相应的生物防御分子机制。,为增加 UVC 照射剂量,使用高效深紫外线发光二极管(278 nm)照射处于早期发育阶段(受精后 5-6 小时)的斑马鱼胚胎,并评估包括存活率、孵化率、心率和畸形率在内的形态学表型。与未照射的对照相比,所有暴露于 4.5 mJ/cm2 UVC 的斑马鱼胚胎都存活下来,并且在孵化和心率方面没有显著差异。然而,暴露于7.5 mJ/cm2 UVC 的斑马鱼胚胎存活率显著下降 (37.5%) 和畸形率增加 (81.8%)。因此,选择 4.5 mJ/cm2 作为斑马鱼胚胎内部生物防御系统抵御 UVC 辐射的极限剂量。对辐照后 3 分钟和 3 天的胚胎(4.5 mJ/cm2)进行的转录组分析(RNA 测序)揭示了斑马鱼胚胎对辐照反应的分子机制。胚胎通过激活p53信号通路迅速对UVC诱导的应激做出反应。在恢复3天后,胚胎表现出信号转导和转录激活因子(STAT)信号通路的激活。据我们所知,这是第一项评估斑马鱼胚胎在 278 nm UVC 照射下的毒理学效应和生物防御分子机制的研究。

关键词:生物防御 毒理 RNA-seq UVC-LED 斑马鱼胚胎
简介:紫外线(UV)辐射由太阳自然发射,根据波长范围可分为三种类型:315至400 nm的长波紫外线A(UVA)、280至315 nm的中波紫外线B(UVB)和100至280 nm的短波紫外线C(UVC)。大气和臭氧层可以完全过滤UVC,只有UVA(太阳紫外线能量的90-99%)和部分UVB(太阳紫外线总能量的1-10%)到达地球表面。紫外线辐射是威胁人类健康的一个显著风险因素。过度暴露于紫外线会导致白内障、光老化、红斑、色素沉着和皮肤癌。然而,适当剂量的紫外线辐射可能有益于人类健康,比如治疗新生儿黄疸和老年佝偻病的紫外线疗法。在三种类型的紫外线辐射中,UVC 是最有能量的,因此也是最危险的。 短波紫外线灯 (254 nm) 常用于水产养殖或医疗设施中以灭活细菌和病毒,但它也会对人类造成巨大的 DNA 损伤。众所周知,UVC 对人体有害。 最近,222nm远紫外线照射在微生物杀菌方面表现出极好的效果,被认为对哺乳动物皮肤是安全的。另一项研究报告称,207 nm 的紫外光可有效杀死微生物,而不会伤害暴露的人体组织。在 2019 年冠状病毒病 (COVID-19) 大流行期间,皮肤耐受的远紫外线 (< 240 nm) 因其对包括严重急性呼吸综合征冠状病毒 2 (SARS-CoV-2) 在内的人类冠状病毒的高效灭活而备受关注。此外,需要对其他UVC波长(240–280 nm)对活生物体的辐射效力、毒性和安全性进行系统评估。斑马鱼作为动物模型的优点包括易于饲养、高繁殖力、快速发育、发育早期的光学透明性、与人类的遗传和解剖高度相似性,以及易于基因操作。斑马鱼胚胎已被广泛用作毒理学、环境污染危害研究和药物开发研究的模式生物。此外,斑马鱼是皮肤病学领域的合适模型,因为它们在遗传学和皮肤发育方面与人类表现出明显的相似性。Li等人指出,与小鼠相比,斑马鱼是一种更好的人体皮肤疾病模型生物。因此,斑马鱼被广泛用于模拟人类皮肤疾病,如大疱性表皮松解症、牛皮癣和黑色素瘤。在过去的几十年里,紫外线辐射引起的健康风险引起了人们的关注,人类培养细胞或人类皮肤中潜在的基因图谱也得到了研究。然而,由于使用了不同的组织模型,关于紫外线诱导途径的具体信息很少。因此,斑马鱼被认为是系统理解紫外线相关现象和基本机制的理想模型。 为什么斑马鱼是研究紫外线辐射影响的合适模型的另一个原因是斑马鱼和哺乳动物之间的光激活和 DNA 损伤修复途径是保守的。之前的研究已经评估了斑马鱼胚胎中UVA和UVB辐射的毒理学。例如,UVA暴露(320 nm)会导致斑马鱼胚胎中白细胞IL-1β的诱导和炎症反应。Chen等人报道,UVB辐射(312nm)导致斑马鱼胚胎中junbb基因表达提前,从而导致细胞损伤。然而,与UVC灭活SARS-CoV-2的效率研究相比,关于UVC的毒性、安全性以及生物体对UVC辐射的反应的系统性报告很少。了解生物体如何保护和修复自身免受UVC损伤的潜在分子机制,可能有助于将来更好地利用UVC辐射。在这项研究中,我们研究了不同剂量的高效深紫外线发光二极管 (UVC-LED, 278 nm) 照射对斑马鱼胚胎早期原肠胚阶段的影响。 测量了包括存活率、孵化率、畸形率和心率在内的形态表型。 此外,耐受 UVC 辐照的胚胎被用于转录组分析,以揭示防止 UVC 光损伤的潜在分子机制。
不同剂量UVC辐射对斑马鱼形态的影响:早期原肠胚阶段(5-6 hpf)的健康胚胎暴露于增加剂量的 UVC。 由于照射距离恒定为 50 cm,照射时间逐渐增加。照射后,暴露10 分钟或更长时间(≥ 15 mJ/cm2)的胚胎在第二天表现出 100% 的死亡率,因此无法获得相应的形态学数据。在72 hpf下观察胚胎形态,并照射0.5、1、2、3和5分钟,分别相当于0.75、1.5、3、4.5和7.5 mJ/cm2的UVC剂量,如图1所示。在 4.5 mJ/cm2 照射下胚胎的存活率为 100%,而在 7.5 mJ/cm2 剂量下观察到存活率快速下降(37.5%)。对照组显示出最高的孵化率(96.7±3.3%),而在7.5 mJ/cm2暴露下72 hpf时观察到最低值(6.7±2.5%)。对照组和暴露≤4.5 mJ/cm2 组的孵化率之间没有显著差异。 与对照组相比,所有暴露组的心率均无显著差异。 尽管用 4.5 和 7.5 mJ/cm2 UVC 照射的胚胎显示心率下降,但没有统计学意义。与对照组相比,在 1.5 mJ/cm2 或更少的 UVC 剂量照射的胚胎中未观察到畸形。在 3、4.5 和 7.5 mJ/cm2 的 UVC 下的畸形率分别为 2.5%、12.5% 和 81.8%。辐照后获得的典型图像如图 1E 所示。暴露于4.5 mJ/cm2 的主要畸形是尾巴略微弯曲。 暴露于 7.5 mJ/cm2 的斑马鱼胚胎中观察到更严重的发育畸形,如心包水肿、脊柱弯曲、卵黄囊水肿、尾巴畸形和生长迟缓。

图 1. 72 hpf 时斑马鱼胚胎的形态测量。 斑马鱼早期原肠胚阶段(5-6 hpf)的胚胎暴露于不同剂量的 UVC(0、0.75、1.5、3、4.5 和 7.5 mJ/cm2)。(A) 照射后斑马鱼胚胎的存活率、孵化率、心率和畸形率。(E) 对照组和UVC照射胚胎的代表性图像。
UVC辐射诱导生物防御系统的分子机制:尽管观察到了轻微的畸形,但所有接受 4.5 mJ/cm2 UVC 照射的斑马鱼胚胎都存活了下来,表明这种辐照强度可能时胚胎内部生物防御系统抵御 UVC 辐射的极限。因此,我们在随后的分析中使用该辐射强度来揭示这种生物防御的分子机制。在 4.5 mJ/cm2 的 UVC 照射后,在 3 mpi 和 3 dpi 收集胚胎进行 RNA-seq 分析,,分别作为对UVC照射的快速反应和晚期反应的测量。图2显示了在3 mpi和3 dpi下UVC辐照胚胎的转录组图谱。

图 2. UVC 照射和对照胚胎的转录组图谱。
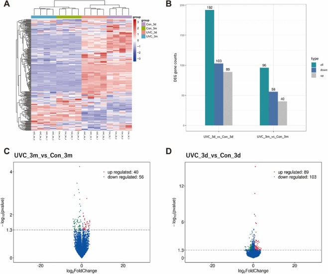
对UVC辐射的快速反应:在 22874 个测序的斑马鱼基因中,选择参数设置为 FDR < 0.05 和绝对倍数变化≥ 1.5 的差异表达基因(DEGs),结果未发现任何基因。选择参数设置为p < 0.05,绝对倍数变化≥ 1.5, 共鉴定出96个DEG,包括40个上调基因和56个下调基因。通过分别输入上调和下调的DEG获得的生物过程(BP_ALL)类别如图3A所示。GO 分析是使用免费工具 Database for Annotation, Visualization, and Integrated Discovery (DAVID) 6.8 进行的。表达上调基因与细胞过程(GO:0008037,细胞识别;GO:0045216,细胞-细胞连接组织;GO:0034330,细胞连接组织;GO:1903530,细胞分泌调节;GO:0044763,单体细胞过程)和定位(GO:0051179,定位;GO:0044765,单体转运;GO:0051046,分泌调节)有关。几个下调基因与细胞死亡(GO:0043066,凋亡过程的负调控;GO:0043069,程序性细胞死亡的负调控;GO:0060548,细胞死亡的负调控)和发育过程(GO:0072359,循环系统发育;GO:0072358,心血管系统发育)有关。

图 3、 斑马鱼胚胎对 UVC 照射 (3 mpi) 的快速反应与相同发育阶段对照胚胎的 DEG 生物信息学分析。
生物信息学分析显示,对UVC辐射反应最快的三种生物转化是“应激反应”,其次是“防御反应”和“免疫反应”。此外,还研究了UVC辐射调节的生物途径,前三个受调节的途径是“p53的转录调节”、“Nectin/NECL信号途径”和“BLIMP-1的转录调节”。IPA软件预测的最高监管网络如图3B所示,它与“疾病和功能”有关,如“听觉疾病、神经疾病、器官损伤和异常”。与GO分析结果一致,通过通路分析确定了一个下调的“B淋巴细胞分化”网络,以及一个上调的“细胞-细胞接触”网络,该网络对UVC辐射反应迅速。
我们进一步进行了 qPCR 以验证快速响应 UVC 照射的顶级调节生物通路,即 p53 信号通路。 KeyMolnet 软件预测的 p53 的计算机分子网络的细节如图 4A 所示。该网络中的15个关键基因被选择用于qPCR。紫外线照射后,p53上游的基因,即ATM丝氨酸/苏氨酸激酶显著上调(2.75倍;p < 0.05),并且p53的表达在UVC照射的胚胎中显著上调(与对照组相比)(1.3倍;p < 0.01)。此外,polo 样激酶 4(plk4)、聚合酶kappa(polk)和 BCL2 结合组分 3(bbc3) 显著上调。与对照组相比,在 UVC 照射组中发现细胞周期蛋白依赖性激酶 1(cdk1)显著下调。

图4、p53通路参与斑马鱼胚胎对UVC辐射(3mpi)的快速反应的分子机制。
紫外线照射后的迟发反应:在 3 dpi 斑马鱼胚胎中,在 24,507 个测序基因中,参数 FDR < 0.05 和绝对倍数变化≥ 1.5仅筛选出 9 个 DEG。然而,当选择参数设置为p < 0.05和绝对倍数变化≥ 1.5共鉴定出192个DEG,包括89个上调基因和103个下调基因。通过分别输入上调和下调的DEG获得的生物过程类别如图5A所示。对于上调基因,与生物调节(GO:0010817,激素水平调节;GO:0042592,稳态过程)、细胞代谢过程(GO:0006721,萜类代谢过程;GO:0034754,细胞激素代谢 过程)和对刺激的反应(GO:0009581,检测外部刺激;GO:0009582,检测非生物刺激)有关。下调的 DEG 与细胞反应(GO:0022411,细胞成分分解;GO:0044763,单生物细胞过程;GO:1900543,嘌呤核苷酸代谢过程的负调节;GO:0045980,核苷酸代谢过程的负调节; GO:0051716,细胞对刺激的反应)和对刺激的反应(GO:0009611,对创伤的反应;GO:0071496,细胞对外部刺激的反应;GO:0042060,伤口愈合;GO:0031668,细胞对细胞外刺激的反应;GO :0043401,类固醇激素介导的信号通路)有关。

图 5. 斑马鱼胚胎对 UVC 照射 (3 dpi) 的晚期反应与对照胚胎相同发育阶段之间的 DEG 的生物信息学分析。
在紫外线照射3天后,对UVC产生反应的前三种生物转化是“转录的正调节,DNA模板化”,其次是“细胞群体增殖的调节”和“细胞死亡”。按 p 值排列的前三个调节途径是“STAT 转录调控”,其次是“AP-1 转录调控”和“NFκB 转录调控”。与“疾病和功能”相关的是“皮肤病和状况、器官形态、器官损伤和异常”功能。此外,作为对 UVC 照射的晚期反应,“类视黄醇的代谢”和“淋巴样细胞的扩张”被上调,“伤口愈合”被下调。参与信号转导和转录激活的种子基因1a和stat3在UVC照射下显著上调。与对照组相比,上游和下游基因的表达,包括atm、CCAAT/增强子结合蛋白(C/EBP)、δ(cebpd)、BCL2凋亡调节器δ、MCL1凋亡调节器,BCL2家族成员b(mcl1b)、birc5a、血管内皮生长因子Ab、MYC原癌基因、bHLH转录因子a(myca),细胞周期蛋白D2(ccnd2a)在紫外线照射的胚胎中也显著上调。

图6、斑马鱼胚胎对UVC辐射(3 dpi)的后期反应中,基于qPCR验证编码STAT通路中间产物的基因的表达。
结论:由于 UVC 具有杀菌效果和低皮肤渗透性,预计 UVC 将用于消毒,特别是用于根除 SARS-CoV-2。在这项研究中,我们首次确定了UVC辐射在斑马鱼胚胎中的毒理学剂量及其转录组图谱。斑马鱼胚胎在恢复三天后通过立即激活p53和STAT信号通路来应对应激。我们进行了进一步的哺乳动物研究,以验证我们在斑马鱼胚胎中的结果。由于不同的UVC波长可能具有不同的效率,因此需要进一步研究。
原文出自:Transcriptome analysis of molecular response to UVC irradiation in zebrafish embryos - ScienceDirect



