多能性干祖细胞定向分化为下游不同细胞谱系受到不同层面的精细调控,包括:转录调控、表观因子调控、代谢调控以及生物力学调控等[1-4]。中内胚层干祖细胞是所有脊椎动物胚胎原肠作用时期被特化出来的一群具有继续分化为中胚层谱系和内胚层谱系的多能干细胞[5]。心脏、肾脏、血管以及血液等器官或组织是由中胚层细胞分化而来;而肝脏、胰腺、肠道等则来源于内胚层祖细胞。尽管,目前有很多工作发现和鉴定了能够影响中胚层或者内胚层的细胞命运特化的重要调控因子,但是在胚胎原肠作用早期,中内胚层祖细胞的命运谱系分离的调控机制仍然不清楚。
2024年9月2日,浙江大学医学院徐鹏飞团队与梁洪青团队合作,在eLife上发表题为“Ripply1 and Gsc collectively suppress anterior endoderm differentiation from prechordal plate progenitors”的研究论文,报道了两个重要的转录抑制因子Ripply1 和Gsc共同调控斑马鱼中内胚层的命运谱系分离。

徐鹏飞团队此前的研究工作利用斑马鱼外植体系统,在体外构建了一个头部类似结构[6]。这个头部类似结构具有位于中间的轴中内胚层,包括:前部内胚层、前部中胚层和轴中胚层以及位于外围的神经系统,包括:前脑、中脑和后脑。在此基础上,研究人员进一步利用此模型研究前部中内胚层的命运分离。

图1 单细胞转录组分析前部中内胚层谱系分离。
研究人员首先通过分析已经发表的斑马鱼胚胎和头部类似结构的单细胞转录组数据,发现前部内胚层可能来源于前部中胚层的前体细胞(图1)。紧接着,研究人员利用活体成像技术分别在斑马鱼胚胎和头部类似结构中证明了这个假设(图2)。

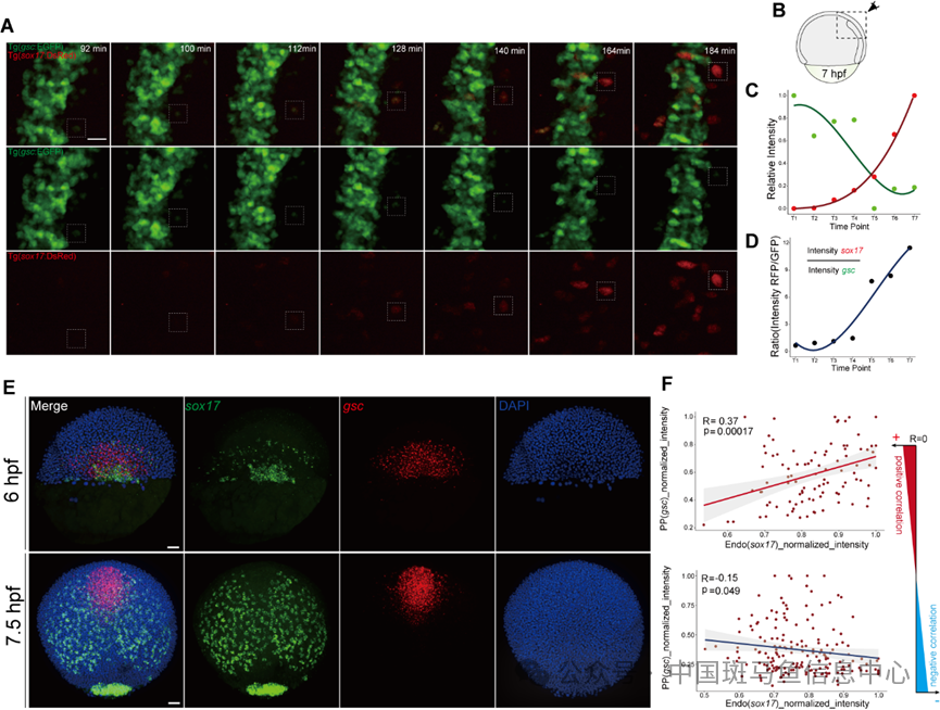
图2 活体成像和荧光原位杂交证明前部内胚层来源于前部中胚层祖细胞。
研究人员进一步分析了前部中内胚层谱系分离关键发育节点的分子动态图谱,以及单细胞RNA&ATAC图谱,筛选得到两个重要的转录抑制因子gsc和ripply1高表达在前部中胚层谱系,并且通过过表达实验证明了gsc和ripply1能够抑制内胚层的命运特化。同时,研究人员构建了gsc和ripply1的不同基因型的突变体,发现gsc和ripply1功能缺失会抑制前部中胚层而促进前部内胚层。最后通过CUT&Tag实验初步证明ripply1可能结合调控内胚层特化的转录因子sox32和sox17的顺式调控元件来抑制它们的表达(图3)。

图3 gsc和ripply1共同抑制前部内胚层的命运
该研究的工作模型是Nodal信号通过表观遗传调节因子在前部内胚层(咽囊)和前部中胚层(前脊索板)形成不同的染色质状态。随后,关键的转录因子(如gsc和ripply1)在这两种细胞谱系中呈现差异性表达,并通过直接结合sox17和sox32的顺式调控元件,抑制前部内胚层的特化(图4)。

图4 工作模型图
浙江大学徐鹏飞教授和梁洪青教授为本文的共同通讯作者,浙江大学医学院程涛博士、刘祥博士以及董洋博士为论文的共同第一作者,田一梦和陈晨怡同学也做出重要贡献。该研究受到科技部重点研发计划、国家自然科学基金等项目的资助。研究过程中还受到浙江大学管敏鑫教授、马骏教授、杨小杭教授和夏鹏教授以及山东大学邵明教授的大力支持。
参考文献:
1. Diamante L, Martello G. Metabolic regulation in pluripotent stem cells. Current opinion in genetics & development 2022, 75: 101923.2. Theunissen TW, Jaenisch R. Mechanisms of gene regulation in human embryos and pluripotent stem cells. Development (Cambridge, England) 2017, 144(24): 4496-4509.3. Vining KH, Mooney DJ. Mechanical forces direct stem cell behaviour in development and regeneration. Nature reviews Molecular cell biology 2017, 18(12): 728-742.4. Yeo JC, Ng HH. The transcriptional regulation of pluripotency. Cell Res 2013, 23(1): 20-32.5. Jia S, Meng A. TGFbeta family signaling and development. Development (Cambridge, England) 2021, 148(5).6. Cheng T, Xing YY, Liu C, Li YF, Huang Y, Liu X, et al. Nodal coordinates the anterior-posterior patterning of germ layers and induces head formation in zebrafish explants. Cell reports 2023, 42(4): 112351.



