造血是一个持续的动态过程,始于胚胎发育的早期阶段,并持续到脊椎动物的整个生命周期。脊椎动物胚胎的血液细胞发育在进化过程中高度保守,可分为两个阶段:初级造血和次级造血[1]。初级造血是脊椎动物造血的初始阶段,起源于腹部中胚层,为胚胎的快速生长提供必需的氧气和其他物质[2]。哺乳动物的造血最早发生在卵黄囊(yolk sac)的血岛(blood island),而斑马鱼的初级造血起始于侧板中胚层和中间细胞群 (intermediate cell mass, ICM)。Wnt信号在动物胚胎的早期发育、器官形成和组织再生过程中具有至关重要的作用。近些年,Wnt信号是否以及何时参与了初级造血存在多项争议,Wnt信号参与初级造血的调控机制也没有被充分揭示[3]。
2024年09月10日,华南理工大学医学院王强团队联合中国科学院动物研究所李磊团队,在国际知名学术期刊eLife在线发表了题为“BCAS2 promotes primitive hematopoiesis by sequestering β-catenin within the nucleus”的研究论文。乳腺癌扩增序列2(BCAS2)是hPrP19复合物的核心成员,在RNA剪接和DNA损伤中的作用被广泛研究报道[4-6]。然而,BCAS2是否在细胞核内具有其他功能在很大程度上仍然未知。该研究发现,BCAS2对斑马鱼和小鼠胚胎的初级造血至关重要。有趣的是,bcas2的单倍不足对β-catenin pre-mRNA的剪接效率无明显影响,但显著减弱了β-catenin在细胞核内的积累。BCAS2通过其卷曲的螺旋结构域直接与β-catenin结合,将β-catenmin滞留在细胞核内,促进初级造血。

首先,研究人员发现bcas2在ICM中特异表达(图1A,B)。通过制备两种bcas2突变体,发现bcas2杂合突变的雄鱼存在精子发生障碍。有意思的是,通过bcas2杂合突变雌鱼和野生型雄鱼交配得到的杂合突变胚胎中,均出现明显的初级造血缺陷(图1C,D)。研究人员进一步制备了组织特异性敲除小鼠,发现缺失Bcas2基因小鼠的卵黄囊中红细胞在E12.5时消失,说明BCAS2对初级造血至关重要(图1E)。进一步的研究表明,bcas2既不参与调控初级造血前体细胞的增殖和凋亡,也不影响血管的形成,而是特异的影响成血管细胞(hemangioblast)向血液前体细胞分化。

图1 bcas2表达于ICM,对初级造血至关重要。
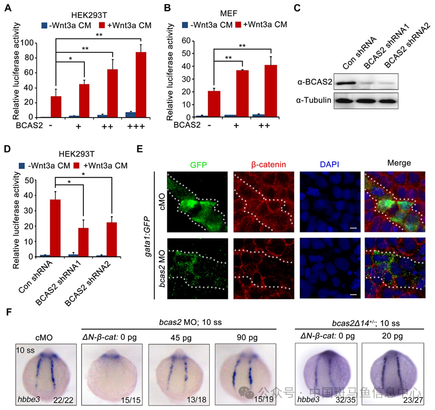
由于BCAS2和β-catenin-like 1 (CTNNBL1)都是Prp19复合体的成员,研究人员推测BCAS2可能在造血过程中通过与β-catenin相互作用调控Wnt信号。接着,研究人员通过报告基因分析检测到过表达BCAS2可以促进Wnt/β-catenin信号通路的激活,而BCAS2的敲降显著降低了Wnt/β-catenin的信号(图2A-D)。并且敲降BCAS2使得胚胎红细胞前体细胞核中的β-catenin水平显著降低(图2E)。此外,注射一定浓度的ΔN-β-catenin(编码一种组成型活性形式的β-catenin mRNA)可以恢复突变体造血缺陷(图2F)。因此,bcas2缺失导致Wnt依赖性初级造血功能受损。

图2 BCAS2通过激活Wnt信号传导促进初级造血。
最后,研究发现BCAS2不参与调节细胞核中β-catenin蛋白的稳定性。BCAS2的缺乏减少了多种细胞细胞核中β-catenin的积累。BCAS2抑制β-catenin的核输出,但不影响其核输入。BCAS2通过CRM1依赖方式调节β-catenin核滞留。这种滞留机制是因为BCAS2可以直接与β-catenin相互作用 (图3A),并且BCAS2-β-catenin相互作用定位在细胞核中 (图3B-C)。β-catenin的第9-12个ARM重复是与BCAS2结合所必需的。BCAS2的卷曲螺旋结构域对于与β-catenin的相互作用至关重要的。螺旋结构域的缺失不能促进Wnt/β-catenin信号传导,也不能恢复初级的造血功能 (图3D)。

图3 BCAS2可以和β-catenin直接相互作用。
BCAS2的卷曲螺旋结构域对于与β-catenin的相互作用至关重要。综上所述,这项研究发现,BCAS2对斑马鱼和小鼠胚胎的初级造血至关重要。BCAS2通过其卷曲的螺旋结构域直接与β-catenin结合,从而将β-catenmin滞留在细胞核内。这项研究工作解决了一直存在争议的问题,即经典Wnt信号是否、何时以及如何参与造血发育。
华南理工大学医学院王强教授、华南理工大学医学院何欣榆博士、中国科学院动物研究所李磊研究员为论文共同通讯作者;广东医科大学附属医院宁国柱博士、齐齐哈尔医学院林宇教授为论文的共同第一作者。该研究得到了国家自然科学基金委和国家重点研发专项的资助。
参考文献:
1. Galloway, J.L. and L.I. Zon, Ontogeny of hematopoiesis: examining the emergence of hematopoietic cells in the vertebrate embryo. Curr Top Dev Biol, 2003. 53: p. 139-58.2. Murry, C.E. and G. Keller, Differentiation of embryonic stem cells to clinically relevant populations: lessons from embryonic development. Cell, 2008. 132(4): p. 661-80.3. Chien, A.J., W.H. Conrad, and R.T. Moon, A Wnt survival guide: from flies to human disease. J Invest Dermatol, 2009. 129(7): p. 1614-27.4. Kuo, P.C., et al., Breast cancer amplified sequence 2, a novel negative regulator of the p53 tumor suppressor. Cancer Res, 2009. 69(23): p. 8877-85.5. Ajuh, P., et al., Functional analysis of the human CDC5L complex and identification of its components by mass spectrometry. EMBO J, 2000. 19(23): p. 6569-81.6. Grote, M., et al., Molecular architecture of the human Prp19/CDC5L complex. Mol Cell Biol, 2010. 30(9): p. 2105-19.



