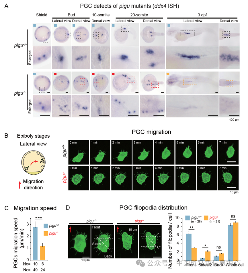
斑马鱼的原始生殖细胞(primordial germ cells,PGCs)的细胞命运是由母体遗传的生殖质(germ plasm)预先决定的。早期胚胎中继承到生殖质的细胞获得PGC命运。PGC迁移大约在Dome时期(受精后4.3小时)开始,PGCs从胚层边缘向背侧迁移,在1-3体节期形成两个侧向的PGCs细胞簇。这些PGCs最终在受精后24小时后到达未来的生殖腺区。迁移的PGCs中,编码GPI-T复合体亚基的基因表达量都很高,然而,GPI-T复合体是否以及如何参与原始生殖细胞的发育仍知之甚少。2024年12月31日, Journal of Molecular Cell Biology在线发表清华大学生命学院吴小童(孟安明院士团队)题为“GPI transamidase complex is required for primordial germ cell migration and development in zebrafish”的研究论文。该研究阐述了GPI-T复合体关键亚基Pigu和Pigk缺失导致迁移中的PGC伪足分布失去方向性,最终引起斑马鱼PGC迁移异常,揭示了GPI-T复合体参与斑马鱼PGC迁移调控。

该研究通过构建斑马鱼pigu或pigk突变体,揭示了GPI-T复合体参与调控PGC迁移和发育。pigu和pigk基因的功能缺失突变导致PGC迁移异常和数量减少。尤其是对PGC中丝状伪足的详细分析显示,突变胚胎中丝状伪足在迁移方向上的分布极性减弱。PGC移植和PGC特异性挽救实验结果表明,PGCs的正常迁移需要PGCs和体细胞表达的Pigu共同保障。此外,通过PGC转录组分析发现在pigu突变的PGC中,PGC特异性基因的表达水平下降,而体细胞基因的异常表达。对GPI-T复合体的研究提示GPI-T复合体的底物--GPI锚定蛋白(GPI-APs)很可能在斑马鱼PGC发育中起到关键作用。后续研究有望通过鉴定斑马鱼PGCs中特定GPI-APs揭示GPI-T复合体参与调控PGC发育的具体机制。

图1 pigu突变引起PGC定位异常、迁移速率降低和伪足分布异常清华大学生命学院博士生张渭莹和李雅琪为该论文共同第一作者。清华大学生命学院吴小童助理研究员(孟安明院士团队)为通讯作者。该研究得到了孟安明教授的指导和帮助。相关工作得到国家自然科学基金项目、国家重点研发计划项目、云南省西南联合研究生院科技项目等资助。



