造血干/前体细胞(haematopoietic stem and progenitor cells,HSPCs)作为一类具有自我更新能力的多潜能干细胞,可分化为成熟血细胞的不同谱系以满足整个生命体的造血需求。临床上,HSPCs常被用于免疫缺陷以及血液系统恶性肿瘤等各种基于造血干细胞移植的癌症治疗。然而,HSPCs的来源较匮乏,尚不能满足临床需求。因此,挖掘潜在的HSPCs诱导因子,特别是HSPCs体外扩增诱导因子,并补充完善HSPCs发育的调控网络和分子机制,对于相关血液疾病的治疗是至关重要的。
2024年6月,华中农业大学刘静霞教授团队在Development上发表了题为“BF170 hydrochloride enhances the emergence of hematopoietic stem and progenitor cells”的研究论文。在本研究中,研究人员联合斑马鱼囊胚期胚胎体外细胞培养药物筛选系统以及斑马鱼胚胎体内系统鉴定出BF170是一种新的HSPCs诱导剂。同时,本研究发现,BF170能显著促进小鼠胚胎干细胞向造血细胞分化,并显著促进人胚胎干细胞(H1 ESC)向中胚层和内皮前体细胞分化。斑马鱼胚胎体内系统的机制研究发现,内皮纤毛可通过感知BF170诱导的血流速度的改变,激活下游Ca2+信号和Notch信号,从而促进NO信号,最终诱导HSPCs的产生。

目前,利用斑马鱼囊胚期胚胎体外细胞培养药筛系统已成功鉴定出一系列诱导或抑制特定类型细胞的小分子化合物[1-3]。并且,哈佛大学Zon团队Mandelbaum等人利用该系统也发现视黄酸激动剂(retinoic acid agonists)可显著抑制cmyb(HSPCs标记基因)的表达以及腺样囊性癌(ACC,adenoid cystic carcinoma)的发生[4]。在本研究中,研究人员利用相似的Tg(cmyb:GFP)囊胚期胚胎细胞培养系统进行药物筛选,并结合小鼠EB分化实验和H1 ESC造血分化实验进行验证,最终鉴定出BF170是一个潜在的HSPCs诱导剂。

图1 体外药物筛选系统鉴定BF170对造血细胞的诱导效应。
接下来,研究人员利用斑马鱼胚胎体内系统,发现BF170可显著诱导斑马鱼胚胎AMG区生血内皮(HE,hemogenic endothelium)细胞以及HSPCs细胞的产生与增殖。除此之外,BF170对初始造血的发生也有显著的诱导效应。

图2 BF170对HSPCs的诱导效应。
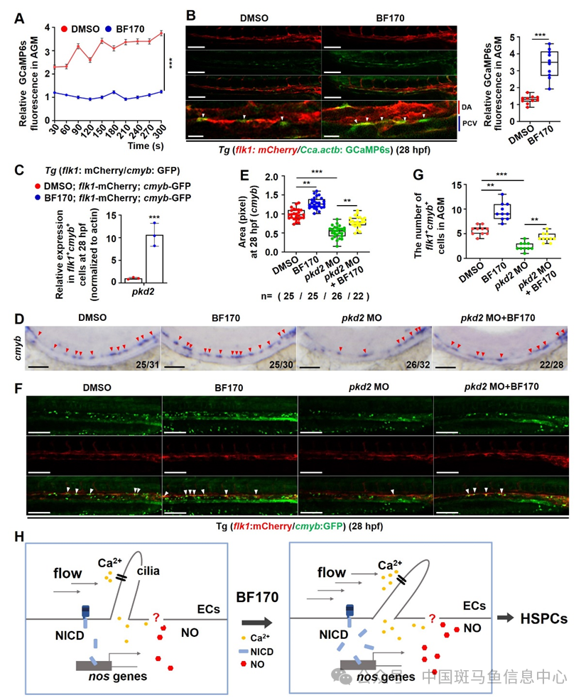
进一步的研究显示, BF170可显著诱导斑马鱼胚胎AMG区血流速度的增加,并伴随着内皮纤毛数量和角度的改变。同时,研究人员还发现在BF170诱导的胚胎中,Ca2+信号、Notch信号以及NO信号均被上调。然而,通过基因敲降/敲除或抑制剂抑制这些信号可部分阻断BF170对HSPCs的诱导效应。这表明BF170可通过诱导Ca2+/Notch/NO信号促进HSPCs的产生。

图3 Ca2+信号介导BF170对HSPCs的诱导效应。
该论文不仅发现BF170是一种新型的HSPCs诱导剂,并且对其诱导机制进行了阐述。这可能为HSPCs的体外诱导提供一定的线索,对相关血液疾病的治疗提供新的思路。
华中农业大学水产学院刘文叶博士后和丁雨妍硕士为该论文的第一作者;华中农业大学水产学院刘静霞教授、美国哈佛大学医学院Leonard I. Zon老师(美国三院院士)和Yi Zhou老师为该论文的共同通讯作者。中国科学院动物研究所和山东大学生命科学学院刘峰老师,中国医学科学院血液学研究所石莉红老师,中国海洋大学海洋生命学院赵呈天老师,中国科学院上海生命科学研究所潘巍峻老师,中国科学院水生生物研究所龙勇老师在课题的研究过程中给予很多帮助。本研究中的一些斑马鱼品系从国家斑马鱼资源中心获取。该研究得到了国家重点研发计划(2022YFF1000302)和武汉市基础研究知识创新计划(2022020801010223)等项目的资助。
参考文献:
1. Ciarlo, C., et al., A chemical screen in zebrafish embryonic cells establishes that Akt activation is required for neural crest development. Elife, 2017. 6: p. e29145.
2. Huang, H., et al., High-throughput screening for bioactive molecules using primary cell culture of transgenic zebrafish embryos. Cell Rep, 2012. 2(3): p. 695-704.
3. Xu, C., et al., A zebrafish embryo culture system defines factors that promote vertebrate myogenesis across species. Cell, 2013. 155(4): p. 909-921.
4. Mandelbaum, J., et al., Zebrafish blastomere screen identifies retinoic acid suppression of MYB in adenoid cystic carcinoma. J Exp Med, 2018. 215(10): p. 2673-2685.



