在基因组编辑领域,转座子系统因其能够将外源DNA高效插入宿主基因组的能力,成为科学研究和基因治疗的利器。多数病毒和转座子可将长达11 kb的外源DNA有效引入脊椎动物基因组,但递送超过11 kb的DNA片段时,其活性明显减弱。扩大转座子的有效载荷能力将能够容纳更大的DNA片段、增强调节基因表达的能力,并最大限度地减少分子治疗、代谢工程和转基因动物相关的突变风险。
近日,中国科学院脑科学与智能技术卓越创新中心(神经科学研究所)和上海交通大学医学院合作在Zoological Research期刊发表了一篇题为“Improvement in Tol2 transposon for efficient large-cargo capacity transgene applications in cultured cells and zebrafish (Danio rerio)”的研究文章。通过优化Tol2转座子,该研究团队成功提升了斑马鱼大载量基因转座的效率。

Tol2转座酶由649个氨基酸(73.1 kDa)组成,通过切割-粘贴机制将高达11 kb的外源DNA有效整合到宿主基因组中。虽然Tol2已广泛用于斑马鱼的转基因实验,但其细胞内表达水平和分布模式尚未得到深入研究。
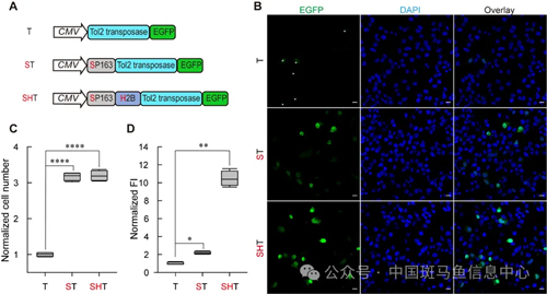
研究人员首先设计了几种改良版的Tol2转座子,并将其与EGFP融合,评估其分布和表达水平(图1)。结果显示,H1299细胞中Tol2的表达水平较低(T),且在细胞核定位不强(57.3%±2.2%),这表明野生型Tol2蛋白中存在弱核定位信号(NLS),暗示其转基因效率可能受到低蛋白表达水平和核靶向能力不足的限制。研究人员通过引入翻译增强子QBI SP163提高Tol2的表达水平(ST),融合核定位蛋白H2B改善其核定位效率(SHT),可有效改善这些限制,可能会提高Tol2转座子在转基因应用的效率。

研究人员发现H1299培养细胞中,T和ST的转座效率和优化的sPB(super PiggyBac)相当(图2)。

研究团队在斑马鱼模型中验证优化版Tol2 mRNA的实际应用效果,通过两种不同大小的供体质粒(~8 kb, ~14 kb)评估了不同Tol2转座酶的转座效率(图3)。结果显示,与野生型Tol2 mRNA相比,ST和SHT显著增加了阳性F0的比例及其阳性细胞的数量。

研究团队还改造了一种在酵母和植物中的自发光荧光素酶系统(包含荧光素酶发光的代谢途径),并应用在斑马鱼转基因实验中(图4)。尽管在F0幼鱼中未检测到发光信号,但可检测到一定数量的阳性细胞,这说明该系统可以整合高达24 kb的DNA载量。

综上所述,该研究通过优化Tol2转座子,提高了其表达水平和细胞核定位效果,能推进涉及大DNA有效载荷的转基因实验,促进转基因斑马鱼系的构建,并在合成生物学和新型细胞疗法的发展方面具有很大的前景。
上海交通大学医学院附属新华医院博士研究生王鹏程为该论文第一作者,中国科学院脑科学与智能技术卓越创新中心(神经科学研究所)陶荣坤副研究员、杜久林高级研究员、上海交通大学医学院附属新华医院徐让教授为该论文通讯作者,昆明理工大学研究生邓浩为共同作者。相关工作得到科技创新2030重大项目、国家自然科学基金委、中国科学院青年促进会等项目资助。



