孤独症发病率高,遗传病因复杂,表现出社会交往障碍、重复刻板行为等多种异常行为特征,目前缺乏治疗这些核心症状的有效药物。NOMO1 位于 神经精神疾病热点区域16p13.11,多项大样本遗传分析表明,NOMO1 的缺失型拷贝数变异与自闭症、多动症、智力障碍和癫痫等多种神经精神疾病有关。NOMO1 是 Nodal 信号通路的负调控因子,在早期胚胎发育过程中起重要作用。研究已发现其突变与胶质瘤、早发结直肠癌和面部不对称相关, 但NOMO1 缺乏如何导致神经精神疾病的机制仍不清楚。
2024年2月,复旦大学附属儿科医院李强教授团队在学术期刊EMBO reports发表了题为“Nomo1 deficiency causes autism-like behavior in zebrafish”的文章,通过构建nomo1纯合敲除斑马鱼模型,揭示了nomo1缺失突变导致孤独症样行为的机制,与干预探索的进展。

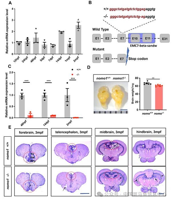
研究者首先利用Crispr-Cas9技术构建了nomo1纯合敲除的斑马鱼模型,该基因缺陷斑马鱼的nomo1蛋白在第7个外显子提前终止翻译(共31个外显子)。形态学分析显示成年nomo1-/-斑马鱼大脑的重量显著低于野生型,而其大小与野生型没有表现出显著差异。此外,切片染色形态学分析显示,nomo1-/-大脑更加脆弱,并且非常容易受到切片机械力破坏组织完整性的影响。此外,在几个核团中发现神经元细胞显著减少的特征,包括前脑的VP、PM和PPp以及端脑的Ha、松果体,中脑Vam、VamG核团等。

鉴于与nomo1缺失突变相关的神经精神疾病以各种异常运动行为为特征,接下来研究者对该模型进行了一系列运动和行为分析。结果表明nomo1缺陷斑马鱼表现出显著的自发运动增强,社交行为回避倾向与重复刻板行为,这都是孤独症的核心行为特征。

为了研究nomo1缺陷导致此类行为特征的分子机制,研究者采用了三种类型的转基因斑马鱼系:一种具有增强型绿色荧光蛋白(EGFP)标记的GABA能抑制性神经元,另一种表达dsRed标记的谷氨酸兴奋性神经元,第三种显示红色荧光蛋白(RFP)标记神经元前体细胞。结果显示,在 48 hpf 和 3 dpf 时,与野生型斑马鱼相比, nomo1-/-在前脑、中脑、中脑、后脑和脊髓中的 GABA 能抑制性神经元和谷氨酸能兴奋性神经元表现出不同程度的减少。此外,在 3 dpf 和 6 dpf 时,与野生型相比,nomo1-/-显示神经元前体细胞丰度减少。这些发现共同表明nomo1-/-中多个神经元群的发育受到损害。对大脑的qPCR分析显示多种神经元标记物的表达水平显着降低,促凋亡基因bbc3的表达显着上调,而凋亡抑制基因bcl21l的表达显着下调,表明nomo1-/-大脑中细胞凋亡过程增加。
为了进一步研究nomo1缺陷导致自闭症样表型的分子机制,研究者进行了转录组测序分析,结果显示差异表达的基因富集于许多免疫相关生物过程,包括抗原加工和呈递、经典通路补体激活和免疫球蛋白介导的免疫反应。qPCR分析进一步发现脑内炎症因子IL1β、TNFα 和 IL6水平显著升高。米诺环素是一类四环素类抗生素,能透过血脑屏障并抑制神经炎症。米诺环素处理nomo1-/-斑马鱼,抑制了脑内IL1β和 IL6水平,并能改善一种重复刻板行为。

神经递质的水平反映了大脑中神经元信号的通讯。研究者进一步检测了斑马鱼大脑中的神经递质和代谢物水平,结果显示γ-氨基丁酸、左旋多巴、肾上腺素、血清素、3-甲氧基酪胺、组胺、去甲nomo1-/-斑马鱼中显着高于nomo1+/+斑马鱼。而nomo1-/-斑马鱼褪黑素的水平显著降低。研究者发现褪黑素处理能改善nomo1-/-过度活跃的自发运动,并改善三种重复刻板行为,此外还能抑制IL1β、TNFα 和 IL6的过高水平。

综上,该研究揭示了nomo1缺陷导致孤独症特征行为与非感染性神经炎症的密切关系,抑制神经炎症能改善此类行为表型,这一发现为nomo1缺陷相关孤独症的干预防治提供科学依据。李强教授表示,减轻脑部炎症反应与改善重复刻板行为的机制关联为何,是下一个有意思的科学问题。
复旦大学附属儿科医院儿科研究院张琦助理研究员、李斐研究生为共同第一作者,复旦大学附属儿科医院儿科研究院李强研究员为通讯作者。该工作得到了国家自然科学基金(81771632,81271509),上海市自然科学基金(21ZR1410100)和国家自然科学基金青年项目(82201310)的资金支持。



