高血糖引发的微血管并发症,包括出血、微动脉瘤、毛细血管无灌注和新血管形成,是糖尿病发病率和死亡率的主要推动因素。尽管糖尿病的主要治疗策略依赖于血糖控制,但针对导致微血管并发症的基础因素的治疗同样至关重要。在高血糖背景下,血管直径的减小是一个普遍存在的现象,这会导致血液供应不足并加剧血管功能障碍。在血管发育过程中,依赖于内皮细胞胞内囊泡融合是形成血管管腔的一种重要方式。水通道蛋白(AQPs)是一类四聚体膜蛋白超家族,其主要生理作用是调控水以及其它小分子如甘油的跨细胞质膜转运。AQP1主要表达于微血管内皮细胞,可通过驱动水分子的跨膜转运影响板状伪足延伸,进而影响内皮细胞的迁移。然而,内皮细胞特异表达的水通道蛋白是否参与血管管腔的形成尚不清楚。
2024年4月22日,南通大学刘东教授团队联合苏州大学胡士军教授团队在学术期刊Cardiovascular Research在线发表了题为"Aquaporins enriched in endothelial vacuole membrane regulate the diameters of microvasculature in hyperglycemia"的文章,通过分析糖尿病视网膜病变病人视网膜组织样本特点,结合斑马鱼动物模型以及体外培养的血管内皮细胞实验验证,揭示了内皮细胞表达的水通道蛋白APQ1参与血管管腔形成的新机制。

研究人员首先发现了水通道蛋白AQP1在糖尿病病人的视网膜组织及高葡萄糖处理的人视网膜微血管内皮细胞(HRMECs)表达下调。研究人员接着通过高糖浸泡的方式处理斑马鱼胚胎,构建了短期高血糖斑马鱼模型。高糖处理没有导致斑马鱼胚胎的表型差异和发育缺陷,但导致斑马鱼节间血管直径变细。此外,微血管造影分析显示,59%的狭窄节间血管没有血流灌注。通过多组学分析发现,两种水通道蛋白(aqp1a.1和aqp8a.1)在高血糖斑马鱼模型中表达下调,并利用基因定量分析验证了表达结果。

图1 高糖处理对斑马鱼血管系统的影响
为了确定aqp1a.1和aqp8a.1在表达模式,研究人员通过全胚胎原位杂交(WISH)检测了两种基因在斑马鱼中的时空表达。结果显示,在胚胎发育过程中,aqp1a.1和aqp8a.1特异性地表达于斑马鱼血管系统。

图2 aqp1a.1和aqp8a.1在斑马鱼血管系统的时空表达
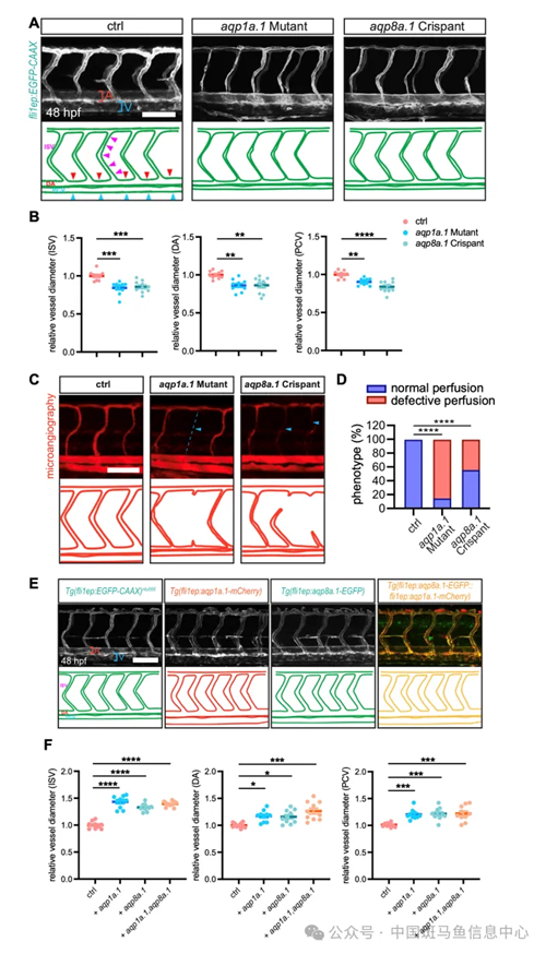
为了阐明aqp1a.1和aqp8a.1在血管系统中的功能,研究人员分别通过CRISPR/Cas9基因编辑手段构建了aqp1a.1/aqp8a.1基因敲除斑马鱼和Tol2转座子介导的转基因技术构建了aqp1a.1/aqp8a.1内皮细胞特异性过表达斑马鱼。结果显示,aqp1a.1/aqp8a.1敲除斑马鱼中血管表型与高血糖斑马鱼模型中的血管直径变细及灌注不良表型高度相似,且内皮细胞特异性表达aqp1a.1或aqp8a.1可显著恢复血管表型。

图3 aqp1a.1和aqp8a.1敲除和过表达对血管直径的影响
为了进一步阐明高血糖引起的血管狭窄是否与水通道蛋白相关,研究人员通过嵌合表达方式在斑马鱼部分内皮细胞中过表达aqp1a.1。如图所示,研究人员通过将pTol2-fli1ep-aqp1a.1-mCherry质粒和Tol2转座酶mRNA共注射到4细胞期的Tg(fli1ep:EGFP-CAAX)ntu666转基因斑马鱼胚胎。通过这种策略,mCherry标记的Aqp1a.1在斑马鱼血管系统中以嵌合方式表达。将嵌合体浸泡于高葡萄糖溶液构建高血糖模型,之后进行共聚焦成像观察。结果显示,表达Aqp1a.1的节间血管直径显著增大。

图4 过表达aqp1a.1可恢复高糖导致的血管变细表型
为了进一步验证水通道蛋白在血管形成中的作用,作者利用epiCRISPR系统建立了人胚胎干细胞AQP1敲除细胞系,并基于拟胚体分化体系定向诱导内皮细胞分化。通过基因定量发现,AQP1敲除干细胞系诱导分化形成的内皮细胞中内皮标志基因的表达与对照组无差异,即AQP1敲除并不影响内皮细胞分化。然而,通过成管实验发现, AQP1敲除干细胞系诱导分化形成的内皮细胞的管状结构的形成明显受到抑制。

图5 AQP1敲除抑制内皮细胞管腔形成
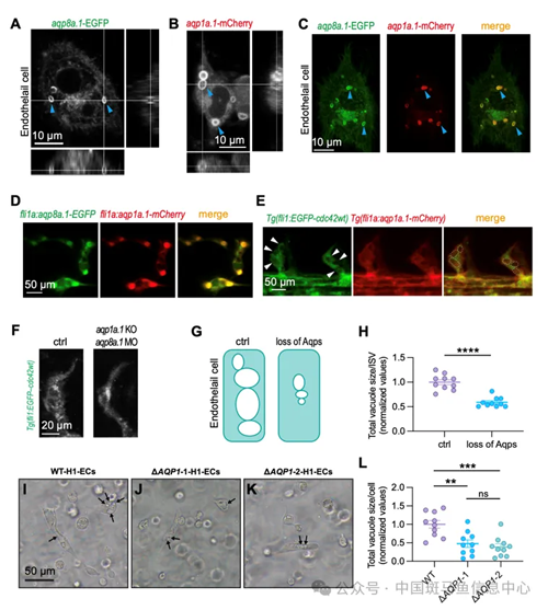
为了探索水通道蛋白是否通过细胞内囊泡融合机制参与血管管腔形成,作者分别通过体外细胞实验和斑马鱼在体实验进行进一步验证。作者发现,斑马鱼水通道蛋白aqp1a.1和aqp8a.1显著表达在人脐静脉内皮细胞内囊泡。通过对转基因斑马鱼活体成像也发现,与细胞内囊泡标志物cdc42共定位。同时,敲除aqp1a.1并敲降aqp8a.1导致斑马鱼节间血管中细胞内囊泡数量减少和总体积减小,且血管管腔形成被抑制。

图6 水通道蛋白通过细胞内囊泡融合机制参与血管管腔形成
综上,该研究揭示了内皮细胞特异表达的水通道蛋白在调控血管管腔形成的新机制,其在血管腔化的发育和病理过程中都发挥着重要作用。这一发现为基因治疗糖尿病微血管病变提供新的科学依据和潜在的分子靶点。

图7 AQP1参与血管管腔形成的调控
南通大学生命科学学院陈昌盛副教授、苏州科技城医院秦银银、南京第一医院许译丹为论文的第一作者,南通大学生命科学学院刘东教授和苏州大学心研所胡士军教授为论文的通讯作者。该研究获得了国家自然科学基金和科技部重点研发计划项目联合支持。



