水体溶氧显著影响鱼类的存活、发育、生长及种群结构,是决定水产养殖成功的关键性环境因子。低氧诱导因子(HIF)介导的低氧信号转导对于鱼类低氧耐受与适应至关重要。在低氧条件下,由于氧气的缺乏HIF-α得以积累,进入细胞核,与HIF-1β形成复合体,调控低氧下游基因的表达和机体的低氧胁迫响应。鉴定和解析低氧信号通路的调控因子,将帮助我们了解鱼类低氧适应和低氧耐受的机制,为培育耐低氧经济鱼类新品种提供候选靶标。
近期,中国科学院水生生物研究所肖武汉团队在Water Biology and Security杂志上发表了题为“Zebrafish usp3 loss promotes hypoxic tolerance by disrupting deubiquitination of K63-polyubiquitinated hif-1αa”的研究成果。该研究发现缺失去泛素化酶usp3显著提升斑马鱼低氧能力,并揭示了去泛素化酶usp3通过抑制低氧信号通路及机体低氧耐受能力的机制。

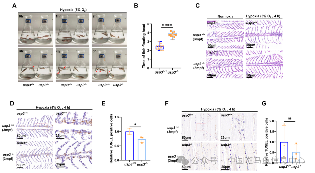
首先,研究团队利用CRISPR/Cas9 技术构建了斑马鱼usp3缺失纯合子品系,并进行低氧胁迫分析,发现无论是幼鱼还是成鱼,usp3缺失都会显著提高低氧胁迫下的存活率和生存时间(图1)。

图1 usp3缺失促进斑马鱼低氧耐受
浮头是鱼类低氧胁迫的典型表现,对浮头出现时间的统计发现usp3缺失纯合子出现浮头的时间比对应野生型更晚;组织学切片表明低氧会使斑马鱼鳃丝更加细薄,诱导细胞凋亡,usp3缺失纯合子鳃丝的结构更加完整,细胞凋亡显著减少,对鳃的结构和细胞凋亡都起到了保护作用,但usp3缺失对肌肉的细胞凋亡并无显著影响。

图2 usp3缺失延迟浮头时间及鳃丝结构改变
低氧信号通路是决定鱼类低氧耐受的关键通路,为了检测usp3对低氧信号通路的影响,研究团队检测phd3, glut1,vegfa等经典低氧诱导基因的表达,结果显示无论是幼鱼还是成鱼脑组织中,usp3缺失都会显著提高低氧信号通路下游基因的表达。此外,在胚胎中显微注射usp3-mRNA显著抑制低氧胁迫下低氧信号通路下游基因的表达,提高低氧胁迫下的死亡率。这些结果说明斑马鱼usp3负调控低氧信号传导影响低氧耐受。
研究团队随后对usp3调控低氧信号传导的机制进行了解析,双荧光素酶实验表明usp3特异地抑制hif-1αa诱导的启动子活性,免疫共沉淀分析也证实usp3蛋白特异地与hif-1αa蛋白相互作用。深入的分子机解析揭示usp3可以促进hif-1αa的降解,并且降解作用可以被蛋白酶体抑制剂MG132抑制;作为去泛素化酶,usp3主要去除hif-1αa的K63位多聚泛素化修饰,且usp3对hif-1αa蛋白的降解,转录活性的抑制,K63位泛素化的去除都依赖其去泛素化酶活性。
水生所肖武汉研究员和王晶副研究员为论文通讯作者,王俊博士研究生与周子文博士为论文第一作者。该研究得到国家自然科学基金、中科院战略性先导科技专项、国家重点研发计划等项目的资助。



