再生与修复一直是脊髓损伤患者的梦想,也是几十年来众多科学家们努力追寻的方向。它不仅要求断裂的轴突能够再生,还需要轴突与其它神经或靶组织重新建立连接。由于神经元之间依赖轴突进行物质信息的传递,因此轴突再生一直被认为是脊髓损伤修复的关键。
2024年2月27日,中国科学技术大学胡兵教授团队在Cellular and Molecular Life Sciences杂志上发表了题为“MicroRNA‑9 promotes axon regeneration of mauthner‑cell in zebrafish via her6/ calcium activity pathway”的文章。研究人员利用斑马鱼毛特纳轴突再生模型,揭示了miRNA-9在中枢神经系统轴突再生过程中的关键作用,并发现miRNA-9通过抑制靶基因her6的表达促进毛特纳单细胞内的神经钙活动,进而促进斑马鱼轴突再生。

miRNA作为重要的转录后调节因素,在施旺细胞、髓鞘分化、神经炎症等方面都有着调控作用。之前的研究发现miRNA-9在轴突引导等方面发挥了关键作用。在此项研究中,研究团队发现miRNA-9在单个毛特纳神经元内的过表达能够显著促进其轴突再生,并且使用sponge降低单细胞内miRNA-9的表达后,毛特纳轴突的再生能力显著降低(图1)。研究人员进一步的活体成像结果表明miRNA-9以her6作为体内靶点,能够显著抑制her6的表达。

图1 miRNA-9单细胞内表达改变调控轴突再生
随后研究团队通过构建her6敲除的斑马鱼品系,探究了her6表达改变对轴突再生的影响,并通过斑马鱼C型逃逸反应,发现her6敲除不仅能够有利于轴突的再生,还能够提升斑马鱼的运动能力。
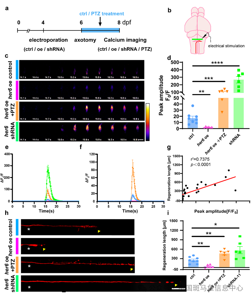
最后研究团队利用新的钙指示剂NEMOf,揭示了her6表达改变对单细胞内的神经钙活动的影响。通过在位活体成像的方式,观察到her6表达降低后细胞内的神经钙活动明显增加,为轴突再生与神经钙活动之间的联系提供新的证据(图2)。

图2 her6影响毛特纳细胞内的神经钙活动进而影响轴突再生
这项研究不仅发现了miRNA-9在中枢神经系统轴突再生中的作用,还揭示了her6这个影响轴突再生的新基因,并且解析了miRNA-9通过her6/钙激活通路影响轴突再生的完整过程,为中枢神经系统脊髓损伤的治疗方法上提供了新的见解和知识积累。

图3 miRNA-9可以通过her6/钙激活通路促进斑马鱼毛特纳细胞轴突再生
中国科学技术大学合肥微尺度物质科学国家研究中心博士生沈玥茹为该论文的第一作者。中国科学技术大学合肥微尺度物质科学国家研究中心胡兵教授为该论文通讯作者。中国科学技术大学生命科学与医学部博士生陈兴汉、宋政,硕士生姚怀桐、张亚文、韩阿龙和中国科学技术大学附属医院才源博士也参与了此项研究。该论文得到国家自然科学基金、科技部项目的资助。



