心肌致密化不全(noncompaction of the ventricular myocardium, NVM)是一种由于心脏发育早期心肌致密化过程失败导致的先天性心肌病,又称海绵状心肌、窦状心肌持续状态或胚胎样心肌。NVM以突出的肌小梁和小梁内隐窝为特征,临床表型多样,严重者可发生致死性心律失常、血栓事件甚至心源性猝死。然而,目前40–60%NVM病例的遗传学病因仍不清楚。
2024年1月3日,Journal of Genetics and Genomics在线发表四川大学华西第二医院刘珊玲研究员团队题为“RCAN family member 3 deficiency contributes to noncompaction of the ventricular myocardium”的研究论文。该研究揭示了RCAN3是NVM的易感基因,R223L突变是一种潜在的RCAN3功能缺失变异。

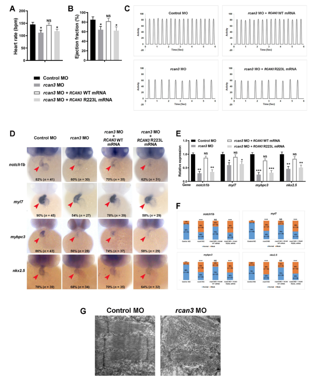
该研究在一个非近亲结婚的家系中发现了2例NVM患儿,其典型临床表现为产前出现直至生后的持续性心动过缓。家系全外显子组测序发现,2例患儿均携带RCAN3基因R223L纯合错义突变。为了进一步验证该基因的功能及R223L突变的致病性,该研究构建了rcan3敲低和敲除的斑马鱼模型,在rcan3敲低和敲除的48小时胚胎中检测到明显的心脏功能障碍以及心内膜和心肌层发育不良。野生型RCAN3 mRNA可以挽救rcan3基因敲低或敲除引起的斑马鱼胚胎心脏发育异常相关表型,而RCAN3 R223L mRNA则不能。同时,该研究利用RNAi在人心肌AC16细胞中敲低RCAN3的表达,发现敲低RCAN3后,AC16细胞活性降低、增殖减少、凋亡增加,线粒体超微结构出现异常。

图1 rcan3功能缺失的斑马鱼胚胎中检测到明显的心脏功能障碍以及心内膜和心肌层发育不良。A–C: rcan3敲低的斑马鱼胚胎心脏功能减弱;D–F: rcan3敲低的斑马鱼胚胎心脏发育关键基因表达显著降低;G: 透射电镜显示rcan3敲低的斑马鱼胚胎心肌层发育不良。
综上所述,该研究揭示RCAN3在心脏发育和功能中的重要作用,证明RCAN3是NVM的易感基因,R223L突变是一种潜在的RCAN3功能缺失变异,为NVM的诊断和治疗提供重要依据。
四川大学华西第二医院胡婷博士和刘兰博士为该论文共同第一作者。刘珊玲研究员和孙华钦副研究员为共同通讯作者。相关工作得到国家重点研发计划、国家自然科学基金委和四川省科技厅等项目资助。



