化疗相关心肌毒性是当代癌症治疗中常见的临床不良反应,并成为癌症患者非癌因死亡的主要原因。阿霉素(doxorubicin, Dox)等蒽环类药物是作为临床常用肿瘤化疗药物之一,在白血病、乳腺癌等多种癌症中都表现出良好的治疗效果。但Dox可致心脏毒性,包括不可逆退行性心肌病和充血性心力衰竭等,严重限制了其临床应用。因此,为Dox治疗患者开发有效的心脏保护药物具有重要临床意义。近年来,基于斑马鱼模型的药效物质表型筛选日益增多。斑马鱼因体型小、繁殖力强等优势,可基本满足筛选通量要求;而与经典的体外或离体药筛模型相比,整体动物模型能更真实地反映疾病体内过程。然而,如何从采集的大量图像数据中快速提取关键药效评价指标,是斑马鱼表型筛选面临的一个重要挑战。
2023年9月8日,浙江大学药学院王毅教授、赵璐副教授团队和浙江大学计算机科学与技术学院吴鸿智教授团队,在国际期刊Advanced Science在线发表了题为“Use of Deep-Learning Assisted Assessment of Cardiac Parameters in Zebrafish to Discover Cyanidin Chloride as a Novel Keap1 Inhibitor Against Doxorubicin-Induced Cardiotoxicity”的研究论文。研究开发了一种可自动定位斑马鱼胚胎心室并进行心功能多参数分析的深度学习算法,并首次实现了斑马鱼心衰模型中的AI辅助中药药效物质高内涵筛选。

作者首先在模式生物斑马鱼中构建了Dox诱导的心肌病(DIC)模型。Dox暴露后,斑马鱼幼体心功能严重受损并伴有明显心包水肿(图1,A-B)。在比较多种细胞死亡抑制剂对斑马鱼DIC作用后,发现铁死亡抑制剂可显著挽救心肌损伤,提示铁死亡在斑马鱼DIC发生中具有关键作用。接下来,作者借助采集到的荧光标记斑马鱼心脏图像数据,手动标注2000余张斑马鱼胚胎心室图像,训练开发计算机神经网络ZVSegNet实现心室自动分割,获取心脏收缩末期面积、舒张末期面积和长短轴等心功能关键参数。进一步通过接近300个斑马鱼心脏跳动视频训练,构建HRNet实现了心率的准确定量(图1,C-D)。

图1 斑马鱼DIC模型和深度学习算法
运用该筛选系统,研究团队对347个中药来源活性化合物进行筛选,并采集约80G动态图像数据。发现了氯化矢车菊素(CyCl)、迷迭香酸、芒果苷、2'-O-酰基金丝桃苷等10余个具有抗心衰活性的中药成分,其中来自桑葚的活性成分CyCl的铁死亡抑制作用及DIC挽救活性为首次报道。在细胞模型上,CyCl同样可以有效减轻Dox引起的心肌细胞损伤(图2,A),抑制铁死亡发生(图2,B-C),且不影响对Dox的肿瘤细胞杀伤作用。研究发现谷胱甘肽过氧化物酶GPX4在CyCl介导的心脏保护中是不可或缺的,CyCl的治疗作用可以被GPX4抑制剂RSL3完全阻断(图2,D-E)。分子对接与热位移实验进一步表明,CyCl与KEAP1之间存在直接结合(图2,F-I)。提示CyCl可能通过干扰KEAP1-NRF2间相互作用,增加NRF2核内水平,进而激活下游GPX4等抗氧化因子表达。KEAP1中R415位点特异性突变显著减弱了CyCl对Dox诱导心脏毒性的保护作用。

图2 CyCl可能通过竞争性抑制 Keap1-Nrf2结合抑制DIC损伤
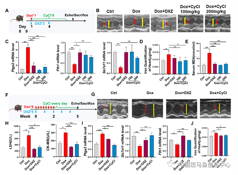
最后,CyCl同样可显著减轻小鼠DIC模型的心肌损伤(图3)。在急性和慢性造模DIC小鼠中,CyCl均可显著挽救其心脏功能,局部铁积累和铁死亡相关生物标志物的异常表达,提示CyCl的心脏保护作用和调节机制在哺乳动物模型中高度保守。

图3 CyCl缓解小鼠DIC模型的心肌损伤
相关工作提出了一种基于斑马鱼表型筛选与深度学习的中药药效物质发现创新策略,为阿霉素等药物在临床使用中可能引发的心脏毒性问题提供了中医药辅助治疗方案。
浙江大学博士研究生刘昌通为文章的第一作者,浙江大学王毅教授、赵璐副教授和吴鸿智教授为共同通讯作者。浙江大学长三角智慧绿洲创新中心、浙江大学智能创新药物研究院和浙江大学计算机辅助设计与图形学国家重点实验室等合作单位为本研究提供了大力支持。研究得到了国家自然科学基金、国家中医药管理局中医药创新团队及人才支持计划、中央高校基本科研业务费等项目的支持。



