摘要:硒是一种从日常饮食中提取的必需微量营养素,可维持脊椎动物的正常生长发育。过量摄入硒会导致心血管毒性、生殖毒性和神经毒性。然而,很少有人研究硒对神经发育和运动行为的毒性作用。在这项研究中,用硒处理新受精的斑马鱼胚胎。0.5µM浓度的硒处理降低了斑马鱼胚胎的移动速度和距离,并减弱了触摸反应。TUNEL 测定和免疫荧光分析表明,硒可诱导神经系统损伤,包括促进细胞凋亡、增殖和神经炎症,并减少斑马鱼胚胎中的神经元。RNA-seq 和 RT-PCR 结果表明,硒处理显著降低了斑马鱼胚胎中多巴胺能神经元、运动神经元、GABA 能神经元和神经递质转运标记基因的表达。在硒处理的胚胎中,PPAR信号通路标记基因的表达显著下调。测试了两种 PPAR 激动剂(罗格列酮和苯扎贝特)和一种抗癌药物(顺铂)在减轻硒诱导的运动缺陷方面的作用。罗格列酮和苯扎贝特可以恢复一些神经标记基因的表达,但不能完全挽救硒诱导的运动行为缺陷。 补充顺铂可将功能失调的运动行为和PPAR和神经标记基因的异常表达恢复到几乎正常水平。总之,本研究结果表明,硒诱导的神经发育和运动行为缺陷是由包括PPAR信号在内的多种复杂因素引起的,所有因素都可能通过未知机制被顺铂恢复。
关键词:硒 斑马鱼 神经发育 运动行为
简介:硒通常被认为是一种具有抗氧化和抗炎作用的微量元素。然而,最近的研究表明,过量硒对包括鱼类、水生鸟类和两栖动物在内的脊椎动物有一定的毒性作用,这在包括美国、中国、加拿大和印度在内的许多国家都有报道。硒主要存在于自然环境中的煤、地壳岩石和磷酸盐土壤中。人类活动加剧了水环境中的硒污染,如采矿、炼油、发电、农业排水和含硒土壤上的畜牧业。在受硒污染的水环境中,硒的浓度通常在10µg L-1到68.7µg L-1(0.13–0.86µM)之间,远高于安全浓度。硒过量摄入会对脊椎动物的神经、免疫、心血管和生殖系统造成损害。我们之前的研究表明,硒蛋氨酸的积累可以延迟孵化并导致斑马鱼胚胎出现一系列畸形。也有报道称,膳食中补充硒代蛋氨酸可以改变成年斑马鱼的社交和抗惊厥行为。硒的毒性作用可能是由于其产生活性氧(ROS)的能力。 虽然中等浓度的硒具有一定的抗氧化作用,但过量的硒会破坏氧化还原平衡。例如,之前的一项研究报告称,胚胎中微量注射硒可以改变氧化反应转录因子的基因表达。一些研究表明,硒可以预防由多种重金属和污染物(如氯氰菊酯、甲基汞和镉)引起的神经毒性。然而,关于过量硒的神经毒性的研究很少。正常的运动行为需要神经系统和肌肉收缩的综合功能,而从神经系统释放信号刺激肌肉收缩是主要原则,从无脊椎动物到包括哺乳动物在内的脊椎动物都是如此。多巴胺能神经元和运动神经元是与运动行为相关的两种主要神经细胞类型。 多巴胺能神经元负责释放多巴胺作为一种神经递质以支持正常的运动功能。据报道,运动神经中枢多巴胺能神经元的损伤导致帕金森病。运动神经元负责将中枢神经信号传输到肌肉并支配其活动。 运动神经元的损伤也会导致各种神经系统疾病,包括原发性侧索硬化、肌萎缩侧索硬化和进行性延髓麻痹。此外,从神经元到神经元以及从神经元到效应细胞的信息传递依赖于神经递质,例如乙酰胆碱、γ-氨基丁酸 (GABA)、多巴胺和5-羟色胺。因此,维持正常的神经递质传递对于正常的运动行为也是必不可少的。神经系统,特别是斑马鱼胚胎和仔鱼的神经系统,很容易受到外界环境的影响。 接触污染物和药物容易影响神经系统发育,损伤神经细胞,导致运动能力缺陷。据报道,硒对5-羟色胺能神经传递和多巴胺能神经系统有重要影响,影响成年斑马鱼的社交和学习能力。此外,已经发现过量的硒会诱导秀丽隐杆线虫的胆碱能运动神经元变性。然而,关于斑马鱼胚胎中过量硒引起的功能障碍运动行为的研究仍然很少。 过氧化物酶体增殖物激活受体 (PPAR) 是一种非甾体核受体,在多种细胞类型和组织中表达并且在配体特异性和代谢途径激活方面表现出差异。研究表明,PPARs参与神经系统的发育和功能,激活PPARs可以有效缓解神经功能障碍,提高运动能力。我们推测过量的硒可能通过破坏斑马鱼胚胎的早期神经发育来影响运动行为,而 PPAR 信号可能与硒诱导的行为缺陷有关。首先检测胚胎的触觉反应和运动行为,然后检测大脑细胞的形态特征、凋亡和增殖。然后,通过qPCR和免疫荧光(IF)评估斑马鱼胚胎发生过程中神经特异性细胞标记物的表达,如神经胶质细胞、多巴胺能神经元、GABA能神经元、运动神经元和神经递质传递。此外,还测试了两种PPAR(过氧化物酶体增殖物激活受体)激动剂罗格列酮和苯扎贝特缓解硒诱导的运动缺陷的效果。顺铂是一种广泛使用的抗癌药物,通常被认为具有细胞毒性。然而,我们之前的研究表明,低剂量顺铂可以有效缓解硒诱导的眼部发育缺陷。因此,顺铂也被添加到硒处理的胚胎中以试图挽救硒诱导的运动缺陷。

图 1 、硒暴露对96 hpf斑马鱼仔鱼运动行为的影响。 对照、0.125 µM、0.25 µM 和 0.5 µM 硒处理组斑马鱼仔鱼的移动轨迹 (A)、距离 (B) 和速度 (C)。
硒诱导斑马鱼运动行为功能失调:为了验证运动行为缺陷的有效硒浓度窗口,受精斑马鱼胚胎暴露于不同浓度(0.125、0.25、0.5和1 µM)的硒中。然后,在对照组和硒处理组中检测表型、死亡率和孵化率。随着硒浓度的增加,胚胎死亡率增加,孵化率降低。当硒浓度达到1 μM时,近50%的胚胎死亡,存活的胚胎也出现严重畸形。选取各组(对照组,0.125、0.25和0.5 μM)无明显畸形的斑马鱼仔鱼进行行为分析。斑马鱼运动跟踪显示,与对照组相比0.5 μM硒处理的斑马鱼仔鱼移动距离明显缩短,游泳速度较慢,而0.125和0.25 μM硒处理的斑马鱼仔鱼在移动速度和距离上没有显著差异。此外,在相同的触摸刺激下,对照组、0.125和0.25 μM组的仔鱼反应更快,远离触摸针。然而,0.5 μM硒处理组的仔鱼对触摸的反应明显迟钝,有些甚至在几次触摸后都无法远离触摸针。
硒损伤大脑细胞并诱导斑马鱼胚胎神经炎症:H&E染色显示,与96 hpf时对照胚胎相比,硒处理胚胎的大脑切片中存在稀疏细胞。此外,透射电子显微镜(TEM)检测显示大脑中线粒体和核膜结构的破坏。与对照组相比,硒处理的胚胎显示线粒体内膜减少(假红色),产生大液泡,并形成松散和折叠的核膜结构(用绿色箭头标记)。为了剖析硒诱导的神经损伤的机制,用TUNEL法和IF检测了胚胎大脑中的细胞凋亡和增殖。 结果显示硒处理的胚胎大脑细胞凋亡增加。IF 表明硒处理的胚胎具有更多的磷酸化 H3 阳性细胞核。 此外,硒处理组的神经炎症标志物蛋白表达显著增加。

图2、96 hpf斑马鱼胚胎大脑组织的结构、细胞凋亡和增殖。(A) 对照组和硒处理组胚胎大脑横截面的H&E染色分析。黄色矩形代表大脑部分的稀疏细胞。 (B) 斑马鱼胚胎大脑组织的 TEM 切片。 红色代表受损的线粒体。绿色箭头表示收缩变形的细胞核。B3-B4是B1-B2中标记的红色框的放大区域。(C) 通过 TUNEL 检测 (红点) 进行细胞凋亡测定。 黄色矩形代表大脑中细胞凋亡的增加。(D) 用 pH3 (绿点) 抗体通过免疫荧光进行细胞增殖测定。 黄色矩形代表大脑细胞增殖增加。

图3、在96 hpf时,硒激活了斑马鱼仔鱼大脑中的神经炎症。(A) 经硒处理的斑马鱼胚胎大脑切片的代表性IF图像。GFAP(绿色)。黄色矩形代表星形胶质细胞增多。(B) 经硒处理的斑马鱼胚胎大脑切片的代表性IF图像。Iba1(绿色)。黄色矩形代表小胶质细胞增多。
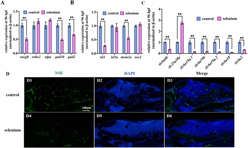
硒影响神经元发育和神经递质传递:RNA-seq用于评估过量硒对斑马鱼胚胎的影响。GO分析显示,硒处理的胚胎中轴突发育、神经元投射再生和神经递质转运蛋白活性的转录水平显着改变。定量PCR检测多巴胺能神经元标记物(sncgb、robo2和otpa)、GABA能神经元标记物(gad1b和gad2)和运动神经元标记物(isl1、isl2a、insm1a和sox2)的表达。在受测基因中,经硒处理的胚胎中sncgb、gad1b、gad2、isl1和isnsm1a表达下调。在 96 hpf 的对照和硒处理的胚胎中也确定了神经递质传递标记基因的表达。 结果表明,在测试的标记基因中,slc6a6b、slc6a19a.1、slc6a19b、slc6a19a.2、slc6a18 和 slc6a2 在 96 hpf 硒处理的胚胎中表达下调,而 slc25a38 表达上调。此外,用抗NSE抗体通过免疫荧光检查神经元蛋白表达的变化。 结果表明,硒处理的胚胎中神经元靶蛋白的表达下调。

图 4、 硒处理96 hpf斑马鱼胚胎中神经元相关基因和蛋白质的表达。(A) sncgb、robo2、otpa、gad1b 和 gad2 基因的表达(与多巴胺能和 GABA 能神经元标记有关)。 (B) 基因 isl1、isl2a、insm1a 和 sox2 的表达(与运动神经元标记有关)。(C) 基因 slc6a6b、slc25a38a、slc6a19a.1、slc6a19b、slc6a19a.2、slc6a18 和 slc6a2 的表达(与神经递质转运蛋白活性有关)。 (D) 用硒处理的斑马鱼胚胎大脑切片的代表性 IF 图像。 NSE(绿色)。
PPAR信号参与硒诱导的神经发育和运动缺陷:为了揭示硒诱导胚胎缺陷的潜在机制,使用RNA序列进行了KEGG富集分析。结果表明,硒处理组PPAR信号通路中富集的基因显著下调。然后,通过qPCR评估相关基因(cd63、pparg、fabp6、slc27a4、fabp1b.1和fabp2)的表达。 与 RNA-seq 结果一致,与对照组相比,硒处理的96 hpf 时胚胎所有这些基因的表达均较低。选择两种 PPAR 激动剂罗格列酮和苯扎贝特来评估 PPAR 信号传导在硒诱导的运动缺陷中的作用。 结果,罗格列酮上调了 cd36、fabp6 和 fabp1b.1 的表达,但下调了 pparg 和 slc27a4 的表达,并导致 硒处理 96 hpf胚胎中 fabp2 表达没有显着变化。然而,几乎所有测试的 PPAR 信号标记基因在 96 hpf 硒 + 苯扎贝特处理的胚胎中均上调。 在神经标记基因方面,在 96 hpf 硒处理的胚胎中,罗格列酮添加上调了 sncgb 和 gad1b 的表达,但下调了 gad2、isl1、slc25a38a 和 slc6a18 的表达。苯扎贝特添加上调 sncgb 和 gad1b、gad2、isl1 的表达,但在 96 hpf 的硒处理胚胎中下调 slc25a38a 和 slc6a18 的表达。还测量了罗格列酮和苯扎贝特组仔鱼的触觉反应。结果表明,PPAR激动剂虽然能恢复某些基因的表达,但不能明显缓解硒引起的异常触觉反应。

图 5、 罗格列酮和苯扎贝特对硒处理96 hpf斑马鱼胚胎中 PPAR 和神经标记基因表达的影响。
顺铂挽救了硒处理的斑马鱼胚胎的运动和神经缺陷:在硒处理的胚胎中补充了一种众所周知的抗癌药物顺铂,以评估其对硒神经毒性的影响。斑马鱼胚胎的行为分析表明,顺铂可以恢复硒处理胚胎的正常运动行为和触觉反应。此外,补充顺铂还能使硒处理胚胎中运动神经元、GABA能神经元、多巴胺能神经元和神经递质传递标记基因的表达恢复到正常水平。此外,还发现顺铂在硒处理的胚胎中恢复了 PPAR 信号标记基因的表达。进行 ICP-MS 以确定顺铂是否影响硒的积累。 结果,添加顺铂并没有改变胚胎中的硒含量。

图 6、顺铂对斑马鱼胚胎硒诱导的运动行为缺陷的影响。 对照、对照加顺铂、硒和硒加顺铂组 96 hpf 斑马鱼仔鱼的移动轨迹 (A)、距离 (B) 和速度 (C)。

图7、顺铂对96 hpf硒处理斑马鱼胚胎PPAR和神经标记基因表达及硒含量的影响。
结论:这项研究表明,暴露于过量的硒会导致斑马鱼胚胎出现运动行为功能失调,包括移动速度和距离降低以及对刺激的反应迟钝。过量硒可增加大脑细胞凋亡和增殖,并调节斑马鱼胚胎神经标志物的表达。此外,补充 PPAR 激动剂罗格列酮和苯扎贝特可以恢复一些神经标记基因的表达,但不能完全挽救硒处理胚胎的运动缺陷。顺铂可以恢复神经和PPAR标记基因的表达,恢复功能失调的运动行为。这项研究将有助于更好地了解斑马鱼体内过量硒的神经毒性。



