摘要:慢性疾病和造血障碍与炎症小体的失调有关。我们小组最近报道了炎症小体在造血干细胞和祖细胞分化中的相关性。然而,骨髓细胞炎症小体在造血调节中的影响在很大程度上是未知的。在这项研究中,我们利用斑马鱼模型的独特优势证明,对巨噬细胞炎性体的遗传抑制导致皮肤炎症仔鱼中巨噬细胞数量增加,而不影响红细胞和中性粒细胞计数。同样,通过相同的策略抑制中性粒细胞炎性体,导致皮肤炎症仔鱼中中性粒细胞数量增加,但不影响红细胞和巨噬细胞。在这个模型中,中性粒细胞炎症小体的过度激活促进了中性粒细胞的死亡,可以通过药物抑制Gasdermin E来恢复。得出结论,骨髓炎性体通过斑马鱼中的 Gasdermin E 依赖性途径自主调节慢性炎症中的细胞焦亡。
关键词:炎症 细胞焦亡 造血 髓细胞 Asc Gbp4 Caspase-1
简介:炎症小体是一组多蛋白复合物,通过模式识别受体(PPR)检测损伤相关分子模式(DAMP)和病原体相关分子模式(PAMP),通过 Gasdermin D 和 Caspase-1、-4、-5、-11 介导类花生酸产生、促炎细胞因子分泌和细胞焦亡来调节先天免疫反应。慢性炎症、造血障碍和衰老与炎症小体的失调有关。NLRP3 炎症小体的失调与多种慢性疾病有关,例如动脉粥样硬化、类风湿性关节炎和阿尔茨海默病。然而,炎症小体也可能在自身免疫性疾病和癌症中具有保护作用。在炎症期间,中性粒细胞和巨噬细胞被激活并被募集到炎症的组织中。 中性粒细胞是人体中最丰富的循环白细胞,在急性炎症反应中发挥重要作用,因为它们被迅速激活并首先到达炎症部位。巨噬细胞是由活化的循环单核细胞产生的,这些单核细胞离开血液渗入组织并极化成两种表型:增强炎症的 M1 或促进组织修复的 M2。两种免疫细胞都与适应性免疫细胞合作,在炎症和消退之间取得平衡。 一旦危险信号消失,巨噬细胞就会吞噬死亡的中性粒细胞和其他死亡细胞,以恢复体内平衡。 然而,当缺乏协调时,就会发生免疫紊乱。典型的斑马鱼炎症体由三种通过同型相互作用的成分组成:传感器、适配器蛋白和酶原形式的效应器半胱天冬酶。鸟苷酸结合蛋白 (Gbps) 也是斑马鱼炎症小体的一部分,例如需要 Asc 才能发挥活性的 Gbp4。我们利用斑马鱼模型的独特优势进行体内成像以及化学和遗传操作,以阐明慢性皮肤炎症模型中中性粒细胞和巨噬细胞中组织特异性炎性体抑制的后果。
抑制巨噬细胞炎症小体导致斑马鱼皮肤炎症的巨噬细胞数量增加:为了研究炎症期间巨噬细胞中炎症小体的特异性抑制作用,我们使用T(mpeg1:Gal4.VP16)和Tg(UAS:AscΔCARD-GFP)表达巨噬细胞中炎症小体适配器Asc的显性阴性形式,然后使用CRISPR-Cas9对spint1a进行遗传抑制以诱导皮肤炎症。在Spint1a敲除的仔鱼中发现了巨噬细胞数量增加以应对炎症,中性粒细胞也是如此。

图 1. 抑制巨噬细胞炎症小体导致斑马鱼皮肤炎症的巨噬细胞数量增加。(A) 用于抑制巨噬细胞炎性体的斑马鱼系示意图。使用 绿色荧光心脏标记Tg (uas:ascΔCARD-GFP)筛选后代。(B,C)用对照或 spint1a crRNA/Cas9 复合物显微注射单细胞期斑马鱼卵。在3dpf时,巨噬细胞(B)、中性粒细胞(C)和红细胞(D)分别用中性红、苏丹黑和邻二苯胺染色。
使用类似的遗传策略抑制整个仔鱼和造血干细胞和祖细胞 (HSPCs) 中的炎性体导致中性粒细胞和巨噬细胞数量减少,然后分析了巨噬细胞炎性体抑制对红细胞和中性粒细胞数量的影响,发现两者不受影响。
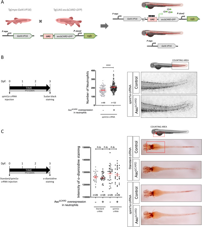
中性粒细胞炎症小体的抑制导致斑马鱼皮肤炎症的中性粒细胞数量增加:我们进行了类似的实验,以分析抑制中性粒细胞炎症小体对对照组和炎症仔鱼的影响。在 Tg(mpx:Gal4.VP16) 和Tg(UAS:AscΔCARD-GFP) 系使用髓过氧化物酶启动子 (mpx) 在中性粒细胞中表达显性阴性 Asc。结果表明,抑制中性粒细胞炎性体加重了Spint1a敲除仔鱼的中性粒细胞感染。然而,通过血红蛋白染色检测的红细胞生成没有受到影响。

图 2. 中性粒细胞炎症小体的抑制导致斑马鱼皮肤炎症的中性粒细胞数量增加。(A) 用于抑制中性粒细胞炎性体的斑马鱼系示意图。使用绿色荧光心脏标记 Tg (uas:ascΔCARD-GFP)筛选后代。(B,C)用对照或 spint1a crRNA/Cas9 复合物显微注射单细胞期斑马鱼卵。在 3 dpf 时,中性粒细胞 (B) 和红细胞 (C) 分别用中性红、苏丹黑和邻二苯胺染色。
为了进一步证实巨噬细胞和中性粒细胞炎性体在炎症过程中的细胞自主作用,使用 Tg(runx1:Gal4.VP16) 和 Tg(UAS:AscΔCARD-GFP) 系抑制了造血祖细胞和干细胞 (HPSC) 中的炎性体。正如预期的那样,抑制 HSPCs 中的炎性体导致对照仔鱼中的中性粒细胞数量减少,证实了先前的结果。相比之下,炎症绕过了抑制 HSPC 炎性体对中性粒细胞计数的影响,证实了在炎症的仔鱼中观察到的巨噬细胞和中性粒细胞炎性体的细胞自主作用。

图 3. HSPC 炎性体的抑制不会影响斑马鱼皮肤炎症的中性粒细胞数量。(A) 示意图显示了用于抑制 HSPCs 炎性体的斑马鱼系。使用荧光绿色心脏标记 Tg (uas:ascΔCARD-GFP)对后代进行筛选。(B) 用对照或 spint1a crRNA/Cas9 复合物显微注射单细胞期斑马鱼卵。 在 3 dpf 时中性粒细胞被苏丹黑染色。
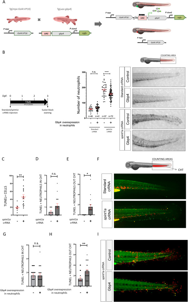
中性粒细胞炎性体的激活通过皮肤炎症斑马鱼中的gasdermin E促进中性粒细胞的焦亡:进一步证实中性粒细胞炎性体在炎症反应期间调节中性粒细胞数量的相关性,发现在中性粒细胞炎症小体激活后,患有皮肤炎症的斑马鱼幼体中中性粒细胞的数量减少,而对照组幼体中中性粒细胞的数量没有减少。迄今为止的结果表明中性粒细胞和巨噬细胞炎症小体的细胞自主效应,我们接下来分析了是否只在炎症的仔鱼中激活了骨髓细胞中的焦亡。TUNEL 分析显示 Spint1a 敲除仔鱼中的死细胞数量高于其野生型同胞。此外,Spint1a敲除仔鱼皮肤中的lyz+/TUNEL+细胞(即死亡的中性粒细胞)急剧增加,但在CHT中没有。值得注意的是,Spint1a敲除仔鱼中性粒细胞炎性体的激活导致皮肤中TUNEL+中性粒细胞的数量增加,而CHT的中性粒细胞数量没有改变。

图 4. 中性粒细胞炎症小体的激活促进斑马鱼皮肤炎症的中性粒细胞焦亡。我们分别使用gasdermin Ea和Gsdmeb抑制剂Ac-CMK-SEVD和Ac-CMK-FEID进一步证实细胞焦亡参与炎症仔鱼的中性粒细胞死亡和所涉及的gasdermin,因为斑马鱼缺乏Gsdmd和Gsdme,其已被证明介导该物种的细胞焦亡。结果表明,两种肽抑制剂都挽救了具有过度活跃的中性粒细胞炎性体的 Spint1a 敲除仔鱼中的中性粒细胞数量。

图 5. Gsdme 介导皮肤炎症斑马鱼中性粒细胞焦亡。
讨论:尽管炎症小体与健康和疾病相关,但它对造血的调节作用却很少受到关注。我们假设炎症损伤(例如皮肤炎症)激活中性粒细胞和巨噬细胞中的炎症小体可能对造血产生影响,因为在炎症性疾病中通常出现造血谱系偏差,并导致中性粒细胞增多和贫血。出人意料的是,在斑马鱼皮肤炎症模型中,我们没有发现中性粒细胞或巨噬细胞炎性体调节造血的证据,这表明造血的改变可以通过抑制典型炎性体来缓解。虽然这些结果强调了炎症小体在HSPC的髓系-红系谱系决定中的关键相关性,我们不能排除成熟骨髓细胞中炎症小体的激活也可能参与其他实验条件下的造血调节,从而导致通常与慢性疾病相关的中性粒细胞增多和贫血。我们的结果显示,在炎症小体基因失活后,中性粒细胞和巨噬细胞的数量增加,炎症小体以细胞自主方式起作用,而基因激活则产生相反的效果。TUNEL 分析以及抑制斑马鱼 Gsdme 的两个旁系同源物表明,皮肤炎症仔鱼中骨髓炎性体的激活导致 Gsdme 介导的细胞焦亡。值得注意的是,仅在患有皮肤炎症的斑马鱼仔鱼中观察到中性粒细胞和巨噬细胞焦亡,这表明炎症损伤对于激活这些细胞中的炎性体是绝对必要的。值得在未来的研究中研究由炎症的角质形成细胞释放的炎症损伤,这是诱导中性粒细胞和巨噬因细胞焦亡而死亡所必需的。

图 6. 显示 Gsdme 介导的慢性炎症期间巨噬细胞和中性粒细胞细胞焦亡的工作模型。在慢性炎症期间,来自炎症组织的炎症信号到达造血组织并促进 HSPCs 分化为巨噬细胞和中性粒细胞。A) 中性粒细胞通过炎症信号梯度被募集到炎症的组织中,在那里它们发挥功能并因细胞焦亡而死亡,从而调节炎症所需的中性粒细胞数量。B) 通过强制表达 DN-Asc 抑制中性粒细胞炎性体会损害细胞焦亡并导致中性粒细胞在炎症组织中的积累。C) 通过强制表达 Gbp4 激活中性粒细胞炎性体进一步促进浸润在炎症皮肤中的中性粒细胞的焦亡,导致中性粒细胞清除。在巨噬细胞中也有类似的机制。尽管在伴有皮肤炎症的仔鱼的巨噬细胞中会诱导细胞焦亡,但在中性粒细胞中却没有。 因此,焦亡在中性粒细胞生物学中的相关性是非常有争议的。例如,据报道小鼠中性粒细胞具有独特的炎性体,不会引发细胞焦亡,并允许这些细胞在急性沙门氏菌感染期间维持 IL-1β 释放。与之形成鲜明对比的是,在铜绿假单胞菌肺部感染的小鼠中报告了中性粒细胞焦亡。同样,缺乏GSDMD的小鼠表现出中性粒细胞延迟死亡和增强宿主对细胞外大肠杆菌的防御能力。
总之,我们证明中性粒细胞和巨噬细胞炎症小体通过 Gdsme 介导的细胞焦亡机制在慢性皮肤炎症斑马鱼模型中以细胞自主方式调节它们的数量。然而,我们没有发现在慢性皮肤炎症期间通过激活中性粒细胞和巨噬细胞炎症小体来调节造血功能的证据。



