摘要:淋巴祖细胞的分化是淋巴管生成的关键步骤。 然而,其潜在机制仍不清楚。在这里,我们发现非经典蛋白酶激活受体 1 (par1) 调节斑马鱼胚胎淋巴祖细胞的分化。通过下调脊索旁淋巴管母细胞中prox1a的表达,par1功能丧失而损害淋巴管分化,并导致斑马鱼胸导管形成受损。同时,par1 下游效应子 G 蛋白 gnai2a 是斑马鱼淋巴发育的选择性必需蛋白,其突变模拟了 par1 突变体中观察到的淋巴管表型。有趣的是,斑马鱼淋巴管发育需要mmp13,而不是凝血酶。此外,对遗传相互作用的分析证实,mmp13b作为par1上游蛋白酶调节斑马鱼胚胎的淋巴管发育。机制上,par1促进后主静脉flt4表达和磷酸化Erk1/2活性。总之,我们的发现强调了par1在斑马鱼胚胎淋巴管分化调节中的作用。
关键词:生物科学 分子生物学 免疫学 斑马鱼
简介:淋巴系统是一个复杂的脉管系统,起源于预先存在的胚胎静脉。 它在维持组织间液平衡和回收水和大分子、吸收脂质以及为免疫细胞参与免疫监视系统提供主要管道等方面具有重要作用。淋巴系统畸形可导致许多病理,例如组织液积聚、水肿或淋巴水肿、癌细胞扩散和炎症。在小鼠淋巴系统发育过程中,静脉内皮细胞 (VEC) 亚群表达转录因子 prospero 同源盒蛋白 1 (PROX1),并在胚胎第 9.5 天分化为主静脉 (CV) 中的淋巴祖细胞。小鼠 prox1 的消融可防止淋巴管的发育,并且 prox1 在血管内皮细胞 (ECs) 中的异位表达可上调淋巴管内皮细胞 (LEC) 标志物。这些研究表明 prox1 是诱导 LEC 命运的必要和充分条件。在斑马鱼胚胎中,在受精后约 26 小时 (hpf) 早期在腹后主静脉 (PCV) 内诱导淋巴祖细胞。大约 48 hpf这些淋巴祖细胞迁移到水平肌中隔 (HM) 区域,形成脊索旁淋巴母细胞 (PLs),这是一个淋巴前体细胞库。随后,PLs向两个方向迁移,腹侧形成胸导管(TD),背侧形成背侧纵向淋巴管(DLLV);在受精后5天(dpf)左右完成。母体和合子prox1a突变体导致斑马鱼胚胎淋巴管发育缺陷,表明其在淋巴管系统中的保守作用。最近的研究表明,Vegfc-Flt4及其下游效应子Erk1/2在斑马鱼躯干中的一个关键作用是诱导prox1a表达。蛋白酶激活受体1(PAR1)是一种G蛋白偶联受体(GPCR),更具体地说,是一种凝血酶受体(F2r),在血管生物学中起着关键作用。它通过丝氨酸蛋白酶凝血酶 (F2) 在典型位点切割 N 末端外结构域而被激活。然而,已发现其他 PAR1 上游蛋白酶可激活 PAR1。例如,基质金属蛋白酶(MMPs),特别是MMP1和MMP13,也可以在非标准位点切割和激活PAR1,从而形成与F2不同的信号模式。一旦PAR1在标准或非标准位点被不同蛋白酶不可逆地切割和激活,PAR1可以偶联并激活多个异源三聚体G蛋白亚型,包括G12/13、G11/q和GI。这导致多种细胞信号事件,包括MAPK/ERK信号的激活。据报道,Par1在斑马鱼的造血和心血管发育中起着关键作用。尽管par1在1 dpf时斑马鱼胚胎的PCV中富集,但其作用仍然未知。在此,我们报告Mmp13b-Par1-Gnai2a轴调节斑马鱼胚胎中淋巴祖细胞的分化。在机制上,我们表明par1通过调节flt4的表达促进Erk1/2活性和prox1a的表达。
par1是斑马鱼胚胎躯干淋巴管发育所必需的:PCV 是斑马鱼胚胎躯干淋巴祖细胞的来源。有趣的是,我们的整体原位杂交(WISH)结果表明,par1 在 26 hpf 的斑马鱼胚胎的 PCV 区域中高度表达,与之前的报告一致。因此,par1可能参与斑马鱼胚胎发育过程中的淋巴管发育。为了研究这一点,我们利用CRISPR/Cas9技术成功地构建了一个斑马鱼par1突变体,该突变体在其第2外显子中含有103 bp的缺失。我们发现突变体的F2代胚胎似乎是正常的,没有任何严重缺陷。然而,在5 dpf时,他们显示TD形成受损。正常只有 6% 的体细胞缺乏 TD。 相比之下,par1斑马鱼突变体中近25%的体细胞缺乏TD。此外,突变体平均只有 11.2 个 LEC 核/6 个体节,明显少于同胞胚胎中的 17.5 个。总之,这些结果证实了 par1 是 TD 形成所必需的,这意味着它在斑马鱼胚胎发生过程中参与了躯干淋巴的发育。

图1、par1突变斑马鱼胚胎显示TD形成缺陷
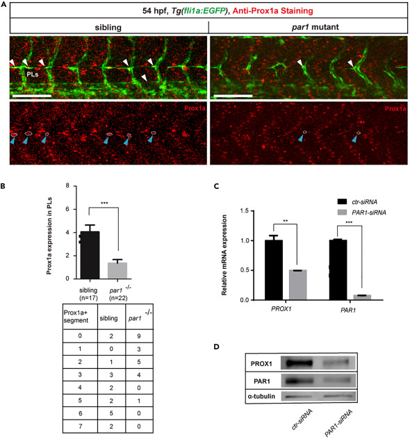
par1调节斑马鱼淋巴祖细胞的分化:在斑马鱼的淋巴管发育过程中,Prox1a阳性内皮细胞在30hpf时从PCV背面出现,在48hpf时形成PLs作为淋巴祖细胞池。同时,血管内皮细胞并行生长形成静脉节段间血管(vISV),然后与动脉节段间血管(aISV)融合,建立具有交替动脉和静脉连接的循环网络。为了确定 par1 是否参与淋巴分化,我们首先进行了全胚胎免疫染色测定,以检查 54 hpf 时 Tg(fli1a:EGFP)系 PLs 中 Prox1a 的表达。与正常胚胎相比,par1斑马鱼突变体在PLs中表现出prox1a表达减少。伴随着par1在斑马鱼胚胎中调节prox1a表达的作用,我们使用siRNA方法下调了par1在人类真皮淋巴管内皮细胞(HDLEC)中的表达。有趣的是,PROX1的表达不仅在mRNA水平上显著降低,而且在蛋白质水平上也显著降低。这些结果表明PAR1在体内和体外调节PROX1表达中具有保守作用。为了确定par1是否在早期参与静脉和淋巴管出现,我们将par1突变体与Tg(lyve1b:dsRed;flk1:EGFP)系杂交,其中lyve1b:dsRed标记静脉和淋巴管。正常胚胎在36 hpf时,几乎100%的静脉和淋巴从PCV中出现,而par1突变体在同一阶段仅显示约80%出现。总之,这些结果表明par1是斑马鱼胚胎中淋巴祖细胞分化所必需的。

图2、par1是斑马鱼胚胎淋巴分化所必需的
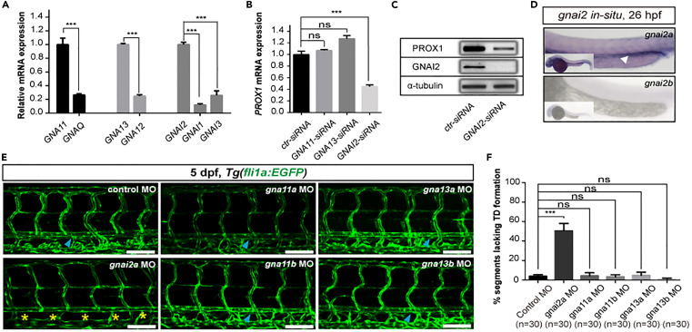
gnai2a是斑马鱼胚胎躯干淋巴管发育的选择性必需物质:许多不同的鸟嘌呤核苷酸结合G蛋白α亚单位作为PAR1的下游效应器发挥作用,包括GI、Gq/11和G12/13亚家族的成员。为了寻找参与斑马鱼胚胎par1介导的淋巴管生成的替代G蛋白,我们首先使用来自不同亚类的七种G蛋白(包括GNAQ、GNA11、GNA12、GNA13、GNAI1、GNAI2和GNAI3)对HDLEC进行定量实时PCR(qPCR)分析。我们发现只有GNA11、GNA13和GNAI2具有相对较高的mRNA表达水平。然后,我们使用siRNA方法敲除HDLEC中这三个基因的表达,并验证PROX1的表达水平。令人惊讶的是,结果表明,仅敲除 GNAI2导致 PROX1 在 mRNA 和蛋白质水平方面的表达显著下降。这表明GNAI2比其他G蛋白更可能参与调节淋巴管分化。我们通过WISH分析了gnai2同源基因(gnai2a和gnai2b)在斑马鱼胚胎中的表达模式。结果表明,gnai2a,但不是 gnai2b,在PCV 区域中高度表达。为了支持这一结果,我们随后通过将 gna11a MO、gna11b MO、gna13a MO、gna13b MO 以及 gnai2a MO 注射到单细胞阶段的胚胎中进行了敲除分析。有趣的是,我们发现只有gnai2a变体表现出TD形成缺陷,超过50%的体节缺乏TDs。相反,对照胚胎和gna11a、gna11b、gna13a和gna13b变体显示正常TD形成。这些结果表明,gnai2a是斑马鱼胚胎淋巴发育的选择性必需物质。

图3、gnai2a是斑马鱼胚胎淋巴管发育的选择性必需物质
gnai2a重现了斑马鱼淋巴管发育过程中par1介导的表型:为了研究gnai2a在斑马鱼淋巴管生成过程中的作用,我们使用CRISPR/Cas9技术获得了一个gnai2a突变体,其外显子3中有68 bp的缺失。大多数突变体的F2代在5dpf时表现为正常表型。接下来,我们检测了胚胎发生过程中5 dpf时TD的形成。如图 4 所示,近 30% 的体细胞在突变体中缺乏 TD,明显多于正常胚胎。突变体的数量显著减少,平均为11.7,而正常胚胎的平均为18.2。为了评估gnai2a是否需要调节淋巴管分化,我们在Tg(fli1a:EGFP)胚胎中使用54 hpf的抗Prox1抗体进行了免疫染色分析。我们发现F2代突变体的prox1a阳性PLs比同胞胚胎少。同时,与正常对照胚胎相比我们发现 gnai2a 的敲除导致 36 hpf 时淋巴-静脉的出现部分失败。 这表明gnai2a是斑马鱼淋巴管分化所必需的。为了进一步验证gnai2a在这个过程中是par1的下游效应子,我们使用Tg(fli1a:EGFP)系和Tg(fli1aep:dsRed;fli1:nEGFP)系杂交par1杂合突变体和gnai2a杂合突变体。我们发现野生型胚胎、par1杂合子突变体、gnai2a杂合子突变体和杂交的par1-gnai2a杂合子突变体具有正常的形态,并且在TD形成方面没有表现出可比的差异。这表明在杂交的par1-gnai2a杂合子斑马鱼突变体中,par1和gnai2a之间存在遗传相互作用,尤其是在细胞水平上。

图 4. gnai2a 突变体模拟 par1 突变体中观察到的淋巴表型
凝血酶不参与斑马鱼淋巴管生成:F2 是第一个被报道能够在典型位点切割和激活 PAR1 的配体。为了阐明斑马鱼胚胎淋巴管发育是否需要F2,我们在单细胞阶段将F2-MO注入胚胎。在5dpf时,我们分析了TD的形成,意外地发现对照和F2变体都有正常的TD形成。为了进一步验证这一结果,我们用 SCH79797 处理斑马鱼胚胎,SCH79797 是一种特定的 PAR1 拮抗剂,可阻断 F2 和 PAR1 之间的相互作用。与上述结果一致,在5dpf时,处理过的胚胎和赋形剂对照胚胎均表现出正常的TD形成,这表明par1在调节斑马鱼淋巴管发育方面独立于F2。这些结果清楚地表明,斑马鱼淋巴管发育不需要F2。
斑马鱼淋巴管发育需要mmp13b:几种蛋白酶切割并激活PAR1,包括F2、纤溶酶、活化蛋白C、血小板素、Xa因子、VIIa因子、类胰蛋白酶、胰蛋白酶、基质金属蛋白酶等。为了寻找参与PAR1调节斑马鱼淋巴管生成的候选蛋白酶,我们首先对HDLEC进行了qPCR分析,并观察了这些蛋白酶的相对mRNA表达。有趣的是,MMP1的相对mRNA表达最高。接下来,我们将MMP1 siRNA转染到HDLEC中,并评估PROX1的表达。有趣的是,MMP1的敲除导致PROX1 mRNA表达显著降低,表明MMP1可能参与淋巴管生成。在人类基因组中,有三种胶原酶(MMP1、MMP8和MMP13)。然而,其中两个(Mmp1和Mmp8)没有斑马鱼同源物,在斑马鱼基因组中只有MMP13存在重复(Mmp13a和Mmp13b)。mmp13a 在髓系细胞中表达,但不在静脉中表达。因此,我们推测 mmp13b 可以替代人类 MMP1 基因的功能,调节par1介导的斑马鱼胚胎淋巴管发育。用WISH观察斑马鱼胚胎发生过程中mmp13b的表达模式。有趣的是,我们发现它在26 hpf的PCV区域高度表达,表明它与淋巴管有关。我们利用CRISPR/Cas9技术产生了一个斑马鱼mmp13b突变体,并获得了一个稳定的突变体,其外显子4中有一个7bp的缺失。为了验证mmp13b在调节淋巴管生成中的作用,我们检测了F2代胚胎中TD的形成。正如在par1斑马鱼突变体中观察到的那样,mmp13b突变体胚胎在5 dpf时显示出近25%的体节缺乏TD。54 hpf下PLs中Prox1a表达的免疫染色分析表明,与正常胚胎相比,突变体也显示出显著降低的Prox1a表达。总之,这些数据表明mmp13b是斑马鱼淋巴管发育所必需的。

图 5. mmp13b 突变体模拟 par1 突变体中观察到的淋巴表型。
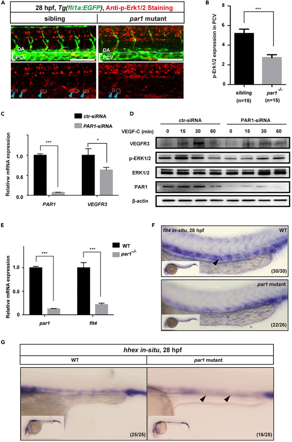
par1促进斑马鱼胚胎Erk1/2活性和flt4表达:Vegfc 及其受体 Flt4 通过诱导 prox1a 表达激活 p-Erk1/2,最终调节斑马鱼胚胎淋巴祖细胞的分化。基于以上结果,我们提出par1可能促进Vegfc/Flt4/Erk信号活性,从而调节斑马鱼胚胎的淋巴管生成。为了验证这一假设,我们使用 F2 代 Tg(fli1a:EGFP) 胚胎进行了全胚胎 p-Erk1/2 免疫染色测定。在 28 hpf 时,当淋巴祖细胞开始从 PCV 背侧迁移时,我们在同胞胚胎的 PCV 中观察到明显的 p-Erk1/2 染色。然而,par1斑马鱼突变体的PCV染色明显减少。接下来,为了证实PAR1是否促进VEGFC诱导的p-ERK1/2激活,我们在培养的HDLEC中进行了PAR1敲除实验,发现PAR1敲除导致VEGFR3 mRNA水平显著降低。

图6、par1功能丧失降低斑马鱼胚胎PCV中p-Erk1/2活性和flt4表达
局限性:在本研究中,我们产生了三个突变体,发现mmmp13b-par1-gnai2a轴调节斑马鱼胚胎中淋巴祖细胞的分化。机制上,par1促进后主静脉flt4表达和磷酸化Erk1/2活性。然而,将mmp13b-par1-gnai2a通路与flt4调节联系起来的机制需要进一步扩展。



