摘要:听力障碍是糖尿病的并发症之一; 然而,关于它的治疗研究很少。 在这项研究中,我们研究了α-硫辛酸(ALA)对糖尿病转基因斑马鱼听力损失的保护作用,并证实了ALA保护高血糖引起的毛细胞(HCs)损失。数据表明,ALA对糖尿病斑马鱼的HCs损伤具有保护作用。
关键词:糖尿病 胰腺β细胞 毛细胞 α-硫辛酸 斑马鱼
简介:以高血糖为特征的糖尿病(DM)会导致多种并发症,包括听力损失、神经病变、心肌病和肾病。糖尿病性听力损失是一种常见的并发症,类似于周围神经病变,其特征是耳蜗结构的变化和毛细胞 (HC) 的损失,这些都是由内耳脉管系统和神经系统的高血糖损伤引起的。此外,高血糖可通过葡萄糖毒性诱导的细胞内应激直接导致 HC 损失,因为 HCs 使用葡萄糖作为能量来源,并且葡萄糖由几种葡萄糖转运蛋白 (GLUT) 转运,例如 GLUT3 和 GLUT10; 葡萄糖是机械转导和 ATP 合成所必需的。然而,听力损失作为糖尿病的一种并发症,在临床上却知之甚少,而且目前还没有针对这种情况的具体治疗方法。α-硫辛酸(ALA),也称为硫辛酸,是糖尿病神经病变的治疗方法之一。它被认为是一种有效的抗氧化剂,可以作为糖尿病患者听力损伤的潜在治疗方法。一些研究表明,ALA对耳毒性具有保护和治疗作用。我们假设 在糖尿病条件下ALA 可以保护 HCs 免受损害。为了验证这一假设,我们利用化学基因消融术产生了HCs高血糖丢失的转基因斑马鱼,并检测了ALA对HCs的保护作用。本研究使用野生型(AB株)和Tg(ins:nfsB-mCherry)系。在单细胞期将Ins:nfsB-mCherry质粒与转座酶mRNA共注射到野生型胚胎中。使用受精后2-5天(dpf)斑马鱼cDNA和根据GenBank序列设计的PCR引物扩增ins cDNA。将扩增的cDNA克隆到pGEM-T easy载体中。用SP6 RNA 聚合酶合成了反义RNA探针。如前所述,使用ins探针对斑马鱼胚胎进行原位杂交。
化学处理和TUNEL分析:为了测试胰腺β细胞消融的效率,斑马鱼幼虫与甲硝唑共孵育2-4 dpf。为了评估ALA的效果,在指定时期内用MTZ和ALA孵育斑马鱼幼虫。为了检测胰腺 β 细胞的死亡,胚胎用 4% 多聚甲醛固定过夜,用 PBST(含 0.1% Tween-20 的 1×PBS)冲洗,用 20 μg/mL 蛋白酶 K 处理,再次用 PBST 冲洗,然后 与 TUNEL 溶液在 37°C 下孵育 1 小时; 然后,使用原位细胞死亡荧光素检测试剂盒检测细胞凋亡。
葡萄糖水平测定和YO-PRO1染色:将斑马鱼幼虫(n=20)匀浆并以12000 rpm离心1分钟。使用血糖仪测量总葡萄糖水平。为了观察HCs,胚胎在28.5°C下用YO-PRO1在EM中培养1小时,然后用EM冲洗。
定量逆转录PCR(qRT PCR):为了量化ins mRNA表达,使用LightCycler 96仪器和FastStart SYBR Green Master Mix进行qRT PCR。
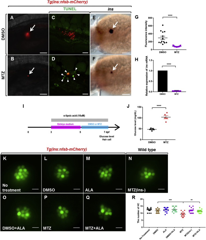
结果:胰腺 β 细胞的消融导致 Tg(ins:nfsB-mCherry) 斑马鱼的高血糖:为了建立高血糖斑马鱼模型,我们制作了Tg(ins:nfsB-mCherry)斑马鱼,该斑马鱼在ins启动子的控制下在胰腺β细胞中表达硝基还原酶(nfsB)融合的mCherry蛋白。nfsB将前药MTZ转化为细胞毒性产物,导致胰腺β细胞的特异性消融。我们观察到,MTZ处理的转基因幼虫与DMSO处理的转基因幼虫(对照组)相比,在4 dpf时McHery+胰腺β细胞被消融。使用TUNEL分析(图1C,D)检测McHery+胰腺β细胞的凋亡,并使用原位RNA杂交(图1E,F)和qRT PCR评估发现ins mRNA的表达降低。我们进一步证实,MTZ 处理的转基因幼虫的葡萄糖水平高于对照(图 1J)。 这些数据表明胰腺 β 细胞的损伤会导致斑马鱼幼虫出现高血糖。

图 1. ALA 防止高血糖时毛细胞 (HC) 损失。
ALA可防止高血糖引起的HC损失:我们观察到MTZ处理的转基因幼虫中HCs的数量低于对照组,YO-PRO1染色结果证明了这一点。相反,DMSO、ALA、DMSO和ALA联合处理的转基因幼虫或MTZ处理的野生型幼虫对HCs没有影响。此外,与单独使用MTZ处理的幼虫相比,使用MTZ和ALA处理的幼虫体内HCs的数量更高。这些发现表明,ALA保护HCs免受高血糖诱导的细胞丢失。
讨论:高血糖通过细胞内信号通路如多元醇通路促进活性氧(ROS)的形成,进而直接损伤耳蜗,诱发听力障碍。在本研究中,我们证明了代谢抗氧化剂ALA对糖尿病斑马鱼模型中HCs的高血糖丢失具有保护作用。我们的结果得到了先前研究的支持,这些研究表明,ALA通过清除ROS有效地防止顺铂诱导的小鼠耳毒性以及细胞培养中的HC损伤。此外,先前的一项研究报道,ALA通过抑制参与凋亡的p38和p-JNK的表达来减轻卡那霉素诱导的小鼠耳毒性。因此,我们认为 ALA 对高血糖引起的 HC 损失具有保护作用,并且可有效清除 ROS 和抑制细胞凋亡分子。几项研究报道,ALA 可以恢复顺铂诱导大鼠周围神经毒性后周围神经的传导速度,并减少 L-羟基戊二酸诱导斑马鱼脑神经毒性后神经元的凋亡。这些数据表明ALA具有神经保护作用。Hong等人还表明,在化学诱导的糖尿病斑马鱼和小鼠模型中,胰腺β细胞坏死可导致感音神经性听力损失和高血糖后HCs的损失。因此,ALA 可能对斑马鱼的糖尿病性听力损失具有神经保护作用。



