前言:近期,德国马普心肺研究所找到了一种促进哺乳动物心肌细胞增殖的新方法,该文发布在Cell Research杂志上,题为“Live cell screening platform identifies PPARδ as a regulator ofcardiomyocyte proliferation and cardiac repair”。

斑马鱼可以通过心肌细胞增殖有效地再生心脏。相比之下,哺乳动物心肌细胞在出生后不久就停止增殖,限制了产后哺乳动物心脏的再生能力。因此,如果能够增强产后心肌细胞增殖的内源性潜力,可为心衰患者提供有希望的未来疗法。
Magadum和他的同事们利用斑马鱼模型,通过一种经过改进的基于Fucci的细胞周期筛选系统,发现了PPARδ的激动剂Carbacyclin具有刺激心肌细胞增殖的能力。
正常情况下,成体斑马鱼心脏在损伤后具有很好的再生能力,但是当心脏损伤后的斑马鱼在经PPARδ抑制剂处理后,其心肌细胞的增殖能力明显降低,说明心肌细胞增殖过程受PPARδ信号通路调控。
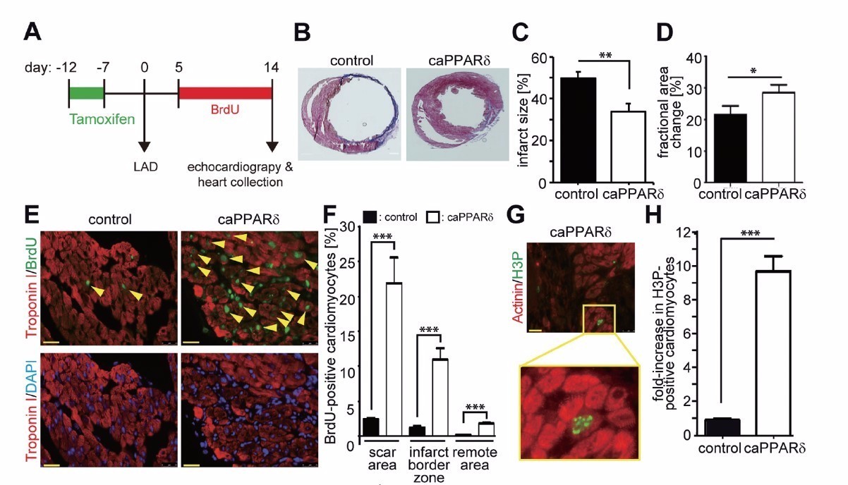
为此,研究人员用PPARδ激动剂处理或在心脏中过表达PPARδ 来观察其对小鼠心脏再生过程的影响,结果发现成体小鼠心脏损伤后,经过PPARδ激动剂处理或过表达PPARδ,其心肌细胞增殖明显增多,纤维化组织减少,心脏功能有较大改善(图1)。

图1: 过表达PPARδ能够促进心肌细胞增殖、减小心梗面积、提高心脏射血功能。
这项工作为心血管领域提供了新的促进心脏再生的方法,具有重要的临床治疗意义。同时,该研究中采用的细胞周期筛选系统提供了一种高效筛选鉴定促心肌细胞增殖因子的方法。
【杭州环特生物】中国首家斑马鱼生物技术服务公司(CRO),面向医药、化工、食品、环境等领域,提供药物研发、安全性评价、毒理学研究和生物医学研究等专业服务。



