
▲外来体远程调节血脑屏障过程
导读:外来体介导的细胞间通讯现已成为人类健康和疾病研究中的新兴领域,《Cell Research》最近发表的一项研究报告指出,斑马鱼神经元可通过分泌外来体-miR-132来远程调节血脑屏障的完整性。
在中枢神经系统(CNS)中,包括内皮细胞、血管平滑肌细胞和周细胞在内的神经元、神经胶质细胞和血管细胞都可以通过间隙的连接快速直接交换小信号分子,也可以通过受体和通道进行多步信号传递,和外来体进行远程通信。
星形胶质细胞末端足以覆盖血管壁的大部分,允许星形胶质细胞与周围细胞之间从一端到另一端的直接通讯。神经微环境通过Wnt和Sonic Hedgehog(Shh)信号通路在体内血脑屏障(BBB)发展中起关键作用。神经元活动是通过如血清胰岛素样生长因子-1这样能穿过的BBB的底物来影响脑血管的。然而,我们对外来体在调节BBB完整性中的作用功能了解甚少。
外来体是几乎每种细胞类型都能产生的一直直径30-100nm的双重细胞外囊泡,它们主要来自多泡体的反向芽,富含了亲代细胞的信号蛋白和脂质。外来体在神经元神经胶质细胞通透和突触可塑性调控中起重要作用,携带和传递如淀粉样蛋白β、朊病毒、α-突触核蛋白和tau 蛋白这样的致病性肽,并在全身炎症期间通过外周和CNS之间的BBB通讯发挥作用。
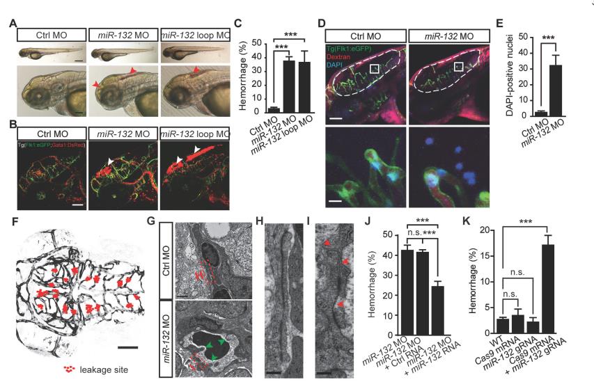
在《Cell Research》最近的一篇文章中,中国科学院的学者使用斑马鱼作为模型系统来检测miR-132(miR-132主要在神经元中表达)的功能。通过用吗啉代反义寡核苷酸拮抗miR-132,他们惊奇地发现,具有灭活的miR-132(miR-132 morphants)的斑马鱼幼虫表现出严重的颅内出血和BBB完整性受损,这些表现可以通过外源性红细胞外渗和外源性循环的脑积聚示踪剂来跟踪。通过使用Cas9(CRISPR相关蛋白9)和miR-132特异性引导RNA来破坏内源性miR-132基因座的基因组编辑也证实了这一发现。

▲MiR-132沉默并突变后的斑马鱼幼鱼
虽然神经元内富含miR-132,但它也存在于内皮细胞中并且可以调节血管发生。这就可以提出这样一个问题,miR-132的来源是在BBB内吗?研究员们利用含有多个miR-132结合位点的转录物进行竞争性抑制方法后发现,miR-132使用神经元特异性HuC启动子表达miR-132变体,表明miR-132确实可能来自神经元。
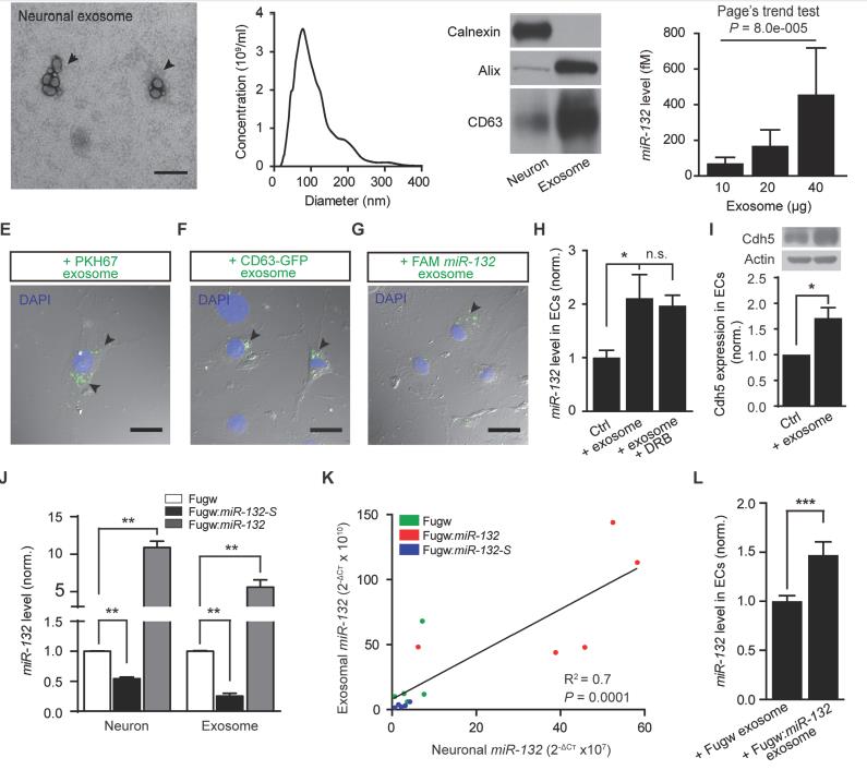
这样故事就开始变得更有趣,因为他们还发现miR-132在斑马鱼幼鱼中增加的神经元表达也提高了内皮细胞中的miR-132水平,这表明miR-132从神经元向内皮细胞转移。接下来,研究员们在体内使用转基因斑马鱼幼鱼来寻求直接证据,方法就是在神经元外来填充有绿色荧光蛋白(GFP)和用红色荧光蛋白(RFP)标记的脑内皮细胞。


他们获得的延时共焦图像显示RFP阳性内皮细胞会摄取GFP阳性外来体,支持细胞间外植体转移假说(见上图)。此外,研究还表明,纯化的神经元外来体被小鼠脑内皮细胞摄取,体外小鼠神经元分泌的外来体可将miR-132转移至共培养的内皮细胞,表明该机制在哺乳动物中是保守的。
那什么是潜在的分子机制?通过进一步研究了BBB完整性的多个方面,发现只有血管内皮钙粘蛋白(由Cdh5基因编码)(粘附连接部分)在miR-132变态中显着下调,而紧密连接蛋白、周细胞覆盖和转胞吞作用机械不受影响。
通过使用MicroCosm的miR-132变体的微阵列分析和计算预测,他们还发现编码真核延伸因子2激酶的eEF2K是内皮细胞中miR-132的直接靶标。 eEF2K通过真核延伸因子2(eEF2)的磷酸化抑制Cdh5的翻译延伸,并且神经元miR-132释放该抑制,并允许内皮细胞中的Cdh5基因表达增强BBB完整性。

▲工作机制
总体而言,此项研究结果支持外来体介导的神经元和脑内皮细胞之间的远程调节,这是十分重要且令人感到兴奋的。他们的发现也提出了一些问题,例如脑内皮是否可以通过内皮衍生的外来体传播回神经元?灵长类动物和人类的BBB是否也可以被miR-132远程控制等?此外,未来的研究应该扩大到探讨人类和灵长类动物大脑中的解剖学距离是否增加了BBB通透性和外源调节的扩散障碍等。
有趣的是,AD和认知正常对照中的CSF microRNA谱不同,可能表明当与标准AD和血管损伤生物标志物组合时,miRNA生物标志物可能增加AD诊断的敏感性和特异性。另外,混合microRNA和外来体作为纳米粒子将具有跨越BBB递送到脑中的治疗潜力。
因此,这项研究为该领域的新方向和思路打开了大门,重点关注外来体在BBB完整性方面的作用对于控制健康和疾病治疗等方面具有广大的市场。
原文标题:Neurons secrete miR-132-containing exosomes to regulate brain vascular integrity



