斑马鱼颗粒体蛋白缺乏模型:揭示了骨髓细胞分化的重要作用
摘要:颗粒体蛋白是一种多效性蛋白,参与炎症、伤口愈合、神经退行性疾病和肿瘤的发生。这些在人类健康中的作用促使研究人员努力使用颗粒体蛋白来治疗类风湿性关节炎和额颞叶痴呆,并促进伤口愈合。但是颗粒体蛋白是如何在这些不同的生物功能中发挥作用仍然是未知的。我们发现了粒蛋白在骨髓细胞分化中的新作用。我们利用斑马鱼颗粒体蛋白同源物的组织特异性分离来评估颗粒体蛋白在造血中的功能作用,而不干扰其他组织。通过使用斑马鱼颗粒体蛋白缺乏模型,发现在正常和紧急骨髓生成过程中,在缺乏颗粒体蛋白a(grna)的情况下,髓系祖细胞无法最终分化为中性粒细胞和巨噬细胞,不能表达髓系特异性基因cebpa、rgs2、lyz、mpx、mpeg1、mfap4和apoeb。在功能上,巨噬细胞不能募集到伤口上,导致异常愈合。 我们的CUT&RUN实验确定了Pu.1与Irf8一起正调控grna表达。体内成像和RNA测序实验表明,grna抑制gata1的表达,抑制红系细胞生成。重要的是证明了哺乳动物颗粒体蛋白和斑马鱼同源grna之间的功能保守性。我们的发现揭示了颗粒体蛋白在髓样细胞分化过程中以前未被认识的作用,这开启了一个新的研究领域,它可能对人类健康的不同方面产生影响,并扩大了治疗髓系疾病如中性粒细胞减少症或髓系白血病的治疗选择。

简介:中性粒细胞和巨噬细胞不同于髓系祖细胞,对于清除感染和促进组织修复至关重要。 此外,最近的研究已经阐明了除了在炎症中的经典作用之外的许多其他功能。大量研究表明,小胶质细胞,即脑组织中的巨噬细胞,与神经退行性疾病有关。此外,肿瘤相关巨噬细胞和肿瘤相关的中性粒细胞是促进肿瘤转移的关键。中性粒细胞和巨噬细胞对组织内稳态的巨大影响及它们如何导致人类疾病,使这些细胞成为最近许多研究的焦点。因此,鉴定骨髓细胞分化的新分子调节因子可能对人类健康产生广泛影响。颗粒体蛋白(GRN)是一种具有多效功能的蛋白质,包含该分子独特的几个富含半胱氨酸的基序。它最早是从白细胞中分离出来的,已知可以调节炎症、伤口愈合和组织生长。它还参与神经退行性疾病、脂褐素沉着症和肿瘤的发生。颗粒体蛋白可与多种受体结合,包括肿瘤坏死因子受体、肾上腺素a型受体2(EphA2)、Notch、Toll样受体9(TLR9)、低密度脂蛋白受体相关蛋白1(LRP1)和sortilin1。因此,颗粒体蛋白可以调节多种信号通路,如NF-kB、WNT、MAPK/ERK、PI3K/Akt和FAK。
许多研究支持颗粒体蛋白在感染和炎症过程中的关键作用。虽然颗粒体蛋白可以作为一种抗炎因子,但它也可以发挥促炎作用。GRN基因敲除小鼠无法清除单核细胞增生性李斯特菌,它们的巨噬细胞表达高水平的促炎细胞因子。然而,令人惊讶的是,在被感染的器官中仅发现了少数巨噬细胞。此外,颗粒体蛋白作为肿瘤坏死因子信号传导的拮抗剂,在炎症性疾病的发病机制中发挥着重要作用,已被报道为类风湿性关节炎、银屑病和骨关节炎的一个有希望的治疗靶点。一些研究表明,颗粒体蛋白促进伤口愈合。对新鲜伤口施用GRN可增加中性粒细胞、巨噬细胞和成纤维细胞的细胞计数,从而共同促进愈合。此外,巨噬细胞产生颗粒体蛋白是炎症和伤口愈合过程中的关键调节因子。
斑马鱼具有许多功能,使其成为胚胎和成年造血功能的理想模型。斑马鱼的颗粒体蛋白同源序列:颗粒体蛋白A(grna)和颗粒体蛋白b(grnb)。功能丧失实验,结合体内成像和细胞内流式细胞术,证明grna缺乏,而不是grnb缺乏,导致中性粒细胞和巨噬细胞的丧失,这是胚胎发育过程中骨髓祖细胞分化失败的结果。此外,对成年grna突变斑马鱼的检测显示,成年造血系统中性粒细胞分化失败。并且已经证明髓样分化的主转录因子Pu.1直接结合颗粒体蛋白增强子触发其表达。此外,我们的研究表明,Irf8是调节巨噬细胞发育的主要转录因子之一。体内的功能研究表明,由于缺乏成熟的巨噬细胞和嗜中性粒细胞,grna的丧失会导致髓样细胞向伤口的募集不足。这会导致胶原蛋白在疤痕中异常沉积,从而导致伤口愈合不良。总之,通过使用斑马鱼缺乏颗粒体蛋白的斑马鱼模型,我们发现颗粒体蛋白是髓样细胞分化的重要调节剂。因此,这项研究开辟了一个新的研究领域,将有助于阐明这种神秘蛋白质的多效性功能,并促进其作为治疗靶点的使用。
结果:grna表达仅限于斑马鱼胚胎中的髓样细胞:尽管哺乳动物颗粒体蛋白信使RNA是人类巨噬细胞和其他髓系细胞中最丰富的转录本之一,但其在体内潜在作用的功能研究尚未见报道。这促使我们鉴定了一种颗粒体蛋白缺乏的动物模型,以确定颗粒体蛋白在骨髓生成中的作用。在评估的所有胚胎阶段均检测到合子grna和grnb转录本。WISH检测表明,早期合子中的所有细胞均表达了grna和grnb。 但是,grna转录本在48 hpf时仅限于斑马鱼的胚胎造血区域,包括背主动脉区和尾部造血组织(CHT)。相反,在整个胚胎中都检测到了grnb。 为了证实grna表达的细胞起源,我们使用了SPRING。grna的表达在24 hpf时仅限于早期合子和白细胞,进一步证实了我们的WISH结果。 相反,grnb在所有组织中均表达。通过qPCR验证晚期胚胎(36-48hpf)中grna的限制性组织特异性。grna在非造血细胞中缺失,在髓细胞中高表达。巨噬细胞表达的grna转录物是中性粒细胞的5倍,是发育中红细胞的50倍。总之,这些结果表明,在斑马鱼中,grna的表达仅限于髓细胞系,而grnb在整个胚胎中广泛表达。

图1、胚胎发育过程中,grna的表达仅限于髓细胞系。
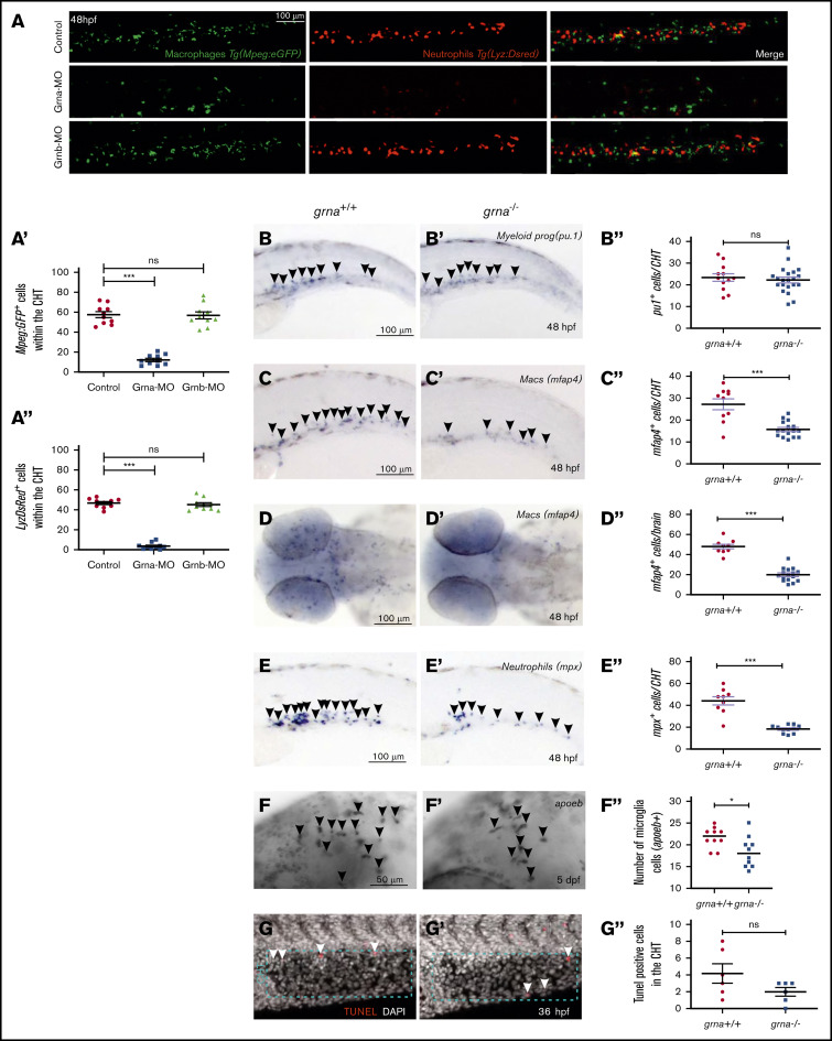
grna是正常髓系发育所必需的:为了检测grna是否对骨髓细胞的正常分化至关重要,我们进行了grna和grnb的功能丧失实验。在斑马鱼的胚胎中,可以分别通过表达pu.1,mfap4和mpx / lyz来显示髓系祖细胞,巨噬细胞和中性粒细胞。使用先前验证的MOs43进行的grna敲除可显著减少体内巨噬细胞和中性粒细胞的数量。流式细胞术也显示巨噬细胞数量减少。相反,Grnb基因敲除显示中性粒细胞或巨噬细胞数量正常。为了验证这些结果,我们利用了现有的grna缺失突变体。 尽管髓系祖细胞(pu.1+)的数量相似,但与grna+/+胚胎相比,grna-中的巨噬细胞和中性粒细胞以及发育中的小胶质细胞显著减少。为了确保在没有grna的情况下观察到的髓系缺陷不是增殖减少的结果,我们对Mpx:eGFP转基因动物中的磷酸组蛋白H3(p-H3)进行了WIHC,结果发现,在grna+/+胚胎中没有发现共定位现象,提示中性粒细胞在胚胎发育过程中不会增殖。为了验证这一结果,我们使用巨噬细胞(抗Mfap4)和中性粒细胞(抗Mpx)的特异性抗体结合WIHC进行了5-乙炔基-2′-脱氧尿苷掺入试验。来自grna-/-或grna + / +胚胎的CHT的共聚焦图像显示没有增殖性髓样细胞,表明grna对髓样细胞的增殖没有影响。此外,在没有grna的情况下,对grna-/-和grna + / +对照胚胎的CHT进行的TUNEL分析和共聚焦分析表明凋亡细胞没有增加,表明grna导致了髓样细胞的分化。总之,这些实验证明grna对髓系祖细胞分化为巨噬细胞和中性粒细胞至关重要。

图2、grna的缺失导致胚胎发育过程中髓系分化减少。
紧急骨髓生成和巨噬细胞向伤口募集需要grna:紧急骨髓生成是由于损伤或感染后需求增加而导致造血祖细胞向髓系的增殖和分化。发现Grna是紧急骨髓生成所必需的。尽管grna的缺失导致巨噬细胞数量显著减少,但在grna突变体和变形体中仍有少量巨噬细胞存在。因此,我们确定这些巨噬细胞是否能够对损伤部位作出反应和招募。正如预期的那样,在没有Grna的情况下,被招募到伤口的巨噬细胞数量显著减少,被招募到伤口的巨噬细胞占巨噬细胞总数的百分比也显著降低。这些结果表明,Grna对紧急骨髓生成至关重要,在没有Grna的情况下产生的巨噬细胞功能异常。

图3、缺乏Grna时巨噬细胞对损伤的反应异常
grna突变体的伤口愈合受损:巨噬细胞是哺乳动物和斑马鱼组织修复的主要参与者之一。此外,众所周知,颗粒体蛋白通过增加损伤组织中的巨噬细胞数量来促进伤口愈合。假设,由于巨噬细胞的减少和异常产生,grna-/-幼虫的伤口愈合会受到损害。为了验证我们的假设,我们在grna-/-和grna+/+幼虫中进行了尾鳍切除,并在3天内对再生组织进行了成像。grna−/−幼虫的组织再生严重受损,胶原组织被破坏。grna+/+中的胶原纤维垂直于伤口边缘,但grna-/-中的纤维排列紊乱。总之,这些结果首次将颗粒体蛋白在创伤愈合中的作用与本文描述的骨髓生成缺陷联系起来,并验证了哺乳动物颗粒体蛋白和斑马鱼同源grna之间的功能保守性。
原文出自:https://www.sciencedirect.com/science/article/pii/S2473952921001063



