盐度水平制约着所有水生生物的宜居环境。斑马鱼是不能忍受高盐环境的淡水鱼,并且受益于神经机制,该机制能够导航盐梯度以避免高盐度。然而斑马鱼缺乏上皮性钠通道,这是陆地动物品尝钠的主要通道。这表明鱼类可能具有新的,未描述的盐检测机制。我们发现斑马鱼确实通过更频繁地调整方向来对盐的暂时增加做出反应。此外,我们使用钙成像技术将嗅觉系统识别为用于盐检测的主要方法,并且我们发现嗅觉受体神经元的特定子集通过检测单价阴离子和阳离子来编码绝对盐度浓度。总而言之,我们的研究确定了斑马鱼幼虫具有导航能力,因此可以检测盐度梯度,而这是通过以前未描述的盐检测感官机制实现的。
关键词:斑马鱼 行为 钙显像 盐感应 嗅觉
简介: 在整个脊椎动物中,血浆中的离子浓度基本保持不变,钠离子和氯离子存在于100 mM以上,所有其他主要离子保持在5至10 mM以下。然而,动物用于渗透调节的机制是多样的,并且取决于其环境。陆地动物和海洋哺乳动物通过摄入贫离子水和排泄过量离子来平衡富含离子的食物或液体。另一方面,鱼类和两栖动物通过表皮细胞,离子细胞的特殊系统来补充水分消耗和排泄,该系统可以与周围的水交换离子。重要的是,离子交换的方向和机制取决于动物自然环境的盐度。 淡水鱼的离子细胞必须吸收盐,而海水鱼的离子细胞则将盐排出。陆生动物通过食物摄取来接触和平衡盐分,导致它们的味觉系统进化出对盐的高度敏感性。他们通常使用两个单独的通道来区分食欲性(<100 mM)或厌恶性(>150 mM)NaCl浓度。在脊椎动物中,它们分别由上皮钠通道介导,后者专门允许钠流入,而苦味受体则被有害刺激剂广泛控制。相比之下,鱼类的主要外部盐传感器在组织和分子水平上都是未知的。水生动物直接暴露于环境盐度的变化中,这表明将它们的盐检测与各种适合于环境导航的方式相结合,例如嗅觉、体感、身体和鳃上的单独化学传感器,这可能是有利的。硬骨鱼的味觉系统虽然明显与摄食相关行为有关,但不太可能在盐梯度导航中发挥关键作用,因为硬骨鱼失去了哺乳动物上皮钠通道家族的所有同源物,苦味受体对相关的盐浓度没有反应。因此,尚不清楚鱼使用哪种分子机制来检测外部氯化钠并适当调整其行为。由于斑马鱼可能进化的环境具有当地盐度水平急剧变化的特点,因此能够探测和驾驭氯化钠梯度的能力将使其受益。这种变化会导致压力和皮质醇水平升高,最终是致命的,这使得检测和避免盐梯度的神经机制对生存至关重要。表明斑马鱼已经进化出避免高盐环境的行为策略,并且这种行为是由嗅觉系统通过的嗅觉感觉神经元的子集来介导,其能检测钠和氯的组合存在。
斑马鱼幼虫避免高盐环境:为了测试斑马鱼幼虫是否能避开高盐环境,我们开发了一种详细观察幼虫在盐梯度中游泳的方法。在该试验中,将四个幼虫放在单独的泳道中,由两个琼脂垫固定,两个琼脂垫分别由过滤的鱼饲养水(对照)或鱼饲养水加被测盐(源头)制成。表明,氯化钠(NaCl)从源头的扩散会在整个泳道上产生持续的盐度梯度(图S1A),并且在这种梯度中航行的幼虫离开源头的时间明显多于不添加盐的对照。在最初的15分钟内,这种厌恶情绪与盐浓度梯度一起出现,此后稳定。这种行为是有力的,表明受精后5天(dpf)的幼虫已经配备了避免高盐度区域的积极策略。外部氯化钠波动会改变一些环境参数,例如渗透压,净电导率和特定的离子特性。其中任何一种都可能被幼虫检测到并使用以避免高盐,为了剖析每个参数的相关性,我们测试了幼虫对分离特定因子的一系列化合物的偏好。例如,通过产生与先前测试的NaCl梯度等摩尔的糖醇,甘露醇梯度,测试了对渗透压增加的一般厌恶。在这些条件下,幼虫没有位置偏好。相比之下,斑马鱼可靠地避开了我们测试的每一种离子溶液,无论它是由氯化物与另一种一价(KCl)或二价阳离子(MgCl2)或钠组成。与氯化钠相比,较大的离子(即铷或溴化物)更弱,斑马鱼幼虫也更容易避免,尽管这可能是由于扩散较慢导致浓度梯度较低所致。目前还不清楚避免这些其他离子的机制是否属于相同或平行的神经通路。

图1、斑马鱼幼虫通过响应盐度的增加来避免高盐环境
通过检测盐分增加来避免盐分:希望了解斑马鱼幼虫为避免高盐浓度而采用的特定启发式方法。我们观察到,在所有条件下,幼虫主要在竞技场两端来回游动,同时与纵轴平行排列。然而,当幼虫遇盐梯度上升时,它们会比梯度下降时更早反转方向。这表明有偏向的随机游走,,增加盐浓度放大幼虫的重新定位频率。为了检验该假设,我们比较了在朝盐方向游泳之后和在朝远离盐方向游泳之后的重新定向角度的分布。在没有梯度的情况下,这两种情况下的幼虫不会改变其转弯统计信息。相比之下,在梯度导向过程中,如果前一回合让幼虫更靠近盐而不是远离盐,那么幼虫更可能执行20到40度的转弯。与对照条件相比,当幼虫遇上升梯度时,转向幅度仅受盐浓度的调节,这种调节的大小随着源中较高的盐水平而增加,表明盐度的增加而不是绝对浓度驱动转向。为了验证偏向随机游动是否足以解释幼虫的回避行为,我们利用自然游动和转弯统计来模拟虚拟幼虫在盐梯度上的导航能力。转弯是根据绝对盐度水平上调,或者在盐度相对增加后转弯概率增加。我们发现只有后者能充分捕捉到真实动物的回避行为。潜在的担忧是,按照制定的模式,该模型预测幼虫会很容易向根本不加盐的水中游泳,这是违反直觉的结果,因为这会对动物产生明显的有害影响。通过用去离子水测试这一预测,我们发现,幼虫确实向最低盐浓度游去,这表明幼虫可能不会寻求最佳的外部NaCl设定值,而是总是避免增加盐度。这种简单的,即使适应不良的策略的可能解释是,盐度极低的区域非常稀少,并且可能不会对这些动物施加任何选择压力。到目前为止,我们已经确认斑马鱼幼虫避开高盐度的水域,并通过对盐浓度增加的反应来做到这一点。接下来,我们希望确定检测盐的感觉方式。为了识别这种感觉区域,我们希望使用钙成像技术来固定我们的动物头部。为了适应这种限制,我们设计了一种刺激装置,能够将可逆的化学物质快速可逆地呈现在幼虫的面部,而头部和躯干都嵌入琼脂糖中,而尾巴则可以自由移动。我们发现,幼虫对盐脉冲的反应是强烈的甩尾,且呈浓度依赖性。与自由游泳行为相一致,幼虫在NaCl脉冲开始时反应最灵敏,与最近的浓度增加相对应。因此,我们将此制剂视为自然条件下幼虫在浓度梯度中自由游动的合理替代品。

图2.头部固定的幼虫对盐浓度的增加作出反应
嗅觉和侧线系统的活动反映了外部盐度:为了筛选对此类NaCl脉冲最敏感的大脑区域,我们将束缚制剂与定制的光片显微镜相结合。这使我们能够在泛神经元HuC启动子的控制下,在表达GCaMP6的转基因幼虫中跨大脑的大部分区域执行体积成像,同时传递不同NaCl浓度的脉冲并同时跟踪其行为。成像后,我们使用基于时间相关的算法将每个平面上的荧光分割成活动单元。这种算法只利用了跨时间的相关性,不包含解剖学特征,因此这些“活动单元”可能由单个细胞、神经纤维或两者的组合组成。为了识别任何携带盐度信息的区域,我们计算了每个单元与输送盐浓度之间的互信息。在鱼的Z-脑图谱的每个体素上取这个值的平均值揭示了鱼的嗅觉系统中典型的强NaCl表现。在所有感觉神经节中,只有头端的大部分神经纤维和嗅上皮细胞含有反映NaCl浓度的单位。此外,与仅在脉冲中消退几秒钟的行为不同,这些区域在整个刺激期间都维持甚至升高了钙水平。 这表明侧线的嗅觉上皮和神经质包含外部盐浓度的感官表现,并不能单独反映动物何时做出反应。如预测的那样,分类器能够独立预测刺激,但无法预测动物是否产生了行为反应。

图3、嗅觉系统和侧线中NaCl水平
嗅觉输入是驱动NaCl回避行为所必需的:下一步,我们想明确嗅觉系统和侧线在产生避盐行为中的确切作用。为此,我们在不同浓度的硫酸铜中培育幼虫,硫酸铜可以杀死侧线和嗅上皮细胞。在处理和恢复期后,我们检测了幼虫对50mM NaCl脉冲的行为反应,发现它们的反应速率随着铜浓度的增加而降低。事实上,在硫酸铜浓度为20μM时,对NaCl的行为反应基本上被消除。为了确保铜不会简单地降低所有运动能力,我们验证了铜处理的幼虫在视运动反应的表现上没有降低,一种先天的视觉运动行为。为了区分嗅觉和侧线的相对重要性,我们检查了两种方式的损伤程度是否可以预测行为。为了量化这些区域中剩余的盐诱导的钙活性,我们希望通过光片显微镜获得更高的空间分辨率;因此,我们进行双光子成像来评估铜处理后去除NaCl敏感性的程度。我们发现使用低至2μM的硫酸铜进行的治疗已经消除了所有侧线反应性,即使该动物继续对NaCl仍然有反应。相比之下,在此浓度下,很大一部分的NaCl敏感嗅球单位仍保持响应。像这种行为一样,仅用20μM硫酸铜才能完全消除这些反应,这意味着嗅觉系统对于避免NaCl至关重要。为了确定特定切除鼻神经肥大是否也能减少NaCl触发的行为,我们对两个神经肥大进行了有针对性的双光子激光消融。我们发现,接受这种治疗或假消融的鱼并没有显著降低它们的行为反应率,表明这些神经肥大的作用微乎其微。为了进一步验证嗅觉对于NaCl触发行为的必要性,我们接下来进行了一个粗糙但信息丰富的实验;我们将鱼相对于刺激物旋转180°。这使我们能够将神经末梢以及尾部的其他各种体感系统暴露于NaCl中,同时使面部和相关的嗅觉系统不受影响。鱼的响应可能性要小得多,这支持了嗅觉暴露对于引起NaCl避免行为是必需的。

图4、消除嗅觉对NaCl的敏感性后,避盐行为消失
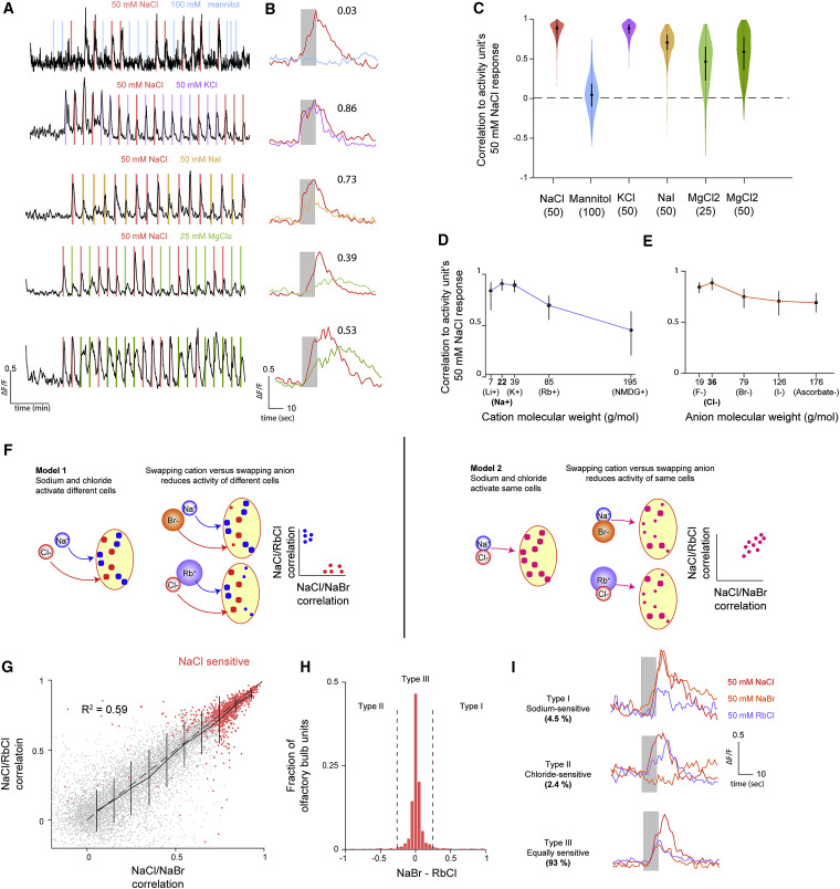
对NaCl敏感的神经元是由钠和氯驱动的:在确定氯化钠不会直接去极化所有的上皮神经元之后,我们接下来测试嗅觉反应是否是由钠和/或氯化物特别驱动的。为此,我们为给定的鱼提供了50 mM NaCl随机脉冲,以识别NaCl敏感区域或“测试”化学品。回顾梯度分析中的行为学结果,我们认为NaCl敏感神经元不是渗透压传感器,事实上,我们发现NaCl敏感细胞对等摩尔甘露醇没有反应。但幼虫对所有离子溶液的回避行为都没有提供有关NaCl敏感神经元可能如何反应的线索。我们测试了一系列解决方案以对其进行剖析。 当我们将幼虫暴露于KCl时,KCl实际上将钠交换成可比较的单价离子,从而强烈激活了钾,NaCl敏感的神经元。表明它们不是钠特异性的。为了确定氯化物是否驱动了这种活性,我们测试了钠与不同的阴离子碘的结合。总体而言,这些结果表明NaCl敏感细胞至少报告了单价离子的存在。 但是,我们发现它们不是电导率传感器,因为将鱼暴露于等电或更高浓度的二价阳离子(氯化镁)中时,这些细胞的反应明显弱于NaCl。根据这些结果,我们提出斑马鱼对NaCl敏感的神经元主要适应钠和氯的存在,对钠的敏感性可能稍高一些。据我们所知,这种双重敏感性暗示了一种新的和未描述的分子机制,用于环境盐检测。

图5、对NaCl敏感的嗅球单元对钠和氯离子敏感。
原文出自:https://www.sciencedirect.com/science/article/pii/S0960982220317644



