摘要: kit配体(Kitlg)是多效性细胞因子,在脊椎动物的红细胞生成中起重要作用。虽然Kitlg在这一过程中的作用在斑马鱼中还没有报道,但在本研究中,我们表明其功能在进化上是保守的。斑马鱼拥有2个Kitlg基因拷贝(Kitlga和Kitlgb)。为了确定每种配体在斑马鱼体内的作用,进行了一系列的体外和体内功能获得和丧失实验。我们在斑马鱼全肾骨髓细胞的悬浮培养中测试了重组Kitlg蛋白的生物活性,并且证明了Kitlga对于离体红系祖细胞的扩增是必需的。为了进一步阐明kitlga和kitlgb在体内造血发育中的作用,利用斑马鱼胚胎进行了功能增益实验,结果表明这两种配体与促红细胞生成素(Epo)协同作用,促进红系细胞的增殖。最后,利用kita突变体(kitab5/b5或sparse),发现kita受体对Kitlga/b与Epo在红系细胞中的协同作用至关重要。总之,首次使用优化的悬浮培养条件和重组细胞因子(Epo,Kitlga),对斑马鱼造血祖细胞进行体外悬浮培养,可作为研究斑马鱼正常和异常造血过程不可缺少的工具。尽管已对Kit配体的部分功能进行了描述,但在红系细胞发育中,两个旁系同源物都起着相似的作用,并且它们的功能在进化上是保守的。

简介:调节脊椎动物红细胞增殖和分化的最主要细胞因子是促红细胞生成素(EPO)和KIT配体(KITLG;或干细胞因子)。正如其他脊椎动物中所描述的那样,EPO和KITLG与它们的同源受体的结合可通过触发特定的信号事件来确保红系细胞生成。除了在红细胞生成中的作用外,KITLG还具有多效性,影响广泛的组织和细胞,包括造血干细胞(HSC)和生殖干细胞。它是重要的调节剂,在本体形成过程中和成年生物中的许多过程中发挥作用。在哺乳动物中,KIT信号与红细胞生成和骨髓生成以及神经发生和色素沉着有关。有趣的是,体内有两种KITLG:跨膜(TM)和可溶性KITLG,前者对干细胞在其小生境中的调节非常重要,后者影响较远的组织。KITLG与其受体KIT(III型酪氨酸激酶家族的成员)的结合导致其自身磷酸化,进而引发各种信号级联反应,包括磷脂酰肌醇3-激酶,MAPK,SRC和JAK途径。因此,未来的研究依赖于对配体(Kitlga,Kitlgb)和受体(Kita,Kitb)功能多样化的理解,以及结合特异性。同样,斑马鱼基因组中也存在两个epo基因拷贝:epoa和epob。斑马鱼epoa似乎起着与哺乳动物相似的作用,但目前还没有报道epob在造血中的作用。为了简单起见,将在本研究中使用Epo/Epo代替Epoa/Epoa。尽管广泛研究,Kit信号在斑马鱼造血中的作用仍然是未知的。到目前为止,只有2项研究表明Kitlg可能在斑马鱼的造血中发挥作用。第一个研究显示Kitlgb过表达时HSC轻度增加,而第二个研究显示Kitb下调时HSC的数量减少。基于此,研究人员得出结论,如先前的研究所表明的,Kita和Kitlga不参与造血作用,而仅参与黑素细胞的形成。斑马鱼作为一种模式生物,需要了解其造血系统发育的调节机制及其进化保守性。这项研究的目的是更好地了解Kit配体在斑马鱼造血中的重要性,从而为进一步研究造血发育提供重要的见识。我们建立了斑马鱼红系祖细胞扩增的悬浮培养条件,并通过体内和体外实验方法研究了2种斑马鱼Kitlg配体在斑马鱼造血中的作用。
动物种群和胚胎:将鱼饲养在ZebTEC水生系统中。 在该研究中使用了在组织特异性启动子(gata1:DsRed和lcr:EGFP)调控下表达荧光基因的转基因报告基因系,以及突变系(kitab5 / b5或sparse)和野生型(WT)动物 。离体实验使用6月龄的鱼来确保全肾骨髓细胞的最佳数量和状态。
离体培养:如前所述分离斑马鱼全肾骨髓细胞。使用Biocoll(1.077 g/mL)密度离心分离细胞,,最初以每毫升3×106个细胞接种,并于32°C和5%CO2条件下在zfS13培养基中培养。加入终浓度为100 ng / mL的特定细胞因子(Epo,Gcsfa,Kitlga和Kitlgb),并加入终浓度为1 µM的地塞米松(Dex)。使用CASY细胞计数器和分析仪对细胞进行计数。接下来几天,维持每毫升2×106个细胞,每隔一天更换三分之一含有新鲜细胞因子和Dex的培养基,以确保细胞的最佳生长。为了研究添加不同细胞因子后全肾骨髓细胞的克隆形成潜能,我们在半固体培养基(甲基纤维素)中进行了克隆分析。
细胞因子的克隆与表达:首先,使用Phobius对斑马鱼Kitlga / b的氨基酸序列进行蛋白质结构预测和疏水性分析。分别确定了两个大的疏水区域(Kitlga的aa 1-24和206-224,Kitlgb的aa 1-31和185-209)分别对应于推定的信号肽(SP)和TM结构域。为了获得一个不含这两个结构域的Kitlga/b版本,用序列特异性引物对成年斑马鱼视网膜中aa25~182(Kitlga)和aa31~187(Kitlgb)的Kitlg互补DNA(cDNA)片段进行聚合酶链反应(PCR)扩增。利用杆状病毒表达系统,大量制备可溶性Kitlga/b。将扩增的片段克隆到包含6xHis的修饰的pAc-GP67-B载体中,并通过将pAc-His-Kitlga / b和BD BaculoGold Bright杆状病毒DNA共转染到sf21昆虫细胞中产生了重组杆状病毒。病毒感染的细胞表达GFP,并在细胞外分泌重组His-Kitlga / b。最后,利用Ni2 + -NTA琼脂糖柱纯化分泌的蛋白质,并将其用于细胞培养实验。如前所述制备EPO蛋白和mRNA。
结果:Kit配体促进全肾骨髓细胞的红系和髓系扩增:首先,我们克隆并表达了重组斑马鱼Kitlga和Kitlgb。从成年斑马鱼视网膜中扩增了缺乏SP编码区,胞内区和TM区的kitlga和kitlgb,在sf21昆虫细胞制备了重组Kitlga和Kitlgb。His标记的纯化蛋白用于以下实验。为了检测Kitlg蛋白的生物活性,设计了一个从6月龄斑马鱼体内分离的全肾骨髓细胞的实验。为了揭示Kitlg蛋白与其他重组细胞因子的生物学活性和潜在的协同作用,用各种因子或它们的组合处理细胞,并在特定时间点对其进行计数。培养3天后,评估髓系的潜在增强。添加了两种Kit配体,它们分别或与Gcsfa结合使用,已证明可支持髓样细胞生成。有趣的是,与未经处理的对照组相比,所有测试条件下的细胞数量都有所增加。与先前发表的研究一致,Gcsfa显著促进了全肾骨髓细胞的生长,并且通过添加任一种Kit配体进一步增强了这种作用。这两种kit配体旁系同源物的附加作用往往相似。 然而,这种协同作用仅在Kitlgb中有统计学意义。为了证实Gcsfa与Kitlga或Kitlgb共同促进骨髓生成,我们对培养细胞进行了形态学鉴定。 在第3天,培养物主要由单核细胞和巨噬细胞组成。 尽管在Gcsfa中添加Kitlga或Kitlgb会增加细胞的累积数量,但无论有无Kit配体,细胞培养的总体组成和不同细胞类型的比例都保持相似。

图1、斑马鱼Kitlga和Kitlgb对离体造血细胞自我更新和增殖的影响。用磷酸盐缓冲液(对照)或特定细胞因子组合处理3天(A)和7天(B)后,对全肾骨髓细胞的数量进行定量。(C) 不同细胞因子组合的全肾骨髓细胞体外培养生长曲线。
接下来,测试了Kit配体在红系细胞扩增过程中的活性。用Kitlga和Kitlgb分别或联合Epo处理细胞。培养7天后细胞数量增加。与先前发表的研究一致,Epo显著促进了细胞生长,并且当单独使用任何一种Kit配体处理时,细胞数量也有轻度增加。令人惊讶的是,当Epo与Kitlga结合使用时,我们注意到与单独使用Epo相比,培养7天时的细胞数量显著增加。虽然Kitlgb的协调效应并不显著,但在Epo存在的情况下,细胞数量仍有增加的趋势。为了检查细胞培养物的成分,我们进一步对培养的细胞进行形态学鉴定。在第7天,培养物主要由Epo刺激后的红系细胞组成,正如预期的那样,Kitlga的加入导致红系祖细胞数量增加,这解释了为何这种培养中细胞数量的增加。为了最大限度地扩增红系祖细胞,我们决定改善全肾骨髓细胞的悬浮培养条件。虽然目前还没有关于斑马鱼或造血祖细胞悬浮培养的报道,但我们推测,类似于人类和小鼠的条件可能是有效的。由于不同的甾体在鸡、小鼠和人类的自我更新和红系祖细胞增殖中起着重要作用,试验引入Dex,与Epo和Kitlga一起测试其不同的浓度和组合。结果显示与先前在其他脊椎动物中的发现一样,Kitlga、Epo和Dex在体外培养中具有协同作用,使红系细胞扩增。
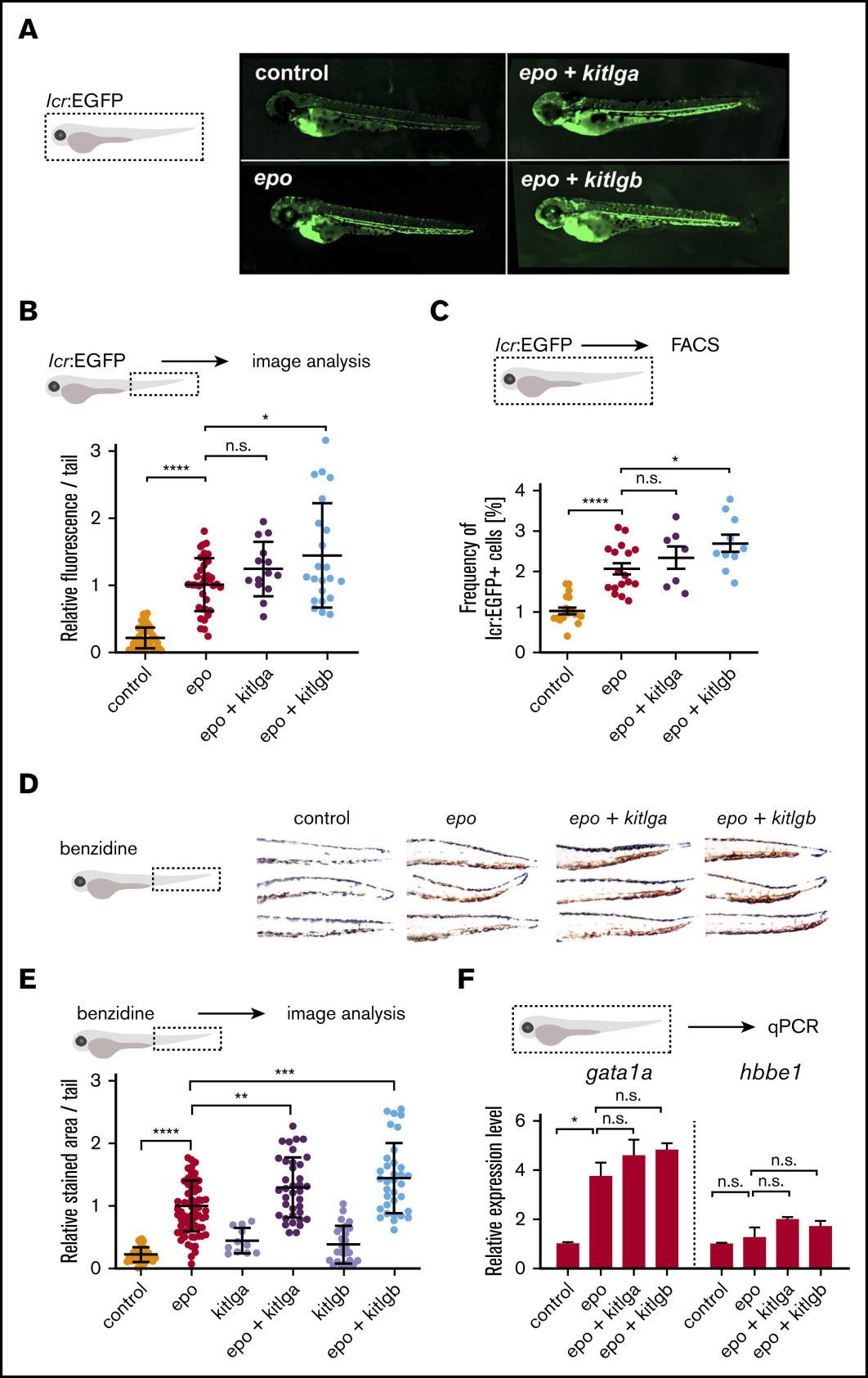
两种Kit配体均与Epo协同作用,促进斑马鱼胚胎的红系细胞扩增:为了检测两种Kit配体在体内的功能,我们将细胞因子mRNA(s)注射到1细胞胚胎中。与单独的epo相比,当kitlga和kitlgb与epo结合使用时,在受精后72小时(hpf)表现出lcr:EGFP表达和血红蛋白增强。值得注意的是,两种Kit配体都观察到与epo结合的红系细胞数量增加的相似趋势,但在所有类型的实验中,这种作用仅对kitlgb更为有效,并且具有统计学差异。对注入胚胎进行的qPCR分析还显示,在72 hpf时,红系细胞标志物的表达增加。但是,当epo与任一配体结合时,这些变化都相当微妙。 最后,与以前的研究一致,观察到Kitlga过表达后黑素细胞数量增加,但Kitlgb却没有。

图2. 72 hpf时 kithpa和kitlgb的体内作用。
胚胎发育过程中两种kit受体的表达逐渐增加:为了更好地了解Epo和Kit配体之间的协作机制,使用qPCR分析了两种kit受体在组织中和在发育过程中的表达。在所分析的所有组织中,kita在肾脏中的表达最高,而kitb在视网膜中的表达最高。在斑马鱼的胚胎发育过程中,kita在受精后7天和kitb在受精后72 hpf观察到最高相对表达。发现在红系细胞的早期发育过程中,两种受体的表达逐渐增加。

图3、kit受体在斑马鱼胚胎发育中的表达。
Kita在体内介导Kitlg依赖性红系细胞扩增:观察到,在sparse突变体中,注射epo的胚胎中红细胞数量略有减少,kit配体与epo的协同作用完全丧失。这些发现也得到了qPCR数据的支持,注射epo和kit配体后,β-珠蛋白(hbbe1)和gata1a的表达没有增加。

图4. kitlga和kitlgb在sparse突变体中的作用。
总之,在这项研究中,我们利用体内和体外方法探讨了Kitlg在斑马鱼造血中的作用。



