摘要:慢性酒精滥用是常见的,也是导致酒精性肝病(ALD)的主要原因。然而,仍难找到一种安全有效地治疗ALD的方法。在这项研究中,我们评估了成年斑马鱼作为体内模型在快速评估酒精性急性肝损伤药物疗效方面的效用。我们将成年斑马鱼暴露于0.5%乙醇中24、48和72小时,并测定血清丙氨酸转氨酶(ALT)活性。与未经处理的对照组相比,乙醇处理48小时和72小时后,导致ALT水平显著升高。同时,在乙醇暴露期间,肝脏中与炎症相关基因的mRNA表达显著增加。为了评估我们的斑马鱼模型对酒精性急性肝损伤药物试验的有效性,,先前在酒精性肝病的啮齿类动物模型,我们研究了烟酰胺核糖苷(NAD+底物)和TES-1025(α-氨基-β-羧粘酸-ε-半醛脱羧酶(ACMSD)抑制剂,可增加NAD+)的保护作用。我们发现,在暴露于乙醇48小时后,烟酰胺核糖苷和TES-1025处理均可抑制乙醇诱导的血清ALT水平。以类似的方式,核黄素的补充还抑制了乙醇暴露期间乙醇诱导的血清ALT升高。另外,烟酰胺核糖苷和核黄素的补充都抑制了与炎症和新生脂肪形成有关的基因的mRNA表达的上调。综上所述,我们建立了一个成年斑马鱼乙醇诱导的急性肝损伤模型,这将有助于体内药物筛选,这可能在未来提供新的治疗方法来减轻与过度饮酒相关的肝损伤。

关键词:斑马鱼 乙醇 肝 急性肝损伤
简介:酒精性肝病(ALD)的啮齿动物模型已经广泛使用了数十年,它采用含有乙醇的Lieber-DeCarli流质饮食随意喂养。 但是,在啮齿动物模型中,这种饮食即使在饮酒长达9个月后也只能引起轻度肝脂肪变性。近年来,成年斑马鱼已成为研究ALD的一种更通用的动物模型。我们以前已经证明低剂量乙醇暴露4周可导致肝脏脂肪变性和肝损伤,并伴有轻度肝纤维化。因此,斑马鱼ALD模型对乙醇暴露较为敏感。然而,这两种ALD模型都需要长期的乙醇暴露,这限制了模型在快速识别治疗分子以预防肝损伤方面的应用。尽管有许多可用的急性酒精暴露的体内模型,包括灵长类动物、狗、猪和啮齿动物,但这些模型成本较高,技术挑战巨大。为了克服以往的局限性,我们开发并优化了条件,以成年斑马鱼为实验材料,研究了乙醇诱导的急性肝损伤机制,并进一步测试了候选分子对肝细胞存活的保护作用,对抗乙醇致急性肝损伤。
斑马鱼饲养与乙醇处理:本研究中使用AB / TU(野生型)斑马鱼品系(大于12月龄)。 在试验开始前,每天早上喂一次。 随机选择各组野生型斑马鱼放在分开的玻璃水箱中(每水箱3条鱼,总共6水箱),其中装有4 L的水,有或没有0.5%的乙醇(20 ml 乙醇 / 4 L的水)。 每24小时更换一次有或没有乙醇的水。
药物治疗:将烟酰胺核糖氯化物溶于水(1 mg / mL)中,并在对照组和乙醇组的水箱中稀释至16μg/ L或160μg/ L的浓度。将TES-1025溶于DMSO(100 mg / mL),在乙醇暴露期间以192μg/ L的浓度治疗2天。 将核黄素溶解在0.05 N NaOH(1 mg / mL)中,并以60μg/ L或600μg/ L的浓度治疗。
采血及生化分析:将肝素涂层玻璃毛细管针插入斑马鱼的背主动脉进行血液采集。血样在PBS中按1:10稀释。在700 g离心3min后,收集上清液。根据制造商的方案使用ALT检测试剂盒测量稀释血清中的丙氨酸转氨酶(ALT)水平。
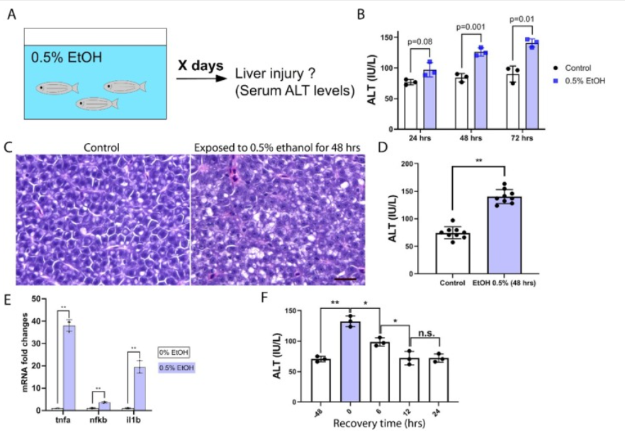
短期大剂量乙醇暴露致成年斑马鱼肝脏损伤:为建立快速评价乙醇性肝损伤药物疗效的最佳条件,将成年斑马鱼暴露于0.5%乙醇中24、48和72h,然后测定血清ALT水平的变化。24小时乙醇暴露可引起中度ALT升高,48或72小时暴露可显著升高血清ALT水平。对照和乙醇暴露的斑马鱼肝脏的组织学分析显示,有大空泡的肿胀的肝细胞数量的增加。我们进一步用更大的样本量(n=9条斑马鱼)测试了ALT水平的变化,并证实了ALT水平的一致性和最小变化。与炎症相关基因的mRNA表达显著升高,与酒精暴露所致急性肝损伤一致。

图1、短期大剂量乙醇暴露致成年斑马鱼肝脏损伤。A) 将3条成年斑马鱼暴露于0.5%乙醇(20ml乙醇于4升水中)1~3天,测定血清ALT水平以确定肝损伤程度。(B)在24、48和72小时从未经处理的对照(白色)和暴露于乙醇的成年斑马鱼(蓝色)收集血液样品,并测定血清ALT水平。(C)HE染色在对照和乙醇暴露的肝脏中的代表性图像(n = 5)。 比例尺= 25μm。(D) 三组对照组和乙醇暴露组的ALT水平。(E)对照组和乙醇暴露组的肝脏中肿瘤坏死因子α(tnfa),活化B细胞核因子-κ轻链增强子(nfkb)和白介素1β(il1b))mRNA的相对表达量(n = 3)。(F) 0.5%乙醇暴露48h后血清ALT水平的变化。
斑马鱼乙醇性肝损伤的快速恢复:由于斑马鱼在各种组织损伤后均显示出快速的再生能力,因此我们试图研究去除乙醇后血清ALT水平的变化。在本实验中,将乙醇处理过的斑马鱼转移到一个装有淡水的水箱中,并在乙醇暴露后6、12和24小时测定血清ALT水平。我们发现乙醇诱导的ALT升高在12小时内降至正常水平。
烟酰胺核糖苷、TES-1025和核黄素对乙醇诱导的急性肝损伤的抑制作用:为了确定可以保护肝细胞免受乙醇诱导的急性肝损伤的小分子的功效,我们测试了烟酰胺核糖苷(NR)(NAD +的底物),该化合物先前已被证明在啮齿动物模型中可以抑制乙醇诱导的肝损伤。我们发现NR补充抑制了乙醇诱导的ALT升高。 我们还测试了TES-1025,它是α-氨基-β-羧基粘康酸酯-ε-半醛脱羧酶(ACMSD)的抑制剂,已被证明能增加NAD +水平。在乙醇处理的斑马鱼中添加TES-1025可以提高肝脏NAD+水平,这表明NR和TES-1025都可以保护肝细胞免受长期乙醇性肝损伤。研究表明,长期饮酒可降低肠道内核黄素的吸收。由于核黄素是黄素腺嘌呤二核苷酸(FAD)形成的底物,乙醇可能导致肝脏FAD减少。由于FAD是参与能量代谢,氧化还原稳态和蛋白质折叠的众多线粒体酶的重要辅助因子,因此FAD的减少可能是乙醇诱发肝损伤的原因之一。我们检测了核黄素是否能减轻乙醇性肝损伤,发现核黄素补充可抑制乙醇性肝损伤。此外,我们发现在乙醇暴露期间,NR或核黄素处理的成年斑马鱼肝脏损伤受到剂量依赖性抑制。

图2、乙醇暴露期间补充烟酰胺核苷、TES-1025和核黄素可抑制乙醇引起的急性肝损伤。(A) 药物检测示意图。(B) 对照组(白条)和乙醇暴露组(蓝条)服用或不服用药物后血清ALT的变化。(C)(C)在乙醇暴露期间通过补充NR来剂量依赖性抑制ALT。(D) 对照组和乙醇暴露斑马鱼肝脏中与炎症和脂肪生成相关的mRNA表达。(E)乙醇暴露期间补充核黄素可剂量依赖性抑制ALT。(F)有或没有核黄素的 对照组和乙醇暴露斑马鱼肝脏中与炎症和脂肪生成相关的mRNA表达。
结论:我们已经建立了乙醇致急性肝损伤的成年斑马鱼模型。我们的研究结果还提出了一种有趣的可能性,即在暴饮暴食或大量饮酒期间通过饮食补充某些化合物可以降低肝损伤的程度,保护肝细胞免受乙醇诱发的急性肝损伤可以预防酒精性脂肪性肝炎的发展。
原文出自:https://www.sciencedirect.com/science/article/pii/S0753332220310295



