肾脏近端小管上皮细胞通过受体介导的内吞作用和溶酶体处理,重新吸收和代谢大部分过滤后的低分子量蛋白质。尿液中包括低分子量蛋白质在内的溶质的不适当流失始终反映出近端小管的先天性和获得性功能障碍。斑马鱼的前肾与人类肾单位有共同的功能部分,包括近端小管的lrp2a/megalin依赖的内吞转运过程。尽管斑马鱼已被用作毒理学研究和药物发现的模型生物,但尚无可用于大规模评估幼虫或成年阶段近端小管功能的测定方法。在这里,我们建立了转基因 斑马鱼品系Tg(lfabp::½vdbp-mCherry),在肝脏中表达维生素D结合蛋白的N端区域,并与对酸不敏感的红色单体荧光蛋白mCherry (½vdbp-mCherry)偶联。这种低分子量蛋白质构建体被分泌到血液中,通过肾小球过滤,通过受体介导的内吞作用重新吸收,并在鱼的近端小管细胞的溶酶体中加工。因此,我们使用斑马鱼幼虫敲除lrp2a和clcn7或暴露于已知肾毒素(庆大霉素和顺铂)的概念验证研究表明,该转基因品系可用于监测低分子量蛋白尿和溶酶体加工。
关键词:内吞作用 溶酶体 模式生物 近端小管
肾脏的近端小管(PT)通过特定的运输系统对大量过滤后的溶质进行重吸收和处理,在体内稳态中起着关键作用。在生理条件下,排列在PT上的上皮细胞重新吸收过滤后的低分子量(LMW)蛋白质,包括激素,维生素及其结合蛋白,酶,免疫球蛋白 轻链以及通过顶端受体介导的内吞作用和溶酶体加工的药物和毒素。该途径在PT细胞中特别发达,可确保人尿在生理条件下几乎不含超滤血浆蛋白。以PT细胞内溶酶体系统为靶点的先天性或后天性疾病会导致尿液中LMW蛋白和溶质的不当丢失,最终导致肾范科尼综合征,导致严重的临床表现,包括肾功能衰竭、生长迟缓、佝偻病和肾结石。检测特定的LMW蛋白尿是遗传和毒性来源的PT功能障碍的最一致和最敏感的指标。斑马鱼成为肾脏疾病和药物发现的重要模式生物。特别是斑马鱼前肾的近曲小管段与人肾单位极为相似。近曲小管细胞表现出典型的吸收上皮的特征(刷状缘、基底外侧质膜的折叠,丰富的线粒体,形成紧密连接),表达内吞性受体巨蛋白和cublin,并具有lrp2a / megalin依赖性的内吞转运活性 。斑马鱼药物毒性模型,或靶向内质-溶酶体途径的遗传疾病模型,包括Donnai-Barrow综合征、Lowe综合征和膀胱肌病,支持使用斑马鱼前体研究PT细胞内溶酶体系统。一般来说,评估斑马鱼中化合物的毒性依赖于对幼虫特征(例如,体型、形状)和内脏器官形态的目视检查,而对PT功能的评估则依赖于注射的LMW荧光示踪剂摄取的可视化。然而,这些测定是间接的或由于技术问题(例如注射,可视化)而受到限制,可能难以量化,并且可能受到酸性溶酶体囊泡中荧光的淬灭的影响。由于注射方法无法对幼虫或成年斑马鱼模型中的PT功能障碍进行大规模评估。检测鱼尿中的生物标记物是困难的,因为这些标记物在池中被稀释,并且内源性LMW蛋白的过滤/处理还没有被描述。假设这些困难可以通过表达一种荧光的LMW蛋白的转基因斑马鱼报告基因系来克服。维生素D结合蛋白(VDBP)由肝细胞分泌到血液中,通过肾小球过滤,并通过megalin介导的内吞作用被PT细胞完全吸收。尿液中VDBP水平的升高可用于检测影响肾脏PT的各种急性和慢性疾病。基于基因编辑和肾脏PT研究的特定工具的可用性,已经生成并鉴定了用于分析先天性和获得性PT疾病中LMW蛋白尿的转基因斑马鱼vdbp报告基因系。通过组合遗传模型和暴露于已知毒素,我们提供了概念验证证据,证实了此类斑马鱼品系对肾脏PT功能大规模筛查的价值。
结果:斑马鱼模型内溶酶体途径的评估:为了探索斑马鱼PT的内溶酶体途径,我们利用类似转录激活子的效应核酸酶技术(TALEN)构建了lrp2a(编码megalin)和clcn7(编码溶酶体通道ClC-7)的突变敲除系。鉴定出两个突变品系lrp2adel8/del8和clcn7del4/del4,靶基因外显子有少量缺失,导致终止密码子提前和蛋白质截短。纯合突变品系在出生时表现出正常的孟德尔比率,在幼体阶段没有发育缺陷,正常的生育力,并且没有可见的异常,除了观察到lrp2a纯合成体突变品系鱼眼球增大外。将18.4kDaβ-乳球蛋白-Cy5和10kDa右旋糖酐Alexa-Fluor647注射到受精后56小时(hpf)的斑马鱼幼鱼体内,并使其具有绿色荧光前肾小管,后进行体内内吞试验。注射的β-乳球蛋白-Cy5在20分钟内被lrp2a + / +幼虫的肾前体PT细胞吸收,而在lrp2adel8 / del8幼虫中几乎未观察到荧光信号。在60分钟时观察到lrp2adel8 / del8幼虫前肾PT细胞摄取10-kDa右旋糖酐。透射电镜对PT细胞的超微结构分析表明,与lrp2a+/+PT细胞相比,lrp2a缺陷幼虫的内吞小泡数量显著减少。使用内溶酶体报告基因系Tg(PiT1 :: GFP-rab5aa)进行的形态分析表明,lrp2a + / +幼虫中PT细胞的顶端富含绿色荧光蛋白(GFP)荧光,而lrp2adel8 / del8幼虫则没有这种荧光。

图1、斑马鱼模型内溶酶体途径的评估。
通过体内脉冲追踪实验,分析了体外注射β-乳球蛋白-Cy5后4天,clcn7+/+和clcn7del4/del4转基因Tg(cdh17::GFP)幼虫的溶酶体加工过程。β-乳球蛋白-Cy5信号在注射后20分钟和最多1小时时位于clcn7 + / +和clcn7del4 / del4系中肾前体PT细胞。注射后4小时,clcn7del4 / del4幼虫的前肾PT细胞积累了大量的荧光配体,而在clcn7 + / +幼虫中则完全降解。与对照组相比,用透射电镜观察到clcn7缺陷幼虫的PT细胞中电子密度增大的囊泡。这些结果表明,可以在幼虫的肾前体PT细胞中发现沿内溶酶体途径存在遗传缺陷的内吞作用(lrp2)和溶酶体加工的内在配体(clcn7)的特定缺陷,以及相应的超微结构变化。
转基因Tg(lfabp ::½vdbp-mCherry)品系的产生与鉴定:注射荧光低分子量(LMW)示踪剂如β-乳球蛋白-Cy5是一种劳动密集型且不易实现高通量功能测定的方法。人VDBP和斑马鱼VDBP均含有2个同源的白蛋白结构域I和II,参与维生素D甾醇的结合。为了构建一种新的、基因编码的内切酶LMW报告蛋白,我们克隆了包含斑马鱼vdbp蛋白全蛋白结构域I的N端207aa区,并将其与对酸不敏感荧光团mCherry的开放阅读框融合。由于fabp10a基因(编码肝型脂肪酸结合蛋白10a或lfabp)的启动子足以调节斑马鱼肝脏的表达,因此克隆了lfabp启动子3.1kb5′侧翼序列,以驱动肝脏中½vdbp mCherry的表达。

图2、转Tg(lfabp::½vdbp-mCherry)斑马鱼报告系的建立与鉴定。
我们分析了稳定转基因Tg(lfabp::½vdbp mCherry)幼虫内源性½vdbp mCherry的合成和加工。通过逆转录聚合酶链反应、western印迹和酶联免疫吸附试验,证实了½vdbp mCherry在转基因斑马鱼体内的表达。在wt1b::GFP转基因鱼中,肝脏、血管(尤其是尾静脉)和连接到肾小球的PT的½vdbp mCherry信号得到了验证。在肾前体PT细胞中,摄取的1 / 2vdbp-mCherry与溶酶体标记ctns-EGFP共定位,如通过冷冻切片的共聚焦显微镜分析所证实的。这些数据表明,Tg(lfabp::½vdbp mCherry)幼虫肝脏中产生的½vdbp mCherry,类似于内源性LMW蛋白,在PT细胞中被过滤、重吸收和加工。重组6His标记的½vdbp-mCherry清除率的分析表明,注射后30分钟,血液中几乎70%的示踪剂被清除,而在注射后120分钟,重新吸收的荧光配体在PT细胞中完全降解。值得注意的是,内源性½vdbp mCherry的重吸收模式不同于外源性示踪剂β-乳球蛋白-Cy5。在双转基因Tg(lfabp ::½vdbp-mCherry/ cdh17 :: GFP)幼虫中注射β-乳球蛋白-Cy5证实了这一观察结果:内源性½vdbp mCherry主要由早期PT段摄取,注入的β-乳球蛋白Cy5被晚期PT段重吸收。
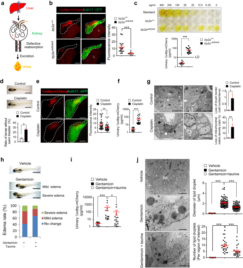
PT功能障碍导致转基因斑马鱼低分子量蛋白尿:我们使用遗传和毒性模型来验证尿中½vdbp-mCherry的排泄,以此作为转基因Tg(lfabp ::½vdbp-mCherry)幼虫系统PT功能障碍的指标。lrp2a缺陷型Tg(lfabp::½vdbp mCherry)幼虫的成像显示,与lrp2a+/+幼虫相比,lrp2adel8/del8前体的½vdbp mCherry信号显著降低,证实了PT内吞作用缺陷。通过酶联免疫吸附试验(ELISA)测定,尿中的½vdbp-mCherry水平升高了20倍同PT摄取缺陷相对应。

图3、受体介导的内吞作用失败导致尿中排出½vdbp mCherry。
转基因斑马鱼溶酶体贮积症报告基因:一旦LMW蛋白在PT细胞内被受体介导的内吞作用所内化,LMW蛋白就会被输送到早期和晚期的内体,最后进入溶酶体,在酸性环境中进行酶降解。由于mCherry在酸性环境中仍保持荧光,我们假设½vdbp mCherry可用于监测PT细胞的溶酶体功能障碍。鉴于clcn7del4/del4幼虫是溶酶体溶酶体贮积症的模型,我们首先分析了clcn7+/+和clcn7del4/del4转基因Tg(lfabp::½vdbp mCherry)幼虫对½vdbp mCherry的加工过程。与clcn7+/+幼虫相比,在clcn7del4 / del4纯合突变体中检测到mCherry在PT细胞中的积累,同时mCherry荧光强度显著增加和mCherry阳性囊泡增大。在纯合突变体幼虫中重新导入斑马鱼clcn7 mRNA可部分拯救荧光强度和囊泡大小,这表明肾脏表型与clcn7基因缺失特别相关。

图 4、溶酶体功能受损会导致½vdbp-mCherry的加工缺陷
结论:转基因Tg(lfabp::½vdbp mCherry)斑马鱼报告系的产生和主要特征的证明为研究先天性和后天性PT功能障碍的各个方面开辟了前景,并证实了斑马鱼可用于药物筛选和肾毒性研究。
原文出自:https://www.sciencedirect.com/science/article/pii/S0085253819311585



