摘要:尽管新辅助放射治疗在直肠癌中的作用已得到充分肯定,但在开始治疗前区分放射耐受性肿瘤和放射敏感性肿瘤的能力仍然是一个未得到满足的关键需求。在这里,我们旨在开发一种体内测试,使用斑马鱼异种移植物直接挑战活癌细胞放射治疗。方法:我们利用结直肠癌细胞系和患者组织切片,在不经过体外传代的情况下,制作了斑马鱼异种移植瘤,并开发了一种单剂量25Gy的快速放射治疗方案。作为对放射治疗的影响,我们分析了增殖,凋亡,肿瘤大小和DNA损伤。结果:通过直接比较仅在KRASG13D等位基因上不同的等基因细胞,我们显示在短短4天之内就可以区分斑马鱼异种移植物中的放射敏感性和放射耐受性肿瘤,甚至在多克隆肿瘤中也是如此。最重要的是,我们使用原发性直肠活检进行了概念验证实验,新辅助放化疗的临床反应与斑马鱼人源性异种移植诱导细胞凋亡相关。关键词:化学放疗 大肠癌 斑马鱼转化 个性化医疗 放射疗法结直肠癌(CRC)是全球第三大常见癌症。为了提供临床前的观察和指导治疗决策,我们对小鼠患者源性异种移植(PDX)作为药物筛选模型进行了研究。但是,这是一个耗时且成本高昂的模型,其中样本植入和治疗所需的时间通常约为2-4个月,这使其不适用于临床决策。体外克隆试验也是一个广泛研究的课题。然而,原代细胞在体外很难生长,而且由于这些细胞受到克隆选择的影响,不再代表最初肿瘤的表型,可能会被过度表达,从而影响对患者预后的准确预测。更重要的是,体外克隆试验需要几周时间才能完成,这与治疗决定的时间框架不相符。斑马鱼幼虫异种移植已经发展成为一种有前途的人体肿瘤研究模型。最近,我们发现,在短短4天内,斑马鱼仔鱼肿瘤异种移植瘤可以再现肿瘤增殖、转移和血管生成潜能等特征。显示了斑马鱼和小鼠异种移植物之间相似的药物反应。我们制作了斑马鱼患者源性异种移植(zPDX),并将化疗反应与患者的实际临床反应进行了比较,结果令人满意。在这里,我们评估了利用斑马鱼异种移植体来区分放射敏感性肿瘤和放射耐受性肿瘤的可能性。为此,我们开发了一种单剂量放射治疗(SDRT,1×25Gy)方案,在4天内评估体内敏感性。这个SDRT协议既省时又经济。此外,我们还将我们的SDRT方案与类似于临床应用的低分割放射治疗(SCRT 5×5Gy)方案进行了比较。我们的结果表明我们的SDRT方案可以很好地代表肿瘤反应。此外,我们通过将放射敏感性细胞与其同源辐射抗性克隆混合而产生多克隆异种移植物,并表明我们可以区分同种异种移植物中的两种表型。通过直接比较等基因细胞,我们还发现KRAS对HCT116结直肠癌细胞的放射治疗敏感。最后,我们使用患者活检进行了概念验证实验,为将来的个性化放射治疗分析奠定了基础。斑马鱼异种移植对电离辐射的剂量-反应曲线:生成一个剂量-反应曲线,以测试生存率和肿瘤对不断增加的电离辐射(IR)剂量的反应。首先,我们测定了在我们的实验条件下,即受精后3天(dpf)照射后的幼虫存活率。我们的结果显示,与未经辐射的对照组相比,幼虫存活率没有显著差异。与之前对斑马鱼的研究一致,我们的结果表明,斑马鱼幼虫在发育的这一阶段(从3dpf到8dpf)对IR具有高度的抗性。接下来,我们使用HCT116CRC放射敏感性细胞系生成了人类CRC异种移植物。在我们之前的研究中,HCT116肿瘤细胞被荧光标记并注射到2dpf斑马鱼幼虫的卵周间隙(PVS)中。在注射后一天(dpi),异种移植物用单剂量0,2,4,6,10,14,20和25Gy照射,5天后,即在6dpi时进行评估。为了研究斑马鱼异种移植模型的体内肿瘤反应动力学,我们分析了辐射对肿瘤大小(每个肿瘤的细胞数)的影响。在2Gy~6Gy范围内,受照异种移植瘤的肿瘤大小曲线与照射剂量基本呈线性关系,6Gy可使肿瘤体积缩小约50%。这一曲线与以前使用同一CRC细胞系HCT1116的研究一致. 在6至14 Gy之间,效果似乎稳定,随后肿瘤缩小约63%(20 Gy)和73%(25 Gy)。 我们的结果与以前的球体研究一致,后者显示出比经典的贴壁2D体外细胞培养更高的存活率。
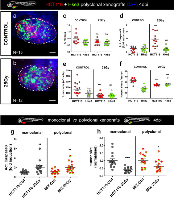
SDRT方案区分敏感肿瘤和耐药肿瘤:我们的目标是开发一种快速的体内方案,以区分放射敏感性和放射耐受性肿瘤。 这将使无反应者免于不必要的毒性,并探索替代治疗策略。 我们选择了大剂量以最大化效果。由于SDRT(1×25Gy)可使HCT116肿瘤在5天后缩小约73%,对异种移植存活率无明显影响,因此我们将试验持续时间缩短至4天,为将来的临床治疗提供了一个实用、快速的方案。先前的研究表明,KRAS可能使肿瘤对放射治疗敏感。 HCT116肿瘤细胞带有KRASG13D突变,与同基因KRASWT Hke3细胞系相比,它们具有很高的增殖能力。由于放射敏感性与增殖高度相关,我们假设具有较低增殖潜能的Hke3可被视为阴性对照。我们制备了HCT116和Hke3异种移植物,在1dpi时,异种移植物接受25gy的单次剂量。在IR后3天,我们评估了辐射对增殖、凋亡和肿瘤大小的影响。正如预期的那样,25Gy的辐射导致HCT116的增殖显著减少,凋亡显著增加,同时肿瘤体积缩小约55%。相比之下,尽管辐射减少了Hke3细胞的增殖,但它既不诱导细胞凋亡,也没有降低肿瘤质量。由于新辅助治疗通常包括放疗和基于5FU的化疗(CRT)的联合治疗,因此我们在我们的模型中,以5FU单独作为对照,测试其对HCT116和Hke3异种移植的影响。如预期的那样,CRT可显著降低HCT116肿瘤的增殖和诱导凋亡,并使肿瘤明显缩小。5FU与放疗联合应用可产生相加效应,明显降低有丝分裂指数,诱导细胞死亡,但不影响肿瘤的缩小。CRT对Hke3细胞凋亡及肿瘤大小无影响。从体内和体外实验来看,电离辐射可能刺激肿瘤的转移过程。临床观察不能直接证实这些数据,留下了放射治疗是否增强转移的问题。利用斑马鱼异种移植模型,我们分析了辐射是否能改变HCT116和Hke3肿瘤异种移植的转移潜能。然而,没有观察到显著的差异。值得注意的是,尽管HCT116和Hke3在放射研究中被广泛应用和接受,但它们是结肠癌细胞系,在直肠癌细胞中可能会发生不同的反应。总体而言,我们的结果表明,斑马鱼异种移植模型具有足够的分辨率,能够在短短4天之内区分出CRC HCT116 / Hke3放射敏感性和放射耐受性细胞。 同样,我们的结果突出了KRAS突变如何使细胞对放射疗法敏感。斑马鱼异种移植物对多克隆异质性肿瘤放射敏感性的分辨力:为了证实HCT116和Hke3克隆放射敏感性的差异,我们在同一宿主中联合注射了两个细胞系,每个细胞系都用不同的亲脂染料标记。通过共注入,我们可以直接比较在相同实验条件下的响应。通过这个实验,我们试图重现结直肠癌肿瘤的一个共同特征:克隆异质性。在1dpi时,混合异种移植物(HCT116+Hke3)暴露于1×25Gy,并与未照射的对照组进行比较。在4dpi时对两个种群分别进行分析。与单克隆瘤相似,HCT116肿瘤在放疗后增殖指数降低,细胞凋亡,每瘤HCT116细胞数减少一半。相比之下,放射对异质性肿瘤团内Hke3细胞的存活率没有影响。有趣的是,在对照的非照射肿瘤中,有趣的是,在非照射的对照肿瘤中,鉴于其较高的增殖能力,HCT116KRASG13D细胞比Hke3KRAS-WT占优势,约占肿瘤的70%。总之,这些结果表明,斑马鱼异种移植物和我们新的SDRT-25 Gy方案在4天内完成,即使在相同的异种移植物中,也可以区分放射敏感性和放射耐受性肿瘤。SDRT与分级放疗方案之间的直接比较:SCRT或长程分割(25-28×1.8Gy)是推荐的新辅助治疗方法,在临床上常规应用于部分LARC癌患者。因此,我们试图将我们的SDRT方案与临床上给出的方案之一,即SCRT-5×5Gy进行比较,因为25-28×1.8Gy不适用于检测。在1dpi条件下,制备了HCT116和Hke3斑马鱼异种移植体,并随机分布在3个实验条件下:对照组(未辐照异种移植体)、SCRT(5×5Gy)和SDRT(1×25Gy)。为了直接比较这两种方案,在所有条件下给予相同的治疗后时间:治疗后3天(3dpT)分析异种移植物,即SDRT为4dpi,SCRT为8dpi。在HCT116放射敏感性肿瘤中,两种方案都减少了细胞有丝分裂的数量。然而,只有SDRT显示了显著的2倍凋亡诱导作用。. 然而,肿瘤大小的量化显示了两种方案的抗肿瘤作用:SDRT导致肿瘤大小减少59%,而SCRT导致肿瘤大小减少80%。因此,我们的结果表明,SDRT方案对肿瘤的增殖和凋亡的影响比SCRT方案强。
斑马鱼患者来源的异种移植物对SHD-RT方案有反应:为了优化和测试我们方案的可行性,我们首先使用未经体外传代的手术切除的直肠癌样本生成斑马鱼患者衍生异种移植物(zPDX)。测试样品的平均植入率约为43%。接下来,我们在两个病人样本中测试了我们的放射治疗方案。肿瘤组织准备注射,1dpi-zPDX接受SDRT(1×25Gy)方案。4dpi分析活化Caspase 3和肿瘤大小。尽管我们无法观察到肿瘤大小的减小,但我们发现两种zPDX的凋亡均显著增加。这些结果使我们有信心进行更具挑战性的活检样品。结论:我们开发了一个SDRT(1×25Gy)方案,在斑马鱼注射异种移植物后的一天进行,并在辐射后的3天进行分析。我们分析了辐射对细胞有丝分裂、凋亡、肿瘤和核区大小的影响,结果表明HCT116KRASG13D细胞对辐射敏感,Hke3KRASwt细胞对辐射耐受。这证明了我们的测定方法即使在多克隆异质性肿瘤中也能够区分放射敏感性肿瘤和放射耐受性肿瘤。我们进行了概念验证实验,证明了直肠癌活检的可行性,并取得了很好的结果,这表明斑马鱼转化模型确实可以预测新辅助治疗的临床疗效。初步的患者临床反应数据似乎与在其匹配的zPDX中治疗引起的凋亡诱导相关。总之,这项工作为研究斑马鱼转化模型作为未来个性化医疗的放射治疗传感器的预测能力和潜在改变临床实践开辟了一条新的途径。原文出自:https://www.sciencedirect.com/science/article/pii/S2352396419307881

