近日,Water Biology and Security期刊在线发表题为 “SOCS8 deficiency models MAFLD-like progression in the zebrafish gut‒liver axis” 的研究论文。该工作由中国科学院水生生物研究所夏晓勤课题组完成, SOCS8是细胞因子信号传导的关键调控因子,能够抑制JAK/STAT通路,从而调节免疫反应和代谢平衡,已被发现是鱼类中特有的控制代谢性炎症的基因。采用SOCS8缺失突变体斑马鱼,发现其不同年龄的突变体,可同时在肠和肝中模拟代谢相关脂肪性肝病的免疫反应和代谢紊乱的阶段性病程。
代谢相关脂肪性肝病(Metabolic Associated Fatty Liver Disease, MAFLD)是一种与代谢功能障碍密切相关的慢性肝脏疾病,其特征是肝脏中脂肪过度沉积(肝细胞脂肪变性),并伴随胰岛素抵抗、肥胖或血脂异常等代谢紊乱。斑马鱼模型凭借其独特的生物学优势,为研究MAFLD的病理机制提供了便利。

图1 不同年龄socs8 -/-的斑马鱼肠道和肝脏组织的病理学分析
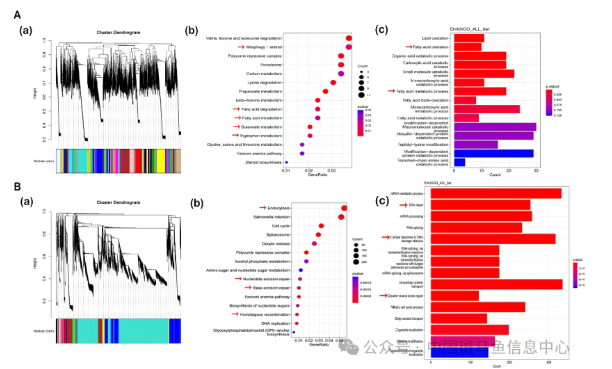
通过转录组的加权共表达分析和免疫细胞浸润分析发现,对肝脏来说,1月龄纯合突变体中,巨噬细胞调节类群(M2)的增多及游离脂肪酸的肝脏毒性,对应单纯性脂肪病变(Alcoholic Fatty Liver Disease,AFLD);而3月龄纯合突变体,出现固醇代谢紊乱暗示内质网压力,并且DNA修复通路暗示纤维化进程,对应非酒精性脂肪性肝炎(Nonalcoholic Steatohepatitis,NASH)。
图2 1月龄(A)和3月龄(B)SOCS8缺失突变体肠黏膜组织转录组的加权共表达分析结果
同时,在SOCS8缺陷斑马鱼的肠黏膜组织中,出现了相应的免疫反应和菌群的改变。1月龄出现粘液分泌功能的加强,表现在杯状细胞数量增多、IgA产生相关通路、O-型甘露糖生物合成通路的上调,还出现了可能由IL13和花生四烯酸代谢介导的组织损伤修复的加强。1月龄突变体的菌群结果中,普雷沃氏菌属丰度增加是对SOCS8缺失引起糖代谢增加的响应,韦荣氏球菌属丰度减少和肠腔较空有关。而在3月龄突变体的肠黏膜组织中,出现菌群过量增值,条件致病菌(如变形菌门)大量增殖,加剧了肠黏膜屏障损伤,菌群代谢产物的异常积累,进一步通过“肠肝轴”加重肝脏脂毒性。
进一步,采用华大智造DNBelab C4进行单细胞测序分析,结果显示3月龄突变体的肠黏膜中,中性粒细胞和巨噬细胞比例下降,而T/NK细胞比例升高,暗示出现主要由淋巴细胞介导的慢性肠炎,这和MAFLD的肠组织炎症机理相吻合,提示肠黏膜免疫处于失衡状态。

图3 肠道黏膜单细胞测序揭示突变体肠道上皮细胞增殖及免疫细胞聚集特征
该研究首次建立 SOCS8 基因缺陷斑马鱼模型,通过模拟 MAFLD 在肠道 - 肝脏轴上的动态病理过程,为解析疾病发生的 “肠-肝互作” 机制提供了新工具。未来,结合斑马鱼活体成像技术,可进一步解析 SOCS8 调控肠道微生物-肝脏代谢轴的分子机制,为 MAFLD 的早期干预提供理论依据。
中国科学院水生生物研究所吴南副研究员与夏晓勤研究员为该论文共同通讯作者,主要工作由硕士研究生祝清松、李佳林、Fatima Altaf,博士研究生杨红等共同完成。该研究得到中国科学院江西产业技术创新与育成中心科技支撑产业发展计划(ZKYJXZXCY-202210)及国家自然科学基金(31872592)资助。



