红细胞作为循环系统中数量最多的血细胞,在氧气和二氧化碳运输、缓冲血液酸碱度等方面发挥着至关重要的作用。红细胞生成是一个复杂而精密的过程,需要珠蛋白链和血红素分子协同组装为功能性血红蛋白。在这一过程中,红细胞特异性表达酶δ-氨基乙酰丙酸合酶2(ALAS2)是血红素生物合成的关键限速因子,在红细胞生成晚期表达上调以满足血红素合成的需求。斑马鱼(Danio rerio)因其遗传操作简便和胚胎透明等特点,已成为研究红细胞生成和相关疾病的经典模式生物。然而,目前尚缺乏可用于红细胞活体标记,特别是用于机制研究的Gal4FF增强子捕获品系。
2025年3月24日,Journal of Genetics and Genomics在线发表中国科学院上海营养与健康研究所潘巍峻研究员团队题为“Characterization of zebrafish alas2 reporter for study on erythropoiesis, blood flow and erythroid disease”的研究论文。该研究利用增强子捕获技术筛选到一种特异性标记红细胞并表达Gal4FF的斑马鱼工具品系,为红细胞活体观察、血流动力学研究和红细胞特异基因功能及调控研究提供了重要工具。

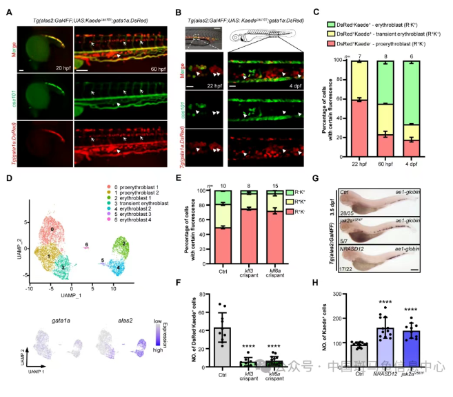
该研究通过Tol2转座子介导的增强子捕获技术,将Gal4FF元件随机整合至Tg(UAS:Kaede)斑马鱼基因组中。通过筛选获得了特异性标记红细胞的转基因斑马鱼系cas101,发现在该鱼系中Gal4FF插入在alas2第一个外显子上游,与内源alas2的表达高度一致,因此将其命名为Tg(alas2:Gal4FF;UAS:Kaede)cas101。通过活体成像分析发现,与传统的红细胞标记鱼系Tg(gata1a:DsRed)相比,该鱼系更特异地标记红细胞且无背景信号,可以更好地应用于红细胞及血流动力学研究。进一步通过细胞转录组及形态学分析发现,该品系标记偏向成熟的成红细胞。分别敲低对红细胞分化成熟至关重要的基因klf3和klf6a, 发现alas2+红细胞数量显著减少,而gata1a+细胞数量没有变化,进一步证实了Tg(alas2:Gal4FF;UAS:Kaede)cas101鱼系标记更成熟的成红细胞。同时,该研究利用Tg(alas2:Gal4FF;UAS:Kaede)cas101鱼系建立了红细胞增多症等红细胞相关疾病模型。该品系还支持多色成像、光控应用及转录因子和疾病相关基因的表达,是研究红细胞生成和红细胞疾病的强大工具。此外,需要说明的是由于Gal4FF的插入位置,纯合突变会导致alas2基因沉默、出现贫血表型,但杂合子中alas2的表达未受影响,选用该品系进行遗传操作需选用杂合子背景。

利用Tg(alas2:Gal4FF;UAS:Kaede)cas101进行红细胞活体标记及遗传操作
A–C: 活体成像分析比较Tg(alas2:Gal4FF;UAS:Kaede)cas101鱼系与Tg(gata1a:DsRed)鱼系标记红细胞的特异性;D: 分析比较gata1a+和alas2+细胞群体的转录组特征;E和F: 通过分别敲低对红细胞分化成熟至关重要的基因klf3和klf6a验证Tg(alas2:Gal4FF;UAS:Kaede)cas101鱼系标记更成熟的成红细胞;G和H: 利用cas101鱼系建立红细胞增多症疾病模型。
综上所述,该研究建立了一个特异性标记红细胞的斑马鱼品系,提供了一种高特异性、低背景的红细胞标记工具,可用于红细胞活体观察、血流动力学和红细胞相关疾病研究,具有广泛的应用前景。
中国科学院上海营养与健康研究所博士后张文娟为该论文第一作者。中国科学院上海营养与健康研究所潘巍峻研究员,华东理工大学赵健教授及中国科学院上海营养与健康研究所已毕业博士生陈凯为共同通讯作者。相关工作得到国家重点研发计划、国家自然科学基金委和上海市科技部等项目资助。
该研究涉及的相关斑马鱼品系,已保藏至国家水生生物种质资源库国家斑马鱼资源中心。
参考文献
1. Wenjuan Zhang, Shuang Wu, Yaxin Li, Mengye Cao, Biao Cao, Dantong Li, Kai Chen, Jian Zhao, Weijun Pan. (2025). Characterization of zebrafish alas2 reporter for study on erythropoiesis, blood flow and erythroid disease. Journal of Genetics and Genomics.



