2025年2月4日,澳门大学健康科学学院罗茜教授团队在Advanced Science上发表了题为“FRET-Based Sensor Zebrafish Reveal Muscle Cells Do Not Undergo Apoptosis in Starvation or Natural Aging-Induced Muscle Atrophy”的研究论文。

研究者们将一种基因编码的蛋白荧光探针特异性地表达在斑马鱼的肌肉组织中。该探针在活细胞中发出绿色荧光,而在凋亡细胞中发出蓝色荧光。如图1A, B所示,凋亡诱导药物Raptinal处理斑马鱼后,可见明显TUNEL阳性信号和蓝色肌肉细胞。自然发育过程中少量的凋亡肌肉细胞亦可以被荧光探针检测到(图1C)。该探针斑马鱼还可以用来跟踪巨噬细胞对凋亡细胞的吞噬清除(图1D)。

图1.荧光探针斑马鱼用于肌肉细胞的凋亡检测
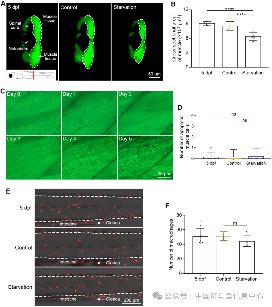
利用这些探针斑马鱼,研究者们首先建立了饥饿诱导的肌肉萎缩模型。如图2A, B所示,饥饿诱导后,斑马鱼肌肉组织明显减小。荧光跟踪拍摄显示,在肌肉萎缩过程中,并未检测到蓝色的凋亡细胞(图2C, D),也未观察到肌肉组织中巨噬细胞的富集(图2E, F)。

图2.在饥饿诱导的斑马鱼肌肉萎缩模型中肌肉细胞未见凋亡
肌肉细胞未出现凋亡,其边缘却出现了大量的自噬囊泡(图3A),这些囊泡与溶酶体具有共定位(图3B)。蛋白印迹检测显示自噬标志物LC-II的水平随着肌肉萎缩的进展逐渐升高(图3C)。RNA测序分析也显示萎缩的肌肉组织中自噬相关通路和基因显著上调(图3D, E, F)。重新对肌肉萎缩的斑马鱼进行喂养后,自噬囊泡还会消失(图3G)。

图3.肌肉细胞通过自噬保持存活
研究者们还建立了自然衰老诱导的肌肉萎缩模型。将斑马鱼在正常条件下饲养长达五年,对其中出现肌肉萎缩表型的斑马鱼(图4A, B)进行荧光检测。结果显示所有萎缩的肌肉中均未检测到显著的蓝色凋亡细胞(图4C)。转录分析显示具有肌肉萎缩表型斑马鱼的肌肉组织中自噬相关的基因表达水平出现了上调(图4D),而凋亡相关的基因则下调表达(图4E)。

图4.在衰老诱导的斑马鱼肌肉萎缩模型中肌肉细胞亦未见凋亡
在过去的几十年中,已经尝试了许多肌肉萎缩的治疗策略,例如运动、电刺激、超声治疗和营养治疗等。然而,这些治疗的效果并不令人满意。本研究揭示肌肉细胞在饥饿和自然衰老引起的肌肉萎缩中并不会死亡而是通过自噬保持存活,因此新的治疗方法更应该集中在通过增大肌肉细胞体积来恢复肌肉质量和力量,从而改善患者病情。
澳门大学健康科学学院罗茜教授为论文通讯作者,博士后研究员贾皓为论文第一作者,吴任飞博士和杨红梅博士参与了相关研究工作。澳门大学健康科学学院动物研究核心实验中心和生物成像及干细胞核心实验中心提供了重要支持。这项研究得到澳门大学,澳门科学技术发展基金和国家教育部澳门大学精准肿瘤学前沿科学中心的资助。



