2024年12月9日,中国科学技术大学胡兵教授团队在Neuroscience Bulletin杂志上发表了题为“Reprogramming miR-146b-snphb signaling activates axonal mitochondrial transport in zebrafish M-cell and facilitates axon regeneration after injury”的文章。研究人员以斑马鱼毛特纳细胞轴突激光损伤模型为基础,揭示了miRNA-146b通过抑制snphb表达进而激活轴突线粒体转运,改善轴突再生的调控机制(图1)。

图1 miR-146b-snphb 信号轴促进斑马鱼毛特纳细胞轴突再生
在轴突线粒体转运的调控因子中,线粒体锚定蛋白 Syntaphilin(SNPH)通过将轴突线粒体锚定在微管上实现线粒体转运的中止,是轴突线粒体转运和轴突再生的重要抑制剂。然而,基因snph 调节轴突再生的分子机制尚不明确。在该研究中,研究团队发现斑马鱼miR-146b可以降解snphb mRNA进而抑制snphb的表达,这是miR-146b-snphb通路正调控毛特纳细胞轴突再生的分子基础。在此基础上,单细胞水平的研究表明,单个毛特纳细胞内过表达miR-146b可以实现强烈的轴突再生(图2)。

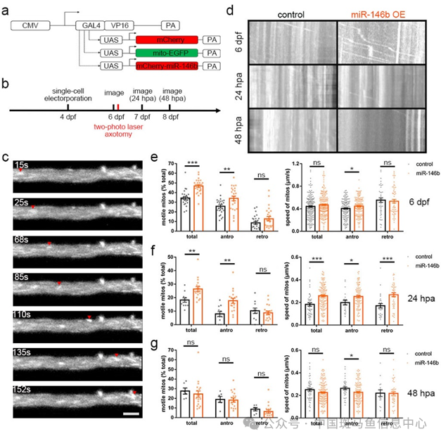
图2 单细胞水平过表达miR-146b促进毛特纳细胞轴突再生进一步,研究人员通过单细胞电穿孔标记和在体单根轴突内的连续动态线粒体成像揭示了miR-146b 过表达对损伤前和再生早期阶段的轴突线粒体转运的促进作用。这阐明了miR-146b-snphb通路正调控毛特纳细胞轴突再生的亚细胞机制(图3)。

图3 重编程miR-146b-snphb信号轴激活毛特纳细胞轴突线粒体转运该研究揭示了斑马鱼中枢毛特纳运动神经元轴突再生的新调控机制,这种由非编码 RNA 和线粒体相关基因参与的轴突再生调节可能为中枢神经系统损伤修复提供新的知识积累。中国科学技术大学生命科学与医学部王昕亮博士为该论文第一作者,胡兵教授和中国科学技术大学第一附属医院才源博士为共同通讯作者。相关工作得到国家自然科学基金、中国科学技术部和lHM高等交叉科学与生物医药中心的支持。



