近日,徐州医科大学公共卫生学院宋唯一团队在Environmental Science & Technology上发表了题为“Genetic Evidence for Estrogenic Effects of Benzophenone-2 on Zebrafish Neurodevelopment and Its Signaling Mechanism”的研究论文。该研究以斑马鱼为模式动物,发现了生命早期接触 BP2 会导致神经系统出现多种浓度依赖性损伤,包括活动减退、脑形态异常、神经细胞增殖抑制、轴突缩短和神经细胞凋亡增加等。靶向神经递质代谢组学分析显示,BP2 处理组的幼鱼体内多巴胺及其代谢物显著减少。通过 E2 处理和 MO 敲低试验,我们发现 BP2 诱导的神经行为损伤由雌激素受体信号通路介导,特别是esr2。转录组分析发现,esr2 的激活进一步抑制了LIM同源框转录因子1 beta a (lmx1ba)的表达,其对正常神经发育至关重要。随后,过表达 lmx1ba 和抑制 esr2 显著减轻了 BP2 引起的神经毒性,揭示了 esr2/lmx1ba 信号通路在 BP2 诱导的神经发育毒性中的重要作用。我们的研究结果首次在鱼类模型中证明了 BP2 可以诱导神经发育缺陷和脑功能障碍,并为其他新兴的二苯甲酮类化合物的毒性机制研究提供了新见解。


图1 BP2 对斑马鱼幼鱼运动能力的影响。(A-F)运动能力测试中斑马鱼幼鱼在光/暗刺激下每分钟的游泳距离和平均速度。(G-H)在光/暗偏好测试中斑马鱼幼鱼在每个区域的时间。(H)旷场实验中暴露于 BP2 的幼鱼在中心区的累计持续时间。Tg(elavl3: GFP) 斑马鱼可用于观测神经发生。如图2所示,BP2 暴露组Tg(elavl3: GFP) 斑马鱼幼鱼的脑面积显著降低。同样,BP2 处理组幼鱼的脑高也明显低于对照组,但在最低浓度组没有观察到明显变化(图2)。

图2 BP2 对斑马鱼幼鱼神经发生的影响。(A-B)BP2 处理的 Tg (elavl3:EGFP) 斑马鱼的背部荧光图像。(B)脑面积统计分析。(C)BP2 处理组 Tg (elavl3:EGFP) 斑马鱼的侧面荧光图像。(D)脑高度统计分析。
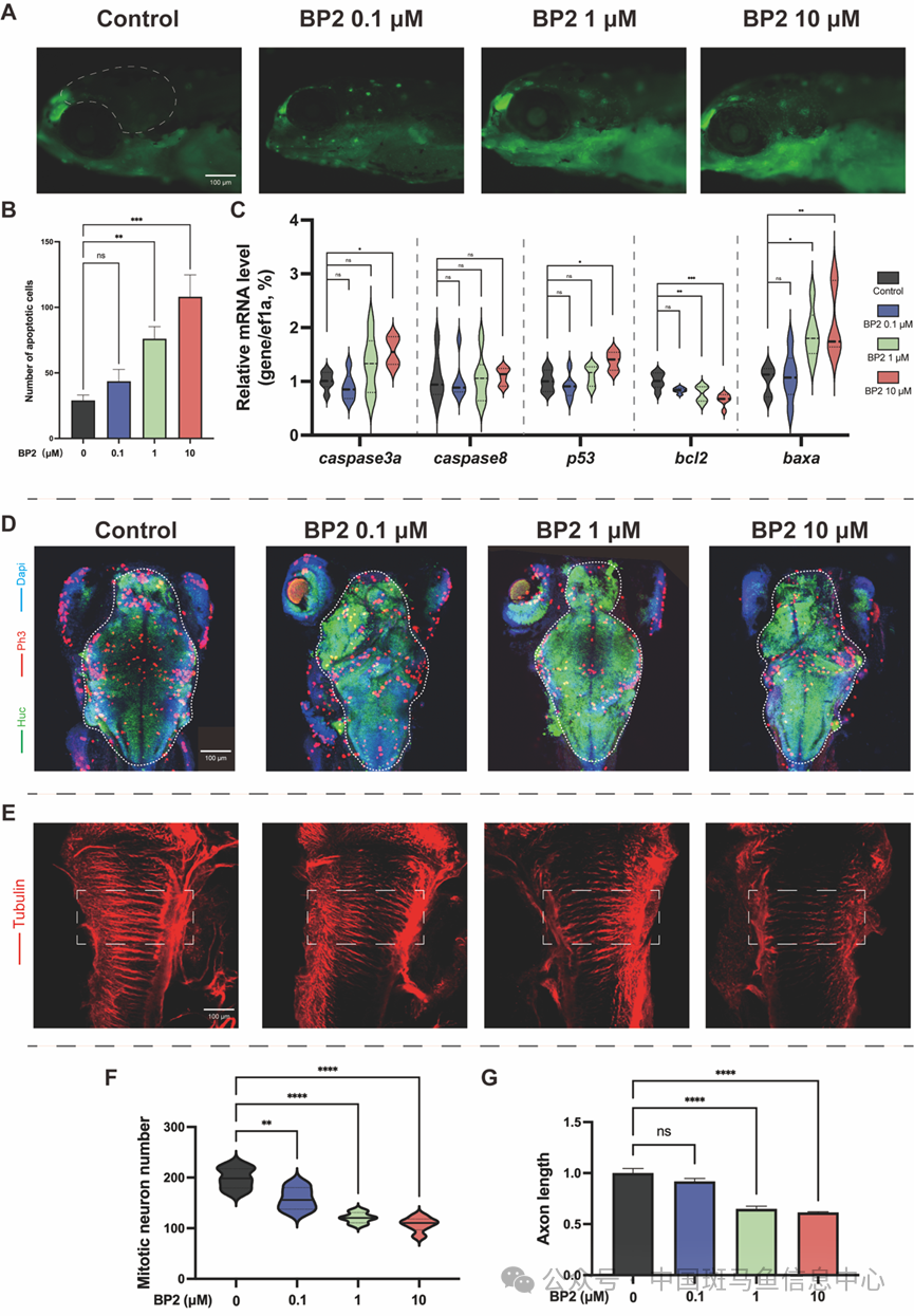
为探究 BP2 诱导大脑发育异常的原因,我们进行了 AO 染色以评估神经细胞凋亡的情况。结果表明,BP2 暴露导致斑马鱼脑区凋亡信号呈浓度依赖性增加。我们进一步测量了凋亡相关基因的表达水平,发现 BP2 暴露导致 baxa、caspase3a 和 p53 的表达明显升高,bcl2 的 mRNA 水平显著降低。这些结果表明,BP2 暴露会诱导早期神经细胞凋亡,从而导致大脑发育缺陷。随后,我们探究了细胞增殖和轴突发育。结果表明,BP2 处理组的斑马鱼脑部有丝分裂神经元明显减少,轴突长度明显缩短,这表明 BP2 暴露可以抑制斑马鱼幼虫的神经元增殖和轴突发育(图3)。

图3 BP2 对细胞凋亡、增殖和轴突的影响。(A-B) BP2 暴露后,鱼脑区细胞凋亡信号定量分析。(C) 细胞凋亡相关基因的相对 mRNA 水平。(D) BP2 暴露后,鱼脑区神经元和有丝分裂细胞的代表性图像。(E) BP2暴露后,鱼脑区轴突的代表性图像。(F-G)有丝分裂神经元数量和轴突长度进行统计分析。
靶向代谢组学研究结果显示,BP2 暴露导致多种神经递质水平紊乱,其中 DA 通路引起了我们的注意。我们发现 BP2 暴露后,DA 及其代谢物(DOPAC 和 HVA)显著降低。ELISA结果显示,BP2 暴露显著抑制斑马鱼幼鱼 DA 水平。同时,BP2 暴露还在转录(th1)和翻译(Th)水平上抑制了DA 合成的关键酶 Th 的表达。值得注意的是,BP2 暴露还显著降低了 comta 和 mao 的转录水平。上述结果表明 DAergic 通路的损伤在 BP2 诱导的神经发育毒性中具有重要作用(图4)。

图4 BP2对斑马鱼脑内神经递质的影响。(A)BP2 暴露后斑马鱼幼体神经递质代谢组学分析。(B)DAergic信号传导途径。(C)BP2暴露对斑马鱼体内DA含量影响。(D-F)th、comta和mao相对mRNA水平。(G-H)BP2暴露对斑马鱼鱼脑区Th表达的影响。分子对接分析结果表明,BP2 可以通过氢键与斑马鱼的所有三种斑马鱼 nER 结合,类似于 nERs-E2 的结合模式。此外,我们发现,BP2 会显著上调雌激素应答基因 esr2a 和 vtg1、esr1、esr2b 和 cyp19a1a的表达。行为学结果表明,BP2 暴露与 E2 处理造成的斑马鱼神经行为损伤相一致。为探究何种 nERs 发挥主要作用,我们通过MO 介导的敲低实验检测发现,敲低 esr1 未能挽救 BP2 引起的神经毒性,而敲低 esr2a 或 esr2b,尤其是 esr2b,明显挽救了 BP2 引起的神经行为损伤。这些结果表明 esr2 在介导 BP2 的雌激素作用中是不可或缺的(图5)。

图5 BP2发挥雌激素作用对斑马鱼神经行为的影响。(A) BP2与三种斑马鱼雌激素受体 (esr1、esr2a 和 esr2b) 之间的结合模式。(B) 各组雌激素反应基因表达水平的变化。(C) E2和BP2处理对斑马鱼幼鱼运动功能的影响。(E-G) nERs敲低 (esr1-mo、esr2a-mo 和 esr2b-mo) 斑马鱼在BP2作用下的游泳距离改变情况。
为了进一步阐明 BP2 激活 esr2 的下游机制,我们通过 RNA 测序筛发现 lmx1ba作为雌激素依赖性差异基因,与神经元凋亡和 DAergic 神经元分化密切相关。因此,lmx1ba成为本研究的重要候选基因。通过 qRT-PCR 验证发现, BP2 暴露明显性抑制 lmx1ba 表达,而 PHTPP 可以挽救这种抑制。此外,通过雌激素依赖性 DEGs 和神经递质的相关性分析显示,lmx1ba 与 DA 及其代谢物 DOPAC 和 HVA 之间存在显著的正相关性。这些发现表明,BP2 可能通过 esr2 抑制 lmx1ba 的表达,从而导致神经发育毒性。随后为了验证 lmx1ba 在 BP2 诱导的神经毒性中的作用,我们对 lmx1ba 进行过表达干预,这显著阻断了 BP2 对运动行为的不利影响(图6)。

图6 转录组分析。(A-B)与大脑发育相关的DEGs热图和GO分析。(C)雌激素依赖性的DEGs热图。(D-E)qRT-PCR检测验证RNA-Seq结果。(F-G)在 BP2 暴露几lmx1ba过表达斑马鱼每分钟的游泳距离。(H)lmx1ba过表达后,各组lmx1ba的表达水平。
除了运动行为,我们还研究了 lmx1ba 在 BP2 诱导的其他方面神经损伤中的作用。形态学分析显示, lmx1ba 过表达挽救了 BP2 诱发的斑马鱼脑面积减小。此外,lmx1ba 过表达显著拮抗 BP2 诱导的神经元凋亡和增殖异常。进一步地,lmx1ba 过表达部分挽救了BP2 引起的 Th 表达下调,表明 lmx1ba 在 DAergic 神经元发育和存活中发挥了作用。值得注意的是,在上述 BP2 诱导的神经毒性中,PHTPP(Esr2 抑制剂)治疗表现出与 lmx1ba 过表达相当的挽救能力。以上结果表明,lmx1ba 是 BP2 激活 esr2 后调控的关键因子(图7)。

图7 esr2/lmx1ba信号通路在BP2诱导的神经毒性中的作用。(A-B) 各组(对照组、BP2、BP2+PHTPP和BP2+lmx1ba-OE) Tg (elavl3:EGFP) 斑马鱼的背部和侧面荧光图像。(C) 各组鱼脑区凋亡信号的代表性图像。(D) 各组鱼脑区有丝分裂细胞的代表性图像。(E) 各组鱼脑区Th的代表性图像。(F-J) 各组鱼的脑面积、脑高、凋亡信号、有丝分裂神经元数量和Th的统计分析。综上所述,本研究明确了环境相关浓度下 BP2 对早期神经发育的毒性。此外,我们首次揭示了 BP2 通过发挥雌激素作用调控 esr2/lmx1ba 信号通路,进而导致神经发育缺陷的潜在分子机制。这些发现为探究 BP2 的雌激素活性对水生生物大脑发育的影响提供了新的视角,并强调了生态风险评估和管理的重要性。

图8 工作模型图
徐州医科大学公共卫生学院副教授宋唯一为本研究的通讯作者,齐志鹏讲师为本研究的第一作者。该研究得到了国家自然科学基金、江苏省自然科学基金、江苏省高校面上项目及中国博士后面上项目的资助。



