斑马鱼原始生殖细胞(primordial germ cells, PGCs)的细胞命运由生殖质(germ plasm)预先决定。这些生殖质在卵母细胞中被包装成核糖核蛋白复合物,并在胚胎受精后分配至某些特定细胞中,指导其发育为PGCs;PGCs迁移至将来发育成为生殖腺的位置并最终发育为配子。因此,生殖质的形成对斑马鱼生殖细胞发育至关重要。然而,调控生殖质组装和生殖细胞发育的母源因子及其作用机制尚不清楚。
2024年11月20日,Journal of Genetics and Genomics在线发表清华大学生命科学学院孟安明院士团队题为“Znf706 regulates germ plasm assembly and primordial germ cell development in zebrafish”的研究论文。该研究发现Znf706在斑马鱼生殖质组装、PGC迁移和发育中发挥了多种作用,为锌指蛋白在斑马鱼卵子生成、生殖细胞发育中的功能提供新见解。

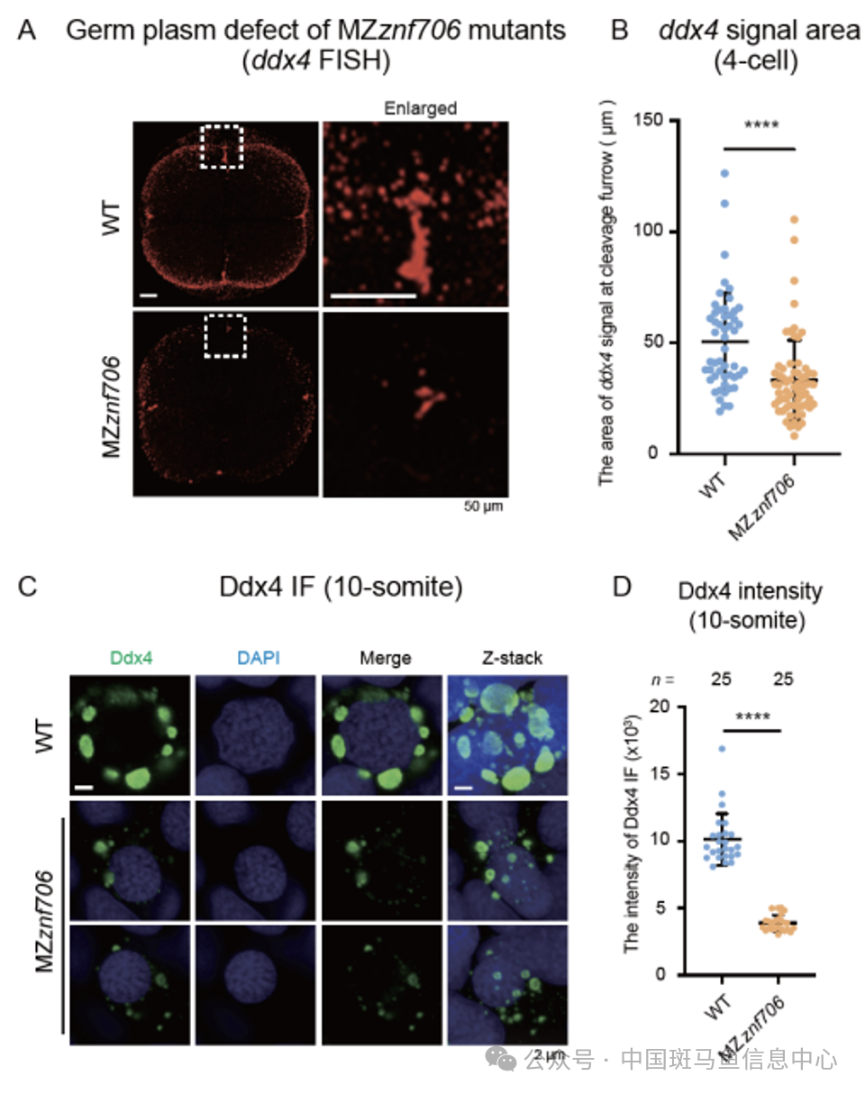
Znf706属于C2H2型锌指蛋白,具有最常见的DNA结合域,暗示其可能是一个潜在的转录因子。该研究通过构建斑马鱼znf706基因的母源合子突变体,揭示了锌指蛋白Znf706在斑马鱼生殖质形成和生殖细胞发育中的作用。母源和合子Znf706的缺失导致胚胎在4细胞期时生殖质组装异常,发育至体节期时PGC多数无法正确定位,PGC数量减少,性成熟后雌鱼比例降低。此外,对未成熟的卵母细胞进行RNA-seq和CUT&Tag检测发现,在I期卵母细胞中,Znf706可能通过调节mRNA的稳定性和翻译、促进线粒体基因的转录、参与代谢调控等过程,间接影响生殖质的形成和组装。

图1 Znf706在斑马鱼生殖质正常组装中发挥重要作用A:WT和MZznf706胚胎4细胞期时在卵裂沟定位的生殖质(ddx4 mRNA);B:卵裂沟中ddx4信号的长度(A);C:10体节期时WT和MZznf706胚胎PGCs中的生殖质分布;D:WT和MZznf706胚胎中Ddx4信号的强度(C)。
综上所述,该研究揭示了锌指蛋白Znf706在斑马鱼卵子发生和生殖细胞发育中的功能,其调控生殖质组装、PGC形成和迁移的具体机制仍有待进一步探究。
清华大学生命科学学院张渭莹博士和李雅琪博士为该论文共同第一作者。吴小童助理研究员和孟安明教授为共同通讯作者。相关工作得到国家自然科学基金项目、国家重点研发计划项目、云南省西南联合研究生院科技项目等资助。



