在谈癌色变的当下,膀胱癌严重威胁着大众健康。2020年,全球有57.3万新发病例和21.3万死亡病例。其中,肌肉浸润性膀胱癌(MIBC)患者的5年生存率不容乐观,区域浸润和转移性疾病患者的5年生存率分别仅为50%和15%。尽管免疫检查点抑制剂已获批用于晚期膀胱癌治疗,但仅20-30%的患者有响应。因此,深入探究膀胱癌的发病机制,研发更有效的治疗手段,成为医学领域亟待解决的重要课题。
近期,发表于顶尖医学杂志Oncogene的一项研究PTEN loss drives p53 LOH and immune evasion in a novel urothelial organoid model harboring p53 missense mutations为膀胱癌的攻克带来了新希望。

研究人员将目光聚焦于膀胱癌中常见的p53突变。在膀胱癌里,超过60%的p53突变属于错义突变,然而此前多数小鼠模型是p53基因敲除模型,针对p53错义突变的研究较少。同时,PTEN基因拷贝数丢失在MIBC中也很常见,与肿瘤的发生发展密切相关。基于这些情况,研究人员努力构建携带p53错义突变的新型膀胱癌小鼠模型,想要弄清楚相关基因改变在膀胱癌发生过程中起到的作用和内在机制。
在研究成果方面,研究人员成功构建了Trp53突变的K5-mUrorganoids小鼠模型。在肿瘤发生过程中,该模型会自发地向Trp53突变杂合性缺失(LOH)方向富集。对人MIBC样本进行分析后发现,在p53改变的病例里,单核苷酸改变伴LOH最为常见,这一发现突出了研究p53突变伴LOH功能意义的临床重要性。

图 1:构建携带Trp53突变的K5-尿路上皮类器官作为人类膀胱癌模型,该模型在肿瘤发生过程中会自发向Trp53突变杂合性缺失(LOH)方向富集
进一步研究发现,Trp53野生型等位基因的缺失和PTEN的缺失共同作用,让K5-mUrorganoids获得了在裸鼠体内形成肿瘤的能力。PTEN缺失不仅能促进Trp53错义突变等位基因的LOH,还会显著改变细胞代谢,增强氧化磷酸化和糖酵解途径,使细胞产生更多的ATP,为肿瘤的生长提供充足能量。
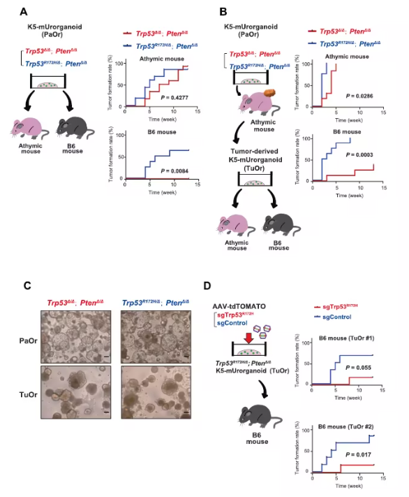
研究人员还探究了模型在免疫健全小鼠中的致瘤能力。结果显示,Trp53R172H/Δ;PtenΔ/Δ K5-mUrorganoids能够在免疫健全的小鼠中形成肿瘤,而Trp53Δ/Δ;PtenΔ/Δ K5-mUrorganoids却不能。深入分析发现,前者肿瘤中的免疫细胞浸润较少,并且突变Trp53表达的类器官分泌的介导炎症和CD8+ T细胞活化的细胞因子减少,营造出一个有利于肿瘤生长的免疫抑制微环境。这一发现为解释人类MIBC中p53突变LOH基因型比纯合缺失更普遍的现象提供了关键线索。

图 2:Trp53R172H/Δ;PtenΔ/Δ K5-尿路上皮类器官在免疫健全小鼠中的肿瘤形成率更高

图 3:K5-尿路上皮类器官模型的肿瘤发生过程示意图
总的来说,这项研究不仅揭示了p53错义突变伴LOH和PTEN功能缺失在膀胱癌发生和免疫逃逸中的关键作用机制,还建立了新型的免疫健全小鼠模型。这一模型为深入研究尿路上皮癌的生物学机制,尤其是免疫肿瘤学方面的研究,提供了有力工具。相信在不久的将来,基于这些研究成果,科研人员能够开发出更精准、更有效的膀胱癌治疗方法,为广大患者带来新的希望,让膀胱癌不再成为威胁人们健康的难题。
参考文献:
Hamada A, Kita Y, Sakatani T, et al. PTEN loss drives p53 LOH and immune evasion in a novel urothelial organoid model harboring p53 missense mutations. Oncogene. Published online February 22, 2025. doi:10.1038/s41388-025-03311-5



