南方科技大学生命科学学院教授侯圣陶课题组在Molecular Psychiatry 在线发表了题为 "Adenosine mediates the amelioration of social novelty deficits during rhythmic light treatment of 16p11.2 deletion female mice" 的研究论文,该研究首次报道利用40 Hz节律性光刺激治疗手段有效改善自闭症小鼠模型的社交障碍,并揭示了腺苷作为一种新型神经化学介质,通过减少神经细胞兴奋性传递来缓解自闭症社交趋新缺陷。

自闭症谱系障碍(ASD)是一种复杂的神经发育障碍,其特征包括社交趋新缺陷和沟通障碍。染色体16p11.2缺失与ASD的风险增加有关。研究表明,16p11.2染色体区域与多种神经发育障碍相关,如自闭症、智力障碍和精神分裂症。通过相关的小鼠动物模型研究,揭示了与ASD症状相关的神经环路和突触传递异常的重要性。然而,目前治疗ASD的方法非常有限。团队的前期研究发现,40 Hz节律性视觉刺激是一种有效的调节神经活动和突触可塑性的方法,适用于人类和小动物模型。神经网络同步与40 Hz振荡已被证明可以增强神经通讯并促进神经网络的稳定性,这种方法适用于改善多种神经系统疾病(见图一)。

图一:40 Hz光刺激实验设计和腺苷作用机理示意图(Credit: Molecular Psychiatry)
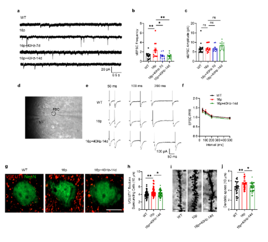
在这项研究中,团队发现16p11.2缺失的雌性小鼠表现出明显的社交趋新缺陷,经过长期40 Hz光视觉刺激治疗后得到改善。40 Hz光刺激有效降低了16p11.2缺失雌性小鼠前额叶皮质(PFC)的局部场电位(LFP)增强。值得注意的是,40 Hz光刺激逆转了前额叶皮质(PFC)的锥体神经元的过度兴奋神经传递和突触数量,这为改善社交趋新缺陷提供了神经生物学基础(见图二)。

图二:40 Hz光刺激降低小鼠前额叶皮质局部场电位的增强,逆转锥体神经元的过度兴奋神经传递(Credit: Molecular Psychiatry)
在机制上,40 Hz光刺激在PFC中诱发腺苷释放,调节16p11.2缺失雌性小鼠的过度兴奋性神经传递。升高的腺苷通过其配体A1受体(A1R)作用,抑制过度的兴奋性神经传递,并缓解社交趋新缺陷(图三)。使用特异性拮抗剂DPCPX阻断A1R或使用shRNA在PFC中敲低A1R,完全消除了40 Hz光刺激的有益效果。

图三:40Hz视觉光刺激在前额叶皮质中诱发腺苷释放的作用新机制(Credit: Molecular Psychiatry)
因此,这项研究确定了腺苷作为一种新型神经化学介质,通过减少40 Hz光刺激治疗期间的兴奋性神经传递来缓解社交趋新缺陷。40 Hz光刺激技术有望进一步发展为一种非侵入性的自闭症的治疗方法。



