帕金森病(PD)是一种进行性的神经退行性疾病,通常发生在老年人身上。它的主要特征是黑质致密部中多巴胺能神经元的丢失以及细胞内α-突触核蛋白聚集形成路易小体。患者会出现一系列运动症状,包括震颤、肢体僵硬、动作迟缓等。许多患者还会出现认知功能受损或痴呆。多巴胺替代疗法和脑深部电刺激可以缓解运动症状,但无法延缓神经变性。
鞘脂激活蛋白原(PSAP)是一种分泌型神经营养因子,也是一种溶酶体蛋白,作为四种鞘脂激活蛋白的前体。之前的研究发现,PSAP的变异与帕金森病有关。这种蛋白的运输是通过与颗粒蛋白前体(PGRN)形成异源二聚体而实现的。PGRN也是一种溶酶体蛋白,水解后产生颗粒蛋白,而PGRN单倍剂量不足会导致额颞叶痴呆。
瑞典卡罗林斯卡医学院和乌普萨拉大学的研究人员深入分析了PSAP和PGRN在帕金森病中的作用。研究者发现,PSAP可维持多巴胺能神经元的脂质稳态,并对抗实验性帕金森病。这项研究成果于2023年9月发表在《Nature Communications》杂志上。

图片来源:《Nature Communications》
(https://doi.org/10.1038/s41467-023-41539-5)
研究材料与方法
在这项研究中,研究人员采集了帕金森病患者及对照的大脑黑质样本、脑脊液及血浆样本,委托赛业生物构建了PSAP条件性敲除小鼠,将其与Cre工具鼠配繁获得多巴胺能神经元中的PSAP基因缺失的cPSAPDAT小鼠。为了方便对比,研究者还构建了cPSAPSERT小鼠,其血清素神经元中的PSAP基因缺失。研究者对实验中的小鼠和大鼠进行了一系列行为测试,包括旷场实验、爬杆实验、阿扑吗啡诱导的旋转实验等。研究者利用高效液相色谱(HPLC)分析了多种神经递质的浓度,并采用高通量的MALDI-MSI方法,对小鼠大脑开展非靶向空间脂质组分析。
技术路线
01 比较帕金森病患者及对照的大脑、血浆和脑脊液中的PSAP水平
02 构建DA神经元中PSAP基因缺失的cPSAPDAT小鼠,评估多巴胺能标志物和小鼠行为
03 通过MALDI-MSI方法评估cPSAPDAT小鼠大脑中的脂质成分变化
04 通过多巴胺能标志物分析和小鼠行为测试,研究PSAP在α-syn毒性中的作用
05 评估通过AAV和封装细胞递送PSAP是否有治疗帕金森病的潜力
研究结果
1.帕金森病患者大脑、血浆和脑脊液中的PSAP水平发生变化
首先,研究人员比较了帕金森病患者和对照的黑质致密部(SNc)中多巴胺能神经元的PSAP和PGRN水平。免疫荧光染色结果显示,PSAP与PGRN共定位。重要的是,与对照组相比,帕金森病患者的多巴胺能神经元(酪氨酸羟化酶TH阳性)中的PSAP减少,而PGRN不变。之后,研究者又比较了患者和对照的脑脊液和血浆中的循环PSAP和PGRN水平。研究者发现,脑脊液和血浆PSAP均与帕金森病的运动症状相关,而PGRN与非运动症状相关。
2.cPSAPDAT小鼠表现出多巴胺能标志物的减少和行为缺陷
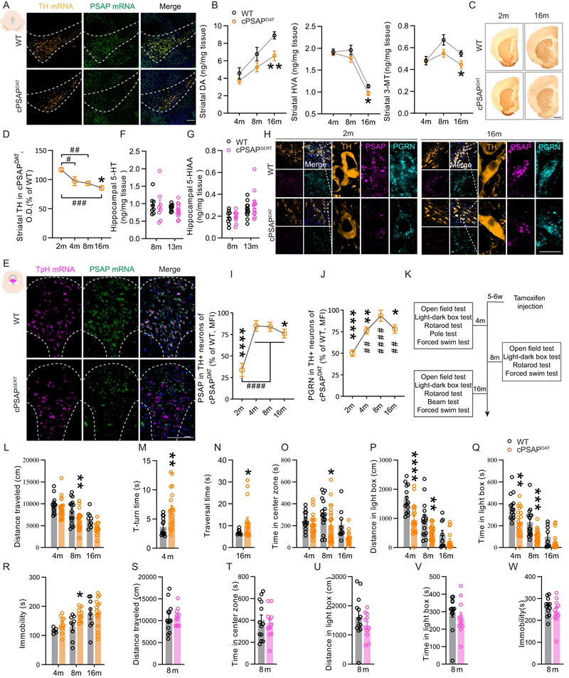
为了研究PSAP在多巴胺能系统中的作用,研究人员委托赛业生物构建了PSAP条件性敲除小鼠,将其与Cre工具鼠配繁获得cPSAPDAT小鼠,能够特异性诱导多巴胺能神经元中PSAP基因的缺失。通过高效液相色谱分析,研究者发现老龄cPSAPDAT小鼠纹状体、伏隔核和海马体中的多巴胺能神经递质明显减少,包括多巴胺、高香草酸和3-甲氧基酪胺(图1)。
为了进行对比研究,研究人员还构建了另一种小鼠品系cPSAPSERT,其血清素神经元中的PSAP基因缺失。与cPSAPDAT小鼠不同,cPSAPSERT小鼠海马体中的5-羟色胺和5-羟基吲哚乙酸未检测到变化(图1)。对cPSAPDAT小鼠进行行为评估后,研究者发现8月龄和16月龄小鼠出现运动减退现象,4月龄小鼠和16月龄小鼠的姿势控制和精细运动受损。同时,cPSAPDAT小鼠还表现出焦虑和抑郁样症状。相比之下,cPSAPSERT小鼠在行为测试中并未表现出异常。

cPSAPDAT小鼠表现出多巴胺能标志物的减少和行为缺陷[1]
3.cPSAPDAT小鼠大脑中的脂质成分出现显著差异
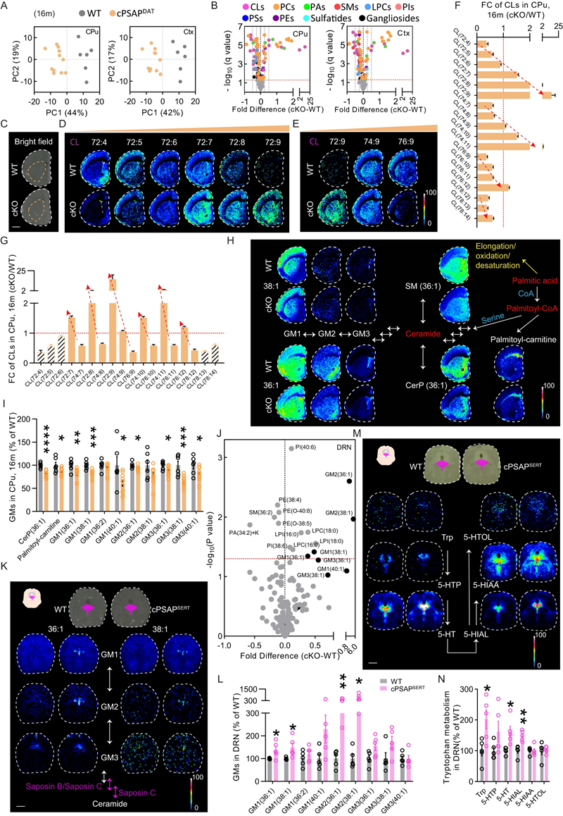
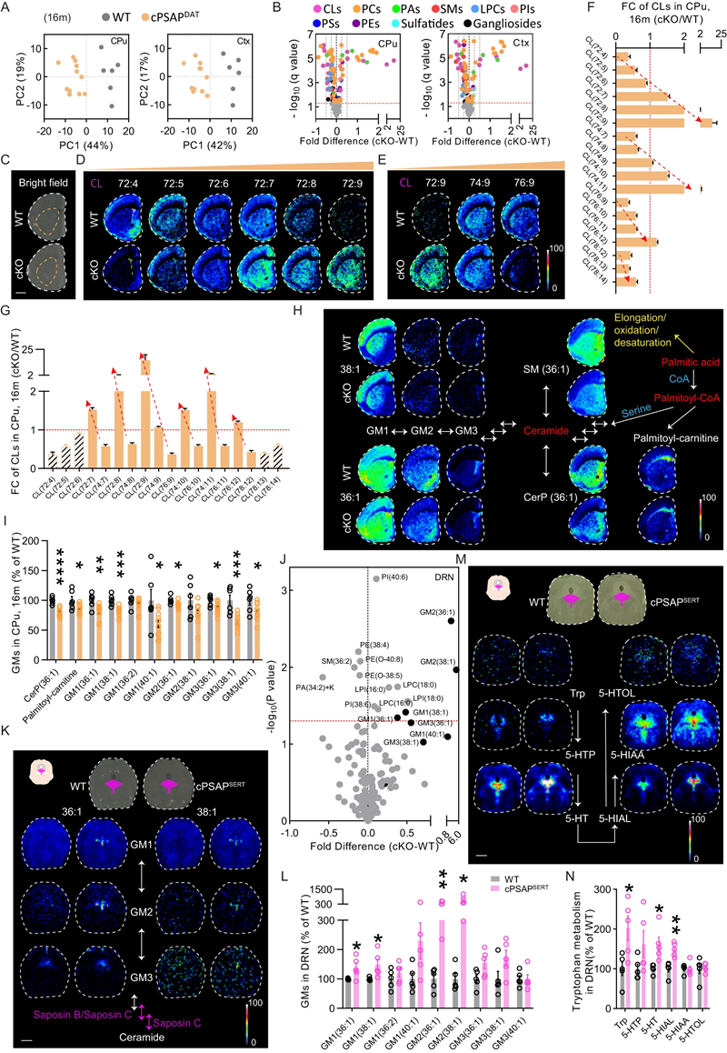
PSAP在溶酶体中被裂解为鞘脂激活蛋白(A-D),这些蛋白进一步调节与溶酶体鞘脂相关的水解酶。考虑到鞘脂激活蛋白在许多糖鞘脂的代谢中起着重要作用,研究人员采用高通量的双极性MALDI-MSI方法,对cPSAPDAT和对照小鼠的大脑开展非靶向空间脂质组分析。结果显示,4月龄、8月龄和16月龄cPSAPDAT小鼠和对照小鼠大脑中的脂质成分存在显著差异(图2)。
具体来说,在16月龄cPSAPDAT小鼠的大脑中,高度不饱和心磷脂(CL)增加,低度不饱和CL减少;长链CL增加,短链CL减少。磷脂酰胆碱(PC)也出现类似的变化模式。第一种模式表明脂肪酸的去饱和化作用过强,而第二种模式则表明过氧化物酶体β-氧化作用过强。此外,研究者还发现,cPSAPDAT小鼠大脑中的鞘脂类普遍减少,比如棕榈酸肉碱和鞘磷脂类。相比之下,cPSAPSERT小鼠大脑中的脂质成分与对照组相比没有几乎没有差异(图2)。这些结果表明,PSAP可维持多巴胺能神经元的脂质稳态。

cPSAPDAT小鼠大脑中的高度不饱和脂类和短链脂类增加[1]
4.cPSAPDAT小鼠对α-syn诱导的多巴胺能变性更敏感
越来越多的数据表明,脂类对α-突触核蛋白(α-syn)的聚集和神经毒性及路易小体的形成起着至关重要的作用。最近有报道称,不饱和脂肪酸会增加α-syn的毒性。为此,研究人员分析了PSAP在α-syn毒性中的作用。研究者在4月龄cPSAPDAT小鼠和野生型对照小鼠的单侧黑质内注射AAV-α-syn或AAV-GFP,部分小鼠同时注射AAV-PSAP。旋转测试表明,当α-syn过表达时,cPSAPDAT小鼠的旋转次数比WT小鼠多。不过,通过注射AAV-PSAP来补充PASP可以防止AAV-α-syn对cPSAPDAT小鼠旋转行为的恶化作用。
免疫组化分析结果表明,在两种小鼠中,α-syn过表达都会降低同侧纹状体中的酪氨酸羟化酶,不过它在cPSAPDAT小鼠中造成的纹状体和黑质酪氨酸羟化酶丢失比WT小鼠明显得多,表明cPSAPDAT小鼠对α-syn诱导的多巴胺能变性更敏感。与行为学数据一致的是,PSAP的过表达显著恢复了纹状体和黑质的酪氨酸羟化酶。磷酸化的α-syn Ser129(p-Ser129 α-syn)被认为是α-syn的病理形式,容易聚集。研究人员发现,在cPSAPDAT小鼠中,α-syn过表达会导致p-Ser129 α-syn显著聚集,而PSAP的过表达可逆转这种现象。
5.PSAP的生物递送可防止α-syn诱导的大鼠多巴胺能神经元丢失
此外,研究人员还分析了通过AAV过表达PSAP是否能保护多巴胺能神经元免受6-OHDA诱导的氧化应激。在6-OHDA诱导纹状体病变前六周,研究者在WT小鼠同侧黑质致密部内注射AAV-PSAP或AAV-GFP。注射AAV-PSAP的小鼠向对侧旋转的次数明显少于对照小鼠,表明PSAP的过表达保护了纹状体多巴胺能神经元免受6-OHDA损伤。
考虑到PSAP和PGRN都是分泌蛋白,可被cPSAPDAT小鼠的多巴胺能神经元所吸收,故研究人员考虑采用封装细胞(ECB)来递送PSAP,以此来抵消α-syn诱导的毒性。研究者将PSAP单侧递送至同侧半球已注射AAV-α-syn的大鼠的纹状体(图3)。研究者在2周、8周和12周开展旷场实验,并在12周进行旋转测序,以评估大鼠的运动行为。
旷场实验结果表明,不使用封装细胞递送装置的大鼠会出现α-syn诱导的进行性运动减退,而递送了PSAP或PSAP-PGRN的大鼠则表现出完整的运动能力。在旋转测试中,ECB-PSAP大鼠向对侧旋转的次数明显少于无装置大鼠和ECB-PGRN大鼠,这进一步证明了PSAP对α-syn诱导的运动失调具有保护作用。

PSAP的封装细胞递送可防止α-syn诱导的大鼠帕金森病[1]
研究结论
总的来说,这项研究表明,PSAP在多巴胺能神经元的生理稳态中发挥作用,尤其是在脂质代谢中。多巴胺能神经元中PSAP的缺失会增加小鼠对α-syn过表达的脆弱性。值得注意的是,黑质内注射AAV-PSAP可挽救α-syn诱导的帕金森病。此外,采用封装细胞向纹状体内递送PSAP也能够治疗α-syn诱导的帕金森病。因此,PSAP是帕金森病发病机制的一种潜在调节因子,补充PSAP可能有助于阻止帕金森病进展。
原文检索
[1]He, Y., Kaya, I., Shariatgorji, R. et al. Prosaposin maintains lipid homeostasis in dopamine neurons and counteracts experimental parkinsonism in rodents. Nat Commun 14, 5804 (2023). https://doi.org/10.1038/s41467-023-41539-5
赛业小鼠模型构建
赛业生物构建了PSAP基因敲除小鼠与条件性基因敲除小鼠,更有活体小鼠已加入『红鼠资源库』,快至2周交付!确保您在短时间内获得更具性价比的实验用鼠,为您的研究加点速~
PSAP KO小鼠

品系名称:
C57BL/6JCya-Psapem1/Cya
产品编号:
S-KO-17634
应用方向:
癌症,代谢,免疫,心血管,眼科,肝脏,肾脏,罕见病
PSAP flox小鼠

品系名称:
C57BL/6JCya-Psapem1flox/Cya
产品编号:
S-CKO-18398
应用方向:
癌症,代谢,免疫,心血管,眼科,肝脏,肾脏,罕见病



