
6月9日,NPG系列期刊《科学报告》(Scientific Reports)在线发表了中国科学院广州生物医药与健康研究院李尹雄课题组郭东升等的最新研究成果Modeling Congenital Hyperinsulinism with ABCC8-Deficient Human Embryonic Stem Cells Generated by CRISPR/Cas9,该研究建立了KATP通道失活型先天性高胰岛素血症干细胞模型并通过胰岛β细胞分化在体外模拟了先天性高胰岛素血症的相关临床症状。
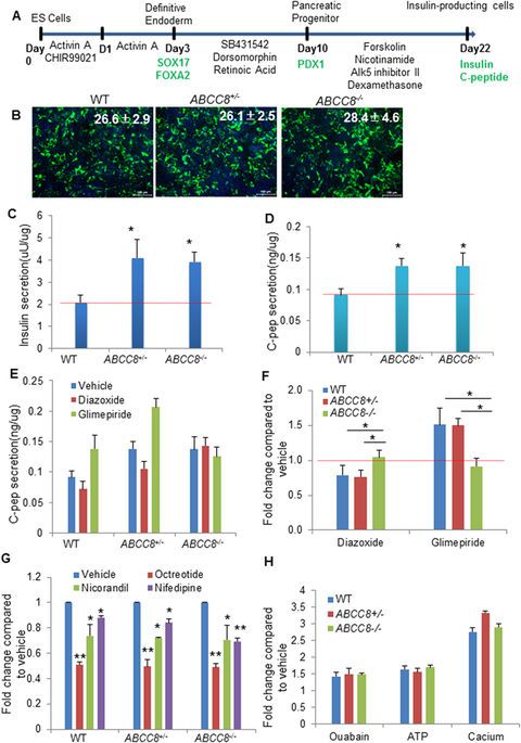
先天性高胰岛素血症是由基因突变引发的胰岛β细胞过量分泌胰岛素所导致的高胰岛素低血糖综合征,发病率在1/25000-1/50000之间,其主要分子病理基础是ABCC8和KCNJ11基因突变,导致它们分别编码的KATP通道蛋白SUR1和Kir6.2亚基的功能异常。尽管先天性高胰岛素血症的小鼠模拟已有报道,但目前仍缺乏人源化的体外细胞株病理模型。
该研究利用CRISPR/Cas9技术,在胚胎干细胞株H1的基础上,建立ABCC8基因失活突变细胞株。与野生型细胞株相比,ABCC8突变细胞株定向诱导分化的胰岛β样细胞具有更高的胰岛素和C-肽分泌效率,较好地在体外复制出先天性高胰岛素症的临床表现,文章进一步分析ABCC8突变胰岛β样细胞对各种不同促进或移植胰岛素分泌药物的反应,为体外高通量药物筛选模型提供了基础。
6月8日,李尹雄课题组的刘海坤等在期刊Plos One在线发表了一篇关于提高人ips细胞定向分化成胰岛β细胞效率以及机理的文章Testosterone improves the differentiation efficiency of insulin-producing cells from human induced pluripotent stem cells。课题组通过与广州复大医院的合作,他们收集到一位男性多发性内分泌肿瘤综合征的病人,其胰腺癌并发高雄激素、高胰岛素、低血糖的临床表型,这个系列的表现在其它两种遗传病中也表现出高度类似的临床症状,高雄激素/高胰岛素/低血糖偶联出现,这两种遗传病分别是多囊卵巢综合征(PCOS)和先天性肾上腺增生症(CAH),受到这些临床现象的启发,针对业界多能性干细胞的胰腺beta细胞分化效率低的问题,该课题发现雄激素可以将β细胞的分化效率提高3倍并解释了其背后的机理,该项研究不仅在方法学上优化了现有方案,更重要的是为解释一些遗传病的偶联症状,尤其是为临床使用雄激素改善胰岛β细胞功能治疗II型糖尿病的临床措施提供了一定的基础医学支持。
以上两个研究由国家重大科学研究计划和广东省科技计划等项目经费支持。



