
小鼠胚胎成纤维细胞(前脂肪细胞)系(3T3-L1)是通过克隆分离得到的3T3(Swiss小白鼠)的连续亚株。当3T3-L1细胞从快速分裂到长满且接触抑制时,3T3-L1细胞经过前脂肪向脂肪样逆转。培养液中,高血清含量可以促进3T3-L1细胞内脂肪的积累。
3T3-L1细胞系介绍


图1. 细胞系形态
3T3-L1细胞系应用
3T3-L1 细胞系不仅可以稳定传代而且具有很好的向脂肪细胞分化的特异性,因此成为国际上公认的研究脂肪代谢的细胞模型,对脂肪细胞的增殖与分化的研究具有重大科研价值。下面分享两个3T3-L1细胞系应用案例,希望对大家研究有所帮助。
4-噻唑烷酮衍生物不影响3T3-L1 细胞向脂肪细胞的分化【1】
噻唑烷二酮类化合物(TZDs)是一类广泛用于降低2型糖尿病胰岛素抵抗的化合物,人们认为TZDs主要通过激活Pparγ受体而发挥作用。考虑到罗格列酮、吡格列酮、Les-2194、Les-3377和Les-3640等相关化合物与TZDs结构类似,探讨它们对3T3-L1细胞系分化为脂肪细胞过程的影响可得知TZDs在脂肪细胞分化过程中的可能作用机制。实验表明,上述化合物在2μM浓度的情况下不影响3T3-L1细胞的活性,也不激活细胞凋亡。诱导细胞分化14天后进行油红O染色,罗格列酮和吡格列酮可增加3T3-L1细胞系中的脂质积累(与对照组相比,分别增加了323.49%和166.13%),这是成熟脂肪细胞的一个标志。为了证实脂肪细胞完全分化,发现罗格列酮还增加了Pparγ和NF-κB特异性蛋白的表达。

图2. 分化14天后,对3T3-L1细胞进行染色测定
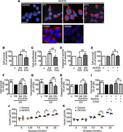
脂肪细胞外囊泡可调节胰岛β细胞的存活和功能【2】
胰岛β细胞的缺失与1型和晚期2型糖尿病密切相关,那么,细胞外囊泡作为介导不同细胞间信息传递的重要信使,由脂肪细胞衍生的外囊泡对胰岛β细胞会有什么影响呢?
研究表明,3T3-L1脂肪细胞衍生的外囊泡在体外对胰岛β细胞和人胰岛的存活、增殖和功能有正负两方面的影响,这取决于脂肪细胞的状态和脂肪组织的来源。在体内转化时,健康的脂肪组织会产生有益的影响,而在肥胖和胰岛素抵抗等病理条件下,脂肪细胞和胰岛β细胞之间的交叉会产生负环,进一步放大胰岛素抵抗和胰岛β细胞功能障碍的进展。了解外囊泡的作用机制将有助于预防胰岛β细胞缺失和糖尿病治疗的新策略。

图3. 正常和炎性脂肪组织外囊泡对胰岛β细胞存活、增殖、凋亡及功能的影响
原文检索
Szychowski KA, Skóra B, Kryshchyshyn-Dylevych A, Kaminskyy D, Tobiasz J, Lesyk RB, Gmiński J. 4-Thiazolidinone-based derivatives do not affect differentiation of mouse embryo fibroblasts (3T3-L1 cell line) into adipocytes. Chem Biol Interact. 2021 Aug 25;345:109538. doi: 10.1016/j.cbi.2021.109538. Epub 2021 Jun 9. PMID: 34097888.
Gesmundo I, Pardini B, Gargantini E, Gamba G, Birolo G, Fanciulli A, Banfi D, Congiusta N, Favaro E, Deregibus MC, Togliatto G, Zocaro G, Brizzi MF, Luque RM, Castaño JP, Bocchiotti MA, Arolfo S, Bruno S, Nano R, Morino M, Piemonti L, Ong H, Matullo G, Falcón-Pérez JM, Ghigo E, Camussi G, Granata R. Adipocyte-derived extracellular vesicles regulate survival and function of pancreatic β cells. JCI Insight. 2021 Mar 8;6(5):e141962. doi: 10.1172/jci.insight.141962. PMID: 33539327; PMCID: PMC8021102.



