摘要:背景:共情是指能够识别并与他人分享情感的能力。一些研究小组已经认识到观察恐惧的小鼠是评估其共情能力的有用行为模型。然而,在这些观察系统中,观察组小鼠是否真的能识别演示组小鼠的动作并与演示组小鼠产生共鸣,目前尚不清楚。研究了当演示组小鼠被麻醉时,当演示组小鼠的活动增加时以及改变电刺激间隔时观察组小鼠行为的变化。如果小鼠表现出共情心的能力,那么在任何情况下当演示组小鼠感到疼痛或不适时,观察组小鼠均应表现出共情行为。
结果:与低频刺激相比,频繁的电刺激减少了观察组小鼠的静止时间。此外,当演示组小鼠表现出过度活动时,观察组小鼠的活动显著增加。此外,当演示组小鼠表现出恐惧学习和过度静止时,观察组小鼠的静止时间比例显著增加。
结论:尽管结果表明观察组小鼠会根据演示组小鼠的动作改变其行为,但静止时间的增加可能反映出类似从众行为,而不是情感上的共鸣。因此,不仅视觉信息而且听觉和气味信息也影响观察组小鼠表现出的类似从众行为。研究结果表明,应该使用恐惧观察系统以外的方法来调查啮齿类动物的共情样行为。
背景:共情是指分享和理解他人情感的能力,是我们社交和情感生活的重要组成部分。 共情对于社交动物的情感体验和社交互动也至关重要。共情障碍是许多神经精神障碍的特征,包括自闭症谱系障碍(ASD)和精神病。在极端情况下,缺乏共情心会导致对他人的严重侵犯。然而,关于共情的神经生物学基础知之甚少。因此,需要适当的共情动物模型来更充分地阐明与共情有关的神经生物学系统,并为低共情患者制定临床治疗策略。从历史上看,共情一直被认为是人类和灵长类独有的高级认知过程。 但是,最近的研究报告说,非灵长类动物,鸟类和啮齿动物表现出类似共情的行为。确实,研究表明,人类和动物对疼痛或痛苦的共情是由共同的神经和神经内分泌过程介导的。小鼠和大鼠可能表现出与共情有关的行为,例如观察恐惧,疼痛的社交协调,舒适度和亲社会支持行为。几个研究小组已经认识到观察恐惧是评估他们共情能力的一个有用的行为模式。在恐惧观察系统中,观察组小鼠在目睹遭受电击的同种演示组小鼠的痛苦时表现出防御静止。这种现象被称为情感状态匹配或影响分享,已被视为衡量社交恐惧的一种方法。然而,在这些观察系统中,观察组小鼠是否真的能识别演示组小鼠的动作并与演示组小鼠产生共鸣还不清楚。考虑到甚至人类也无法确切知道他人的感受和想法,因此在讨论小鼠和大鼠是否具有共情能力时,必须谨慎行事。在本研究中,我们利用恐惧观察系统来改变演示组小鼠的情绪和行为状态,以检查观察组小鼠行为的改变。如果小鼠表现出共情能力,那么当演示组小鼠在任何情况下感到疼痛或不适时,观察组小鼠应表现出共情行为。然而,结果表明,恐惧观察系统中的观察组小鼠行为可能反映的是从众性或模仿性行为,而不是共情类行为。
结果:足电击或恐惧条件下演示组小鼠对观察组小鼠的行为影响:
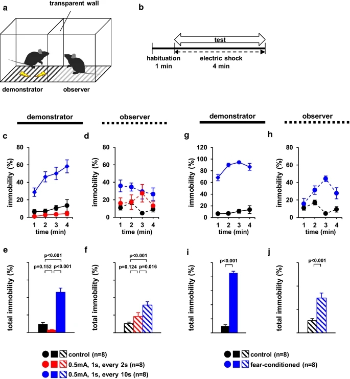
研究了当演示组小鼠接受不同频率的电击时,观察组小鼠是否表现出不同的静止时间。为了增加演示组小鼠的疼痛程度,我们选择了每2秒一次的电击时间。先前的报道认为,应通过演示组小鼠疼痛增加而导致的静止时间的显著增加来反映观察组小鼠的共情样行为。因此,演示组小鼠试验组分为没有足电击(对照)、每2秒钟电击足部一次或每10秒钟电击足部一次的分别4分钟。在试验期间,每10秒电击一次的演示组小鼠的静止时间百分比明显高于其他两组。观察组小鼠对每10秒电击足部一次的演示组小鼠所花的静止时间百分比明显高于每2秒电击足部一次或没有电击所花的静止时间百分比。当演示组小鼠每2秒接受一次足电击或无足部电击时,观察到观察组小鼠的行为没有显著差异。与对照组小鼠相比,观察组小鼠在观看高静止演示组小鼠时是否表现出更长的静止时间。在试验期间,恐惧条件下的演示组小鼠的静止时间百分比明显高于对照组小鼠。观察组小鼠观看恐惧条件下的演示组小鼠时静止的时间百分比显著高于对照组。

足电击或恐惧条件下演示组小鼠对观察组小鼠的行为影响。实验的示意图。
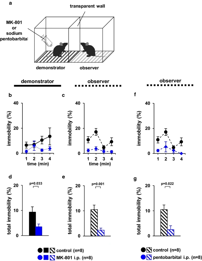
MK-801诱导演示组小鼠活动过度或麻醉后对观察组小鼠的行为影响:
研究了当演示组小鼠由于MK-801而表现出过度活动时观察组小鼠的静止时间是否减少了?在测试期间,给予MK-801的演示组小鼠的所花费的静止时间百分比显着低于对照小鼠。在观察组小鼠,观察MK-801处理的小鼠时静止的时间百分比显著低于未遭受足电击的演示组小鼠。我们研究了观看组小鼠观察演示组小鼠麻醉时是否表现出静止时间的差异。观察组小鼠观看麻醉的小鼠所花费的静止时间百分比显著低于未遭受足部电击的小鼠。

MK-801诱导演示组小鼠活动过度或麻醉后对观察组小鼠的行为影响。实验的示意图。
演示组小鼠的运动活动对观察组小鼠的行为影响:
研究了观察组小鼠在观察使用或未使用MK-801小鼠时,是否表现出运动活动的差异?在测试期间,使用MK-801的演示组小鼠的行进距离明显高于对照组小鼠。观察小鼠在观察使用MK-801的演示组小鼠后比观察对照组小鼠行走的距离要远得多。

演示组小鼠的运动活动对观察组小鼠的行为影响。实验的示意图。
同一个带有不透明隔板的笼内,足电击或恐惧条件下演示组小鼠对观察组小鼠的行为影响:
观察组小鼠可能已经从演示组小鼠那里获得了视觉、听觉和气味信息。我们需要评估改变观察者行为的信息。 为了检查小鼠的视觉辨别能力,我们使用了不透明的隔板,以使观察组小鼠看不到演示组小鼠。研究观察组小鼠在不透明隔板存在下,对同笼中演示组小鼠接受电击时是否表现出不同的静止时间。这个实验装置并不能同时阻断听觉和气味信息。在装有透明隔板或不透明隔板(对照组)的试验笼中,演示组小鼠每10秒接受一次足部电击(0.5毫安),持续5分钟。使用了恐惧条件下的演示组小鼠。在试验期间,每10秒电击一次的演示组小鼠的静止时间百分比明显高于其他两组。恐惧条件演示组小鼠的静止时间所占百分比显著高于每10秒电击一次的演示组小鼠。与带有透明隔板的笼中观察未受足部电击的小鼠观察组观察时间相比,在带有不透明隔板的腔室中观察演示组小鼠(每隔10秒接受一次足部电击)所花的静止时间百分比显著降低。对受到足部电击或恐惧条件下不透明隔板的演示组小鼠,观察组小鼠的行为没有显著差异。

演示组小鼠足部电击的视频对观察组小鼠的行为影响:
研究了观察组小鼠在观察演示组小鼠视频时的静止变化。研究了当演示组小鼠在不同的刺激频率下接受电击时,观察组小鼠是否表现出不同的静止时间。使用的视频中,演示组小鼠没有受到足电击(对照),每2秒足电击一次,或每10秒足电击一次,持续5分钟。观察组小鼠观看演示组老鼠每10秒足电击一次的视频所花费的静止时间百分比并不显著高于观看每2秒足电击一次或未遭受足电击视频所花费的静止时间百分比。当观察组小鼠观察每2 s足电击一次或未接受足电击时,观察组小鼠的行为无明显差异。

演示组小鼠足部电击的视频对观察组小鼠的行为影响。实验的示意图。
我们调查观察组动物在观察演示组动物电击后是否表现出类似共情的行为。研究观察组动物在观察接受电击的演示组小鼠的行为后是否接近演示组小鼠。两者之间的运动距离无显著差异。观察到,演示组小鼠每20秒接受一次足电击或没有接受足电击时,观察组小鼠的静止时间百分比没有显著差异。
结论:研究结果表明,恐惧观察系统中的观察者行为可能反映出从众性或模仿性行为,而不是共情性行为。这些结果表明,有必要建立一种新的实验方法来研究啮齿动物是否存在类似共情的行为。
原文出自:https://link.springer.com/article/10.1186/s12868-020-00566-4



