摘要:防腐剂苯扎氯铵(BAC)在眼科溶液中的应用非常普遍,尽管它有可能加剧干眼症(DED)。对角膜上皮的影响尚在研究中。已经评估了BAC用于DED小鼠模型的作用,但对对角膜缘上皮细胞的影响的研究仍未深入。我们的研究旨在全面评估不同BAC给药方案的影响及其作为DED小鼠模型的适用性。
方法:C57BL/6J小鼠(n=72)局部接受BAC(0.05–0.2%)超过7天。应用荧光素染色、角膜平滑指数和免疫组织学分析来确定BAC治疗后眼表的结构和细胞变化。使用形态学和功能分析检查了BAC(0.0001-0.01%)对培养的原代小鼠角膜上皮细胞(CLEC)(n = 6)的影响。
结果:0.2%BAC导致严重的角膜上皮缺损,而0.1%BAC在7天内每天使用一次,可诱导点状荧光素染色而不损害角膜平滑度。组织化学染色显示基底角膜上皮细胞排列紊乱,胞质晕增大。PAS+杯状细胞减少。BAC处理也调节K14在角膜缘的表达和分布。在培养的CLEC中,BAC引起细胞收缩和空泡化,使LDH释放增加,细胞坏死增加4.1倍。 BAC的浓度低至0.0001%会降低菌落形成。
结论:本研究描述了C57BL/6小鼠暴露于BAC后,如何诱发人类出现的DED的一些临床病理特征,从而为探讨其对眼表,尤其是角膜上皮及其干细胞的影响提供了基础。
简介:干眼症(DED)是一种多因素的疾病,其病因很多,既有外在因素(如生活方式和环境),也有内在因素(如自身免疫)。DED包括一种或多种泪液成分的功能障碍,导致泪膜不稳定,以及无法保护和维持眼表和导致慢性炎症。眼部刺激,刺痛和异物感是患者经常报告的症状,使用含有防腐剂(如苯扎氯铵(BAC))的局部滴眼剂会使病情恶化。BAC是一种季铵阳离子,广泛用于保存眼科制剂,有两个主要用途。首先,它作为一种表面活性剂将离子组分溶解到其他不相容的溶剂中。这促进了药物的有效乳化和稳定,因此延长了保质期。 其次,BAC在抑制微生物活性方面优于其他防腐剂。近年来,BAC成为研究动物模型中DED发病机理的药物。 兔试验显示,在4-14天中每天两次局部应用0.1%BAC,导致DED的发展。小鼠试验显示,0.2%的BAC每天两次的应用会触发DED的临床症状,包括荧光素染色增加、角膜不规则和结膜杯状细胞(GCs)丢失。大多数研究BAC的小鼠研究都是BALB / c品系,但是观察到了品系特异性反应。
值得注意的是,以更高的频率使用> 0.2%的BAC时会出现严重的眼表疾病(例如角膜缘干细胞缺乏症)。尚不清楚DED动物模型中眼表对BAC的反应机制。尽管研究人员已经检查了该模型的角膜上皮细胞,但是关于它对角膜缘上皮细胞(CLECs)影响的信息很少。当然,已经在多种物种中研究了BAC对培养的角膜和结膜细胞的毒性作用。BAC诱导细胞损伤和凋亡,抑制细胞迁移。有趣的是,低浓度BAC会导致DNA链断裂和线粒体功能障碍。此外,在新外用药物的监管批准程序中进行的细胞毒性试验,通常不以反映眼药水持续多次使用的方式进行。因此,这些测试无法筛查长期暴露下的累积毒性。研究人员使用各种体外和体内方法研究DED的过程中,记录了细胞增殖,凋亡,屏障功能和GC数量的变化,但是否影响角膜缘上皮细胞的细节披露很少。因此,我们推测急性BAC暴露会给CLEC动态带来短暂的改变。本文发现0.1%BAC诱导上皮损伤,类似于C57BL / 6小鼠中DED的特征,包括角膜通透性增加,GC损失和角膜上皮应激。此外,BAC刺激角膜中央和外周上皮细胞增殖,并使角蛋白14(K14)+细胞从角膜缘向周围角膜移动。 将原代小鼠CLEC暴露于BAC会引起细胞坏死和干细胞功能丧失。
小鼠干眼症模型:使用异氟烷将7-8周龄的雌性C57BL / 6小鼠(n = 48)固定15秒,并局部以5μl液滴的形式将BAC注入右眼 连续7天通过微量移液器进行给药,每天一次或在每天两次。随机分为4组,分别为0%(PBS对照组)、0.05%、0.1%和0.2%BAC。左眼未经治疗。 一旦在雌性小鼠中发现了具有类似DED特征的BAC浓度,便以相同的浓度对7-8周龄的雄性小鼠(n = 12)进行给予BAC。
荧光素渗透性和角膜光滑度:腹腔注射氯胺酮和二甲苯嗪(分别为100 mg/kg和10 mg/kg)麻醉小鼠,然后滴入1μl 0.1%荧光素钠。小鼠被手动眨三下眼睛来分配染料,然后闭上眼睛,去掉多余的染料。用钴蓝滤光片,用尼康FS-3眼科裂隙灯对每只眼睛进行检查和成像。将角膜图像分为五个部分(鼻部、颞部、上部、下部和中部),每个部分都使用之前经过验证的小鼠评分系统进行评分。0=无染色,1=轻微点状染色,2=明显点状或轻微合并染色,3=明显合并或轻微斑片状染色,4=明显斑片状染色。图像由一名实验者和两名独立的观察者评分。 角膜平滑度是使用先前公布的方法以定义的5点量表确定的。
组织学和形态计量学评价:对小鼠连续给药BAC7天后,对小鼠实施安乐死,将包括角膜,结膜和眼睑的眼表全部切除,固定在10%福尔马林中,并石蜡包埋以进行切片。从三个指定位置收集矢状切面(5μm),每个位置间隔约200μm,以横向方向覆盖眼表。用H&E和PAS染色代表性切片,观察和评价GC形态和数量。通过计数结膜上皮内的PAS +细胞来测量GC密度。用配备Olympus DP73数码相机的Olympus BX51显微镜拍摄图像,然后使用适当的软件对其进行分析。
免疫荧光染色:切片在Tris缓冲盐水(TBS,pH 7.6)中平衡20分钟,在TBS中用0.1 M甘氨酸淬火30分钟,然后在室温下用20%山羊或兔血清室温下封闭1小时。将切片从封闭溶液中取出与一抗(在TBS-B中稀释)在4°C孵育过夜。以预定浓度使用一抗。兔和山羊IgG,或不使用一抗作为试剂阴性对照。 然后将切片用TBS冲洗,并与Alexa Fluor偶联的二抗反应1小时。将载玻片安装在含有DAPI的ProLongGold®防褪色材料上,并在配备DP73数码相机的Olympus BX51上成像。
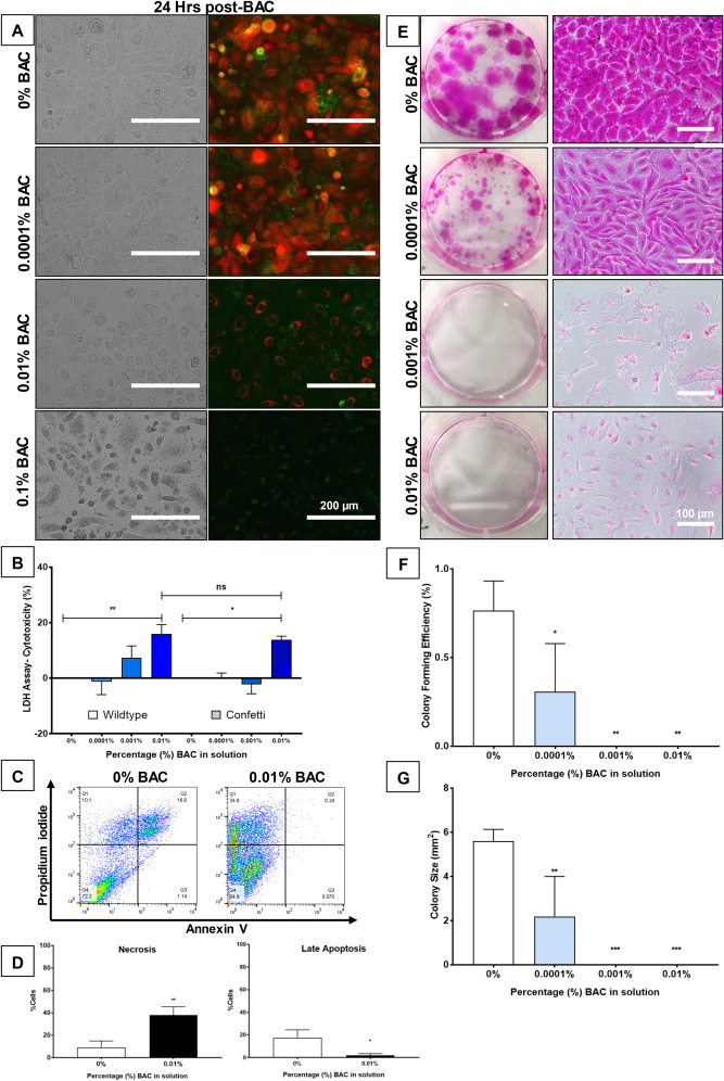
原代CLECs细胞培养及BAC的诱导效果:如前所述,小鼠原代细胞在规定的无血清角质形成细胞培养基中增殖。将CLECs以3×104细胞/孔的密度接种于24孔培养板中,然后在生长培养基中培养至融合,然后去除培养基,用PBS冲洗细胞三次。将BAC在KSFM(200μl/孔)中以10倍极限稀释度(0.1%,0.01%,0.001%和0.0001%)稀释10分钟,将细胞用PBS洗涤三次,并24h替换一次培养基(无BAC) 。使用EVOS-FL倒置显微镜捕获图像。在一些实验中,收集条件培养基以检测LDH含量以确定细胞毒性。部分细胞经annexin V和碘化丙啶染色,流式细胞仪检测细胞凋亡。
结果:BAC诱导的小鼠角膜上皮细胞的临床变化:在指定的时间点,对小鼠的眼睛用荧光素钠染色,然后用裂隙灯显微镜成像。在基线时对角膜上皮进行缺陷分级后,每天一次0%(PBS对照),0.05%和0.1%BAC组的小鼠无明显差异,而接受0.2%BAC的小鼠的基线值略低于对照组。在第4天和第7天,与对照组相比,滴注0.05%BAC后染色也没有明显增加。 有趣的是,从第4天到第7天,给予0.1%和0.2%BAC组中的荧光素吸收水平下降。但是,在第7天与对照组相比,给予0.1%和0.2%的BAC后,荧光素的摄取显着增加。在第7天,检查眼睛的角膜平滑度,其中BAC与对照组相比无明显差异。此外,荧光素染色或角膜平滑度无性别相关差异。

图1 每日给予一次BAC的临床影像学及评分。
在每天接受两次BAC滴眼的动物也出现了类似的荧光素染色模式,但是这种效果比那些每天滴眼一次BAC的动物染色范围要大。0.05%BAC组荧光素染色与对照组相比无明显变化。与0.1%和0.2%BAC治疗的眼睛明显染色形成对比,后者在第4天和第7天出现了上皮缺损。在第7天,与对照组相比,每天接受两次0.1%和0.2%BAC的小鼠的荧光素得分显著高于对照组。与每日给药一次相似,0.1%组的荧光素染色水平从第4天到第7天下降。每日两次0%和0.05%BAC的小鼠角膜光滑度无明显变化,但0.1%和0.2%BAC对角膜上皮细胞有影响。

图2、每日给予两次BAC的临床影像学及评分。
BAC诱导小鼠角膜上皮的组织学变化:
连续7天暴露于BAC后摘取角膜,H&E染色观察眼组织。接受PBS滴眼的小鼠表现出正常的角膜上皮,并有组织紧密的基底,上基底和浅表鳞屑层。然而,随着BAC浓度的增加,上皮组织和形态发生了微妙的变化。首先,位于基膜上的基底细胞分布较不均匀,大小和形状不规则。 其次,在基底细胞和基底上细胞中,细胞核周围的胞质晕更加明显。第三,较高浓度的BAC滴眼后,有丝分裂图证明了基底细胞的增殖。事实上,与对照组相比,0.1%的BAC在中心和周边诱导了显著的基底细胞增殖,而在角膜边缘则没有。

图3、 暴露于BAC后小鼠角膜的组织病理学
暴露于BAC后结膜杯状细胞形态及表型的测定:
每天给予一次和两次BAC对GCs有几种主要的形态学影响。每日给药一次,所有小鼠的GC密度均显著降低,与BAC剂量无关。与对照组相比,0.05%BAC,0.1%BAC和0.2%BAC组的GC密度均下降。每日给予BAC两次,0.1%BAC和0.2%BAC组的小鼠的GC密度明显低于对照组。此外,与对照组相比,每天一次0.1%BAC后可见GC表面积降低了3倍,而每天两次0.1%BAC组GC表面积却降低了6倍。未发现与性别相关的GC密度差异

图4. 暴露于BAC后结膜杯状细胞的组织病理学
体内BAC对K14+CLECs的作用:
研究0.1%BAC对K14+CLECs的影响。经肉眼观察,BAC处理的角膜中K14+CLECs与对照角膜中的相同细胞相比被分散,其中大多数局限于狭窄的角膜缘弧。在基底层至上基底层和基底上层至浅层的角膜半径“ r”以50μm的增量将整合荧光强度分割,显示暴露于BAC后两个间隔中的前50μm显著降低。将数值标准化为每个视野最大强度的比例,然后在250μm的“r”范围内进行比较,以评估边缘内部K14的径向分布与对照组相比,BAC处理的角膜内100-150μm、150-200μm和200-250μm区域的荧光信号在统计学上显著增加。

图5、BAC对K14+CLECs的体内作用。
BAC对小鼠原代CLECs的细胞毒性作用:
与未经处理的细胞相比,暴露于BAC的细胞有明显的形态变化; 处理后24小时最明显,细胞呈圆形,颗粒状且不致密实。与对照组细胞形成鲜明对比,对照组细胞具有典型的鹅卵石形态,具有明显的紧密连接。 Confetti小鼠的CLEC变化非常明显,它们在不同的亚细胞位置固有表达荧光蛋白。值得注意的是,随着BAC浓度的增加,Confetti小鼠上皮细胞逐渐失去荧光,意味着细胞活性降低。这些结果通过标准化的LDH分析得以证实,与对照组相比,暴露于0.01%BAC的WT和Confetti细胞的细胞毒性增加。两种细胞在0.01%BAC暴露后LDH释放量无差异。

图6、BAC对小鼠原代CLECs的细胞毒性作用。
结论:本研究描述了C57BL/6小鼠暴露于BAC后,如何诱发人类出现的DED的一些临床病理特征,从而为探讨其对眼表,尤其是角膜上皮及其干细胞的影响提供了基础。
原文出自:https://www.sciencedirect.com/science/article/pii/S154201241930285X



