
胃肠道组织中含有最多的内分泌细胞,许多胃肠激素在葡萄糖以及脂质稳态中起着关键作用。5-hydroxytryptamine (5-HT,5-羟色胺)是最常见的胃肠激素,发挥中枢和外周功能。90%以上的5-HT是由肠嗜铬细胞合成并释放出来的。Tryptophan hydroxylase(TPH,色氨酸羟化酶)是5-HT起始合成以及限速的关键催化酶。近期的研究表明:外周5-HT能够促进白色脂肪组织的脂肪生成,抑制棕色脂肪组织的适应性热生成。在小鼠中通过基因沉默或药物抑制5-HT的合成关键酶TPH1能够使得小鼠对饮食诱导的肥胖以及葡萄糖不耐受产生抵抗。提示了外周5-HT是脂代谢和全身能量平衡的重要调节因子。
ZnT8是一种在胰岛β细胞中富集的锌转运体,与1型和2型糖尿病的发病密切相关。然而,ZnT8在系统能量代谢中的确切作用及其作用机制仍知之甚少。19年发表在Diabetes上的一项研究通过建立ZnT8基因敲除小鼠,来探讨ZnT8在小鼠体内调控脂质代谢的机制。作者首先在小鼠身上发现了ZnT8敲除诱导的脂质积累,在小鼠的血液和组织中通过一系列生化检测以及免疫染色,发现了ZnT8/TPH1/5-HT调节轴。进一步地在细胞实验中,通过siRNA敲低ZnT8验证了动物实验的结果,并发现ZnT8可能通过调节细胞内锌离子浓度而影响下游通路的改变。从这篇文章中,我们可以了解到基因敲除小鼠在代谢研究中的优势,由于细胞实验无法观察各个器官以及外周循环的代谢变化,因而这种优势是常规细胞实验所无法比拟的,并且更具说服力。

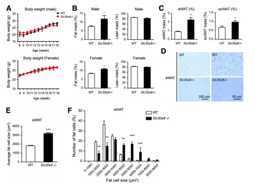
表型1:ZnT8基因敲除小鼠表现出脂肪的增加
首先,作者通过TALEN技术将C57BL/6N小鼠编码ZnT8蛋白的Slc30a8基因敲除(该ZnT8基因敲除小鼠由赛业生物提供)。ZnT8敲除小鼠与野生型小鼠的形态以及生长趋势相似。然而,雄性和雌性的ZnT8敲除小鼠均表现出脂体重增加,瘦体重下降的趋势。白色脂肪组织WAT(包括附睾白色脂肪组织eWAT和皮下白色脂肪组织scWAT)也均显著增加。而这种改变则是由脂肪细胞尺寸变大而引起的。

图1. ZnT8敲除导致脂肪的增加
表型2:ZnT8敲除小鼠肝脏中的脂质以及糖原的沉积增加
肝脏是脂质代谢的一个重要器官,作者通过HE染色、油红染色以及PAS染色法发现了ZnT8敲除小鼠的肝脏出现了脂质以及糖原的沉积,并且肝脏中的甘油三酯水平显著升高而总胆固醇未升高,以上数据表明了ZnT8的缺失会导致脂质在脂肪组织和肝脏中堆积。

图2. ZnT8敲除导致肝脏中脂质和糖原的积累
机制:ZnT8在肠内分泌细胞中表达并调控外周的5-HT水平
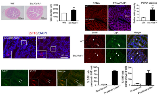
由于胃肠道也是调节糖脂代谢的重要器官,作者发现ZnT8敲除小鼠的肠道明显增厚,PCNA染色发现阳性染色的细胞明显增加,表明了ZnT8缺失可促进肠道细胞增殖。接下来,作者通过免疫荧光染色检查ZnT8是否在肠道中表达,以及其在肠道中的定位。作者发现ZnT8存在于肠道中的上皮层而不存在于平滑肌层或固有层。阳性染色细胞呈三角形,散布于结肠上皮细胞层内。接着,作者将ZnT8抗体与肠内分泌细胞的标志物CgA以及其他肠道激素标志物进行共染色,观察到ZnT8主要存在于CgA和5-HT阳性细胞。5-HT是最常见的胃肠激素,超过90%的循环系统中的5-HT都是由肠道合成并分泌出去的。

图3. ZnT8在肠道中的表达及定位
值得注意的是,ZnT8敲除小鼠中的结肠的5-HT细胞的染色强度以及数量显著增加,外周血清中的5-HT水平也显著高于野生型小鼠。TPH1负责外周中的5-HT的合成,其在结肠中mRNA以及蛋白水平均显著升高。上述的结果提示了ZnT8在肠内分泌细胞中表达,特别是在5-HT阳性的肠嗜铬内分泌细胞中表达,而ZnT8的缺失可以通过提高肠道中的TPH1的水平进而促进5-HT的合成并分泌到外周系统。

图4. ZnT8敲除提高了小鼠TPH1的水平以及5-HT的合成分泌
为了进一步探讨ZnT8调节5-HT水平的机制,作者使用了RIN14B细胞作为体外的细胞实验模型,RIN14B细胞是大鼠的一株δ细胞系,已被认为是研究5-HT分泌的合适的细胞模型。作者在RIN14B中利用siRNA敲低ZnT8的表达后,发现TPH1的蛋白水平增加了近3倍。ELISA实验则表明,ZnT8敲低后,细胞裂解液以及培养基上清中的5-HT显著增加。以上的体外实验数据表明了ZnT8的缺失增加了TPH1的表明进而促进5-HT的合成。由于ZnT8是介导锌离子通过细胞膜的转运蛋白,因此作者想了解细胞锌离子浓度的改变是否会影响TPH1和5-HT的水平。在培养基中添加了ZnSO4之后,显著提高了TPH1和5-HT的水平。而添加锌离子螯合剂TPEN去除锌离子后则减弱了TPH1的mRNA和蛋白的表达,尽管对5-HT在培养基上清中的分泌没有明显的影响。以上的结果表明了ZnT8可能是通过调节细胞内的锌离子浓度而影响TPH1的表达。

图5. ZnT8通过调节锌离子而影响TPH1的表达
总结
作者首先通过基因敲除小鼠发现了ZnT8缺失对于小鼠脂代谢的重要调节功能,在对小鼠体内的表型以及机制进行阐述之后,又利用体外的细胞模型实验加以辅证。整个研究可以归纳为:肠道内分泌细胞中的ZnT8能够调节TPH1的表达,进而调节胃肠激素5-HT的合成,5-HT分泌到外周系统,最后调节全身的脂质代谢平衡。该文章充分利用赛业生物提供的ZnT8基因敲除小鼠的优势,将其成功应用在脂质代谢的研究中。
当我们研究某个基因的调控功能时,如果能同时从动物模型及细胞模型得到验证,便可更加充分地证实其调控作用,提高实验设计的严谨性,特别对于高分文章的发表,更为重要,此外同时构建细胞模型和动物模型可节省时间,发文更快速。
赛业生物体内体外一站式服务平台
赛业生物长期致力于基因编辑细胞和动物模型的建立,拥有经验丰富的专家团队和成熟稳定的技术平台,客户遍布全球几十个国家和地区。我们可为客户提供目的基因的表达调控的细胞模型和动物模型,以及相关的表型检测、功能验证、病理分析等一系列的服务,为广大科研工作者提供便捷的服务。

KO细胞株+KO/cKO小鼠组合订购,低至2.48万!
赛业生物一站式服务平台联合推出细胞模型、动物模型基因编辑服务打包活动,基因敲除细胞株、基因敲除小鼠、条件性敲除小鼠任意搭配,低至2.48万!从体外细胞实验到体内动物实验,选赛业,不纠结!快点击图片了解活动详情吧!

红鼠资源库,一起来拼单
赛业生物“红鼠资源库”可以为您提供XBP1条件性敲除小鼠,而且现在赛业“红鼠资源库”拼单狂欢,多品系拼单享优惠,原价1.98万基因敲除小鼠,拼单低至1.48万,原价3.7万条件性敲除小鼠,拼单低至2.685万,不同基因,不同课题组都可组团参与,优惠多多,买到就是赚到,更能最大程度的加快您的科研计划,快点击图片了解活动详情吧!

原文检索:
Zhuo M, Hui L, Wen S, et al. Deficiency of ZnT8 Promotes Adiposity and Metabolic Dysfunction by Increasing Peripheral Serotonin Production. Diabetes. 2019.
DOI: 10.2337/db18-1321



