幽门螺杆菌(H. pylori)是胃癌的主要风险因素,已被列为 I 类致癌物。幽门螺杆菌感染会促进胃炎、萎缩和肠化生(IM)。在幽门螺杆菌感染者中,只有 1%-3%最终发展为 GC,这推断出其他诱因的参与。新的证据表明,胃粘膜中存在大量非幽门螺杆菌微生物组 ,它们的失调可能在胃癌发生过程中发挥作用。然而,与胃癌发生相关的非幽门螺杆菌驱动菌的鉴定和特征描述仍有待探索。
近段时间,来自中国香港特别行政区香港中文大学李嘉诚卫生科学研究院消化疾病研究所的Kaili Fu教授及团队对幽门螺杆菌阴性患者从浅表性胃炎、萎缩性胃炎、IM 到 GC 的不同胃肿瘤发生阶段的胃微生物组进行了表征,旨在探索非幽门螺杆菌胃微生物组,并揭示了鹅膏菌是一种通过与胃上皮细胞在TMPC-ANXA2-MAPK轴上的直接相互作用促进胃肿瘤发生的病原体。

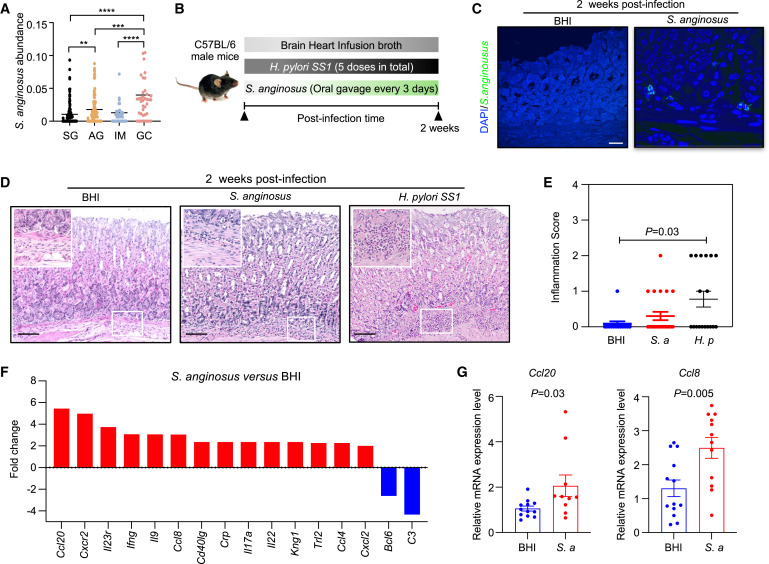
结果显示,副猪嗜血杆菌很容易在小鼠胃中定植,并引发急性炎症反应,导致包括 Ccl20 和 Ccl8 在内的促炎症细胞因子上调,随后进入慢性阶段,出现强化和持续性胃炎。长期感染血管链球菌会引起胃的进行性病变。阿尔新蓝(Alcian blue)阳性细胞和 GSII 阳性粘液颈细胞的增加以及胃固有因子(GIF)阳性首领细胞的减少证明了血管链球菌 可诱导变性转化。
癌前病变阶段感染血管链球菌还导致胃pH值升高和胃微生物群改变,致病性口腔共生菌(Prevotella和Aggregatibacter)富集,益生菌B. pseudolongum枯竭。在 MNU 模型中,血管链球菌会加重发育不良的转化,提高胃肿瘤的发病率,血管链球菌感染会导致胃粘膜和肿瘤中的细胞增殖增加。紧密连接标记物 CLDN18、OCLN 和 ZO-1 的表达随时间而减少,副猪嗜血杆菌感染会损害胃屏障功能。

血管性链球菌定植胃黏膜并促进急性炎症
总之,该实验确定了血管链球菌是促进胃肿瘤发生的非幽门螺杆菌,并阐明了副猪嗜血杆菌的毒性表面因子TMPC与胃上皮细胞上的ANXA2结合,诱发细菌附着、侵袭和致癌MAPK信号的下游激活。因此,为血管链球菌成为胃癌发生阶段的致病病原体提供了证据。
参考文献:
Fu K, Cheung AHK, et. Streptococcus anginosus promotes gastric inflammation, atrophy, and tumorigenesis in mice. Cell. 2024 Jan 22:S0092-8674(24)00006-0. doi: 10.1016/j.cell.2024.01.004. Epub ahead of print. PMID: 38295787.



