美国科学院院士、加州大学伯克利分校的丹扬教授在 Nature Neuroscience 期刊发表了题为:Microglia regulate sleep through calcium-dependent modulation of norepinephrine transmission 的研究论文。
该研究发现,大脑中的免疫细胞小胶质细胞中抑制性G蛋白(Gi蛋白)信号的激活可以促进睡眠,并且这种效应至少部分通过其胞内Ca2+信号来介导,导致胞外甲肾上腺素(NE)浓度的降低。

丹扬,加州大学伯克利分校神经生物学Paul Licht 杰出教授和HHMI研究员,因在控制行为的神经回路的研究,而于2018年当选美国国家科学院院士。
在健康大脑中,小胶质细胞处于一种稳态,其特征是分枝形态和支持稳态功能的特定基因的表达。其中一个稳态基因编码P2Y12,这是一种抑制性G蛋白(Gi蛋白)偶联的ATP/ADP受体,在中枢神经系统(CNS)内的小胶质细胞中高表达。P2Y12对于小胶质细胞的功能至关重要,特别是在它们对神经元活动的感知和调节、促进经验依赖的可塑性以及对癫痫和缺血性脑损伤的保护方面。P2Y12的配体——ATP和ADP以及它们的代谢产物腺苷,在稳态睡眠调节中发挥重要作用。
因此,研究团队开始探索小胶质细胞P2Y12-Gi信号在调节睡眠中的作用。
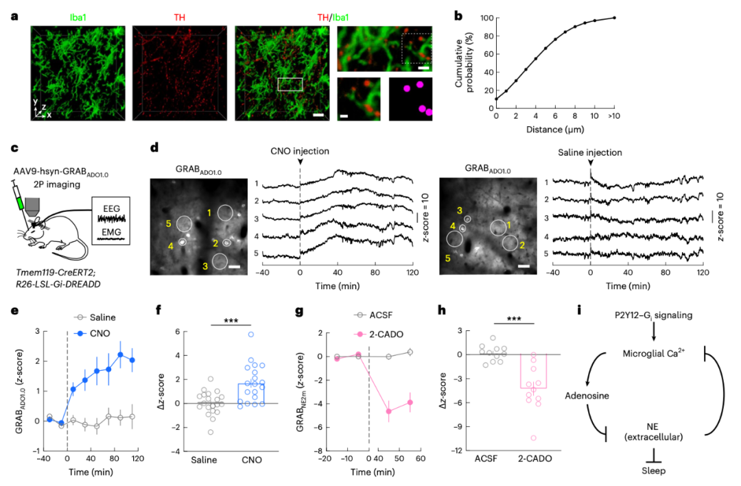
在这项研究中,研究团队通过小鼠实验证明,小胶质细胞可以通过一种涉及Gi偶联GPCR、细胞内Ca2+信号和去甲肾上腺素(Norepinephrine,NE)传输抑制的机制来调节睡眠。化学遗传激活小胶质细胞Gi信号强烈促进睡眠,而药理学阻断Gi偶联P2Y12受体则减少了睡眠。大脑皮层中的双光子成像显示,P2Y12-Gi激活提高了小胶质细胞内Ca2+的水平,而这种Ca2+升高的阻断,在很大程度上消除了Gi诱导的睡眠增加。
在自然的觉醒到睡眠转变过程中,小胶质细胞Ca2+水平也增加了,部分原因是去甲肾上腺素水平降低。此外,在皮层中使用去甲肾上腺素(NE)的生物传感器进行成像显示,小胶质细胞P2Y12-Gi激活显著降低了去甲肾上腺素水平,部分原因是腺苷浓度增加。

小胶质细胞Gi信号对NE传输的抑制部分由升高的腺苷水平介导
这些发现表明,小胶质细胞可以通过与去甲肾上腺素传输的相互作用来调节睡眠。
睡眠中断越来越被认为是阿尔茨海默病及其他神经退行性疾病的重要风险因素,而小胶质细胞稳态功能的丧失与睡眠-觉醒中断和这些疾病的进展相关。这项研究结果提出了一个解释:睡眠促进小胶质细胞Ca2+的增加,可能允许更有效地监测和清除参与神经退行性疾病的有害胞外蛋白质;反过来,小胶质细胞也积极促进睡眠以维持大脑稳态。



