越来越多的生物医学工作者认为,应该为实验动物提供合适的环境以及积极的心理经历,即满足动物福利的要求,使它们保持在well-being(良好)的状态。关于动物使用的法律法规也将重点放在了动物疼痛的伦理学问题上,要求在科学研究中对实验动物的使用应避免对动物造成疼痛和痛苦,或应将动物的疼痛最小化。
01 疼痛和痛苦的定义
在实验动物相关的文献中常常遇到Pain、Distress和Suffering这三个词,准确的说它们的意思分别是疼痛、痛苦和苦难。后两个词虽然有区别但意思接近,Distress多指思想压力、紧张、恐惧焦虑等所引起的精神上的痛苦,也指某种灾难(如疼痛)带来的痛苦;Suffering指身体或心理感受的痛苦和苦难,以及各种苦恼、折磨,侧重精神或身体痛苦达到剧烈程度引起的状态,在文献中Distress和Suffering很少同时使用。科研工作人员必须知道疼痛、痛苦和苦难的概念,并且知道如何识别、评估、控制和有效的避免动物经历这种感受。如果操作过程中造成动物非暂时的或者非轻微的疼痛和痛苦,应该使用适当的镇静剂、镇痛剂或者麻醉剂,不可以对没有使用麻醉剂而仅采用肌肉松弛药物的动物进行外科手术等操作。
02 疼痛分级
美国《实验动物饲养管理及使用指南(Guide)》以及美国农业部(USDA)对实验动物所承受的疼痛分为B、C、D、E四个等级。具体分级标准见下表:

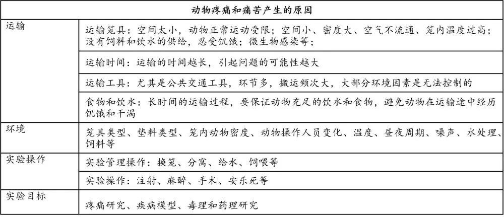
03 疼痛和痛苦的产生
在实验过程中使实验动物保持在良好健康、满足福利要求的状态,了解动物疼痛和痛苦产生的原因,有时比了解它们的表现还要重要。环境的改变、实验处理、饲养管理以及设施运行许多细节方面的不当,都可能引起或增加动物疼痛和痛苦的产生。

04 疼痛和痛苦的评估
了解动物疼痛和痛苦的表现指征,我们才能对实验中动物经历的疼痛或痛苦进行辨别和评估。虽然有些动物在经历疼痛和痛苦时会发出声音,甚至有特征性的面部表情,但各种实验动物缺乏声音交流主观报告的能力,来表明他们的“思想”状态和经历,所以我们常常根据动物行为和外观的改变、活动和防卫反应来推断它们经历疼痛和痛苦的状态。
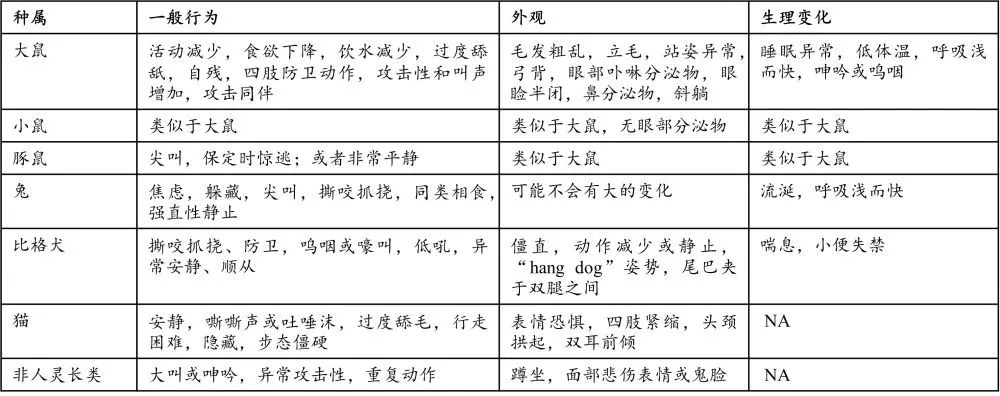
05 疼痛和痛苦的一般表现
下列为在不同动物的常规观察中均可发现的一般疼痛和痛苦的表现,动物可能表现单个或多个症状。
不清理毛发(皮毛粗糙无光泽)
食物及水分摄取量下降、尿液及粪便量下降
对操作人员触碰的反应异常(退缩、跛行、异常攻击性、尖叫、腹部夹紧、脉搏和呼吸次数上升)
体重下降(原体重20-25%),生长停滞(增重迟缓)或体质改变(恶病质cachexia)
脱水
体温异常
磨牙(多见于兔子及大型农场动物),流汗(马)
自我攻击,自我伤害疼痛部位
疼痛部位炎症反应
畏光
呕吐或下痢
器官衰竭指征(肉眼病变、生化、活检、超声等)
常见实验动物种属疼痛和痛苦的表现

由于动物通常将其与疼痛或痛苦相关的症状长时间的隐藏,这使得缺乏经验的员工非常难以发现,因此,必须要经过专业的培训,才能识别这些微妙的变化。如能早期识别疼痛和痛苦的相关指征,作为研究受试动物才更有可能被成功治疗。
参考文献:
1. Recognizing Pain and Distress in Laboratory Animals. E.Carstens and Gary
2. P.Mobe Pain and Distress Categories. USDA



