摘要:周围神经损伤可能会导致动物虚弱。兔坐骨神经横断模型允许对大神经间隙的手术修复策略进行有效评估。尽管兔在体积、操作方便和功能实用性方面具有优势,但它可能会受到一些副作用的影响,这些副作用会影响动物福利和科学研究的质量。这种副作用,包括压疮和足部创伤性损伤,主要是坐骨神经损伤后后肢远端不敏感。 在这项研究中,我们提出了许多方法来识别、治疗和预防兔坐骨神经损伤模型中的意外不良反应。结果:首先,我们根据压疮的严重程度对压疮进行分类,并描述使用软垫绷带技术使压疮愈合的情况。我们还介绍了一种主动包扎方法,以减少压疮形成的可能性。第二,我们定义了区分自残导致的足部损伤和继发于感觉运动损伤的偶然创伤性损伤的表型。最后,我们详细介绍了减少伊丽莎白项圈使用的有效策略;通过逐步戒断方法,在防止自残方面的作用得以保留,同时它们阻碍兔梳理毛发和导致颈部擦伤的倾向被最小化。我们认为提供了一种实用和系统的方法,以避免与兔坐骨神经损伤相关的不良副作用,从而在神经损伤模型中改善动物福利和科学结果。
背景:周围神经损伤是一种严重的损伤,可导致虚弱的感觉运动功能障碍和长时间的疼痛。 一般人群中大多数外伤性神经损伤是由于汽车事故和家庭事故引起的,而军事环境中绝大多数外伤性神经损伤是由于爆炸物和枪伤引起的。许多大小和解剖结构不同的哺乳动物模型已被用于了解神经功能,探索神经损伤机制,并评估修复和再生策略,包括小鼠、大鼠、仓鼠、豚鼠、实验兔、猪、羊、猫、狗和非人灵长类动物。大鼠是与周围神经损伤、变性和修复相关的假设检验的主要模型,因为它们温顺、经济有效,并且易于进行显微外科修复(通常为< 15 mm。小鼠神经的大小不足以评估间隙修复策略,但考虑到其基因操作的相对简单性和科学性,它们经常被用于了解神经损伤和恢复的机制。在对较小的动物进行概念测试后,较大的动物被用于测试修复间隙的策略,该间隙的大小与人类的差距更大。虽然猫科动物、犬科动物和绵羊模型历来被用于研究大的神经间隙,但独特的笼舍和饲养要求以及日益增加的伦理审查降低了它们的使用频率。猪和非人类灵长类动物模型代表了模拟人类神经大小、解剖学和生理学的黄金标准,因此用于转化或后期临床前研究。然而,这些模型成本高昂,需要高度专业化的实验室设施和兽医护理。因此,实验兔常被用作较大神经损伤的非啮齿动物模型。在兔的周围神经中,虽然面部和上肢神经损伤模型并不少见,但其相当长的长度和容易进入使坐骨神经成为最常见的损伤和修复选择。
使用实验兔作为手术模型还有很多额外的好处,包括与较大的动物模型相比易于操作和成本效益、体内功能、生物相容性/安全性和临床相关性/有效性。虽然实验兔是研究神经损伤的一种有用的研究模型,但是实验兔的研究可能会遭受一些不良副作用。这些不良反应中最突出的是坐骨神经损伤导致的远端后肢感觉反馈缺失。这种不敏感和随之而来的在其他无意的足部踩踏过程中造成的创伤相结合,可能导致兔跗关节发生压疮。实验兔足跟的皮下填充物很少,并且通常在神经损伤后缓冲足底的厚皮毛层通常会受到损害,也使这个问题更加复杂。 此外,受伤后或早期或不完全再生期间的感觉迟钝和肌肉功能丧失可能导致足部拖拽或自残,需要截肢。这些并发症对动物福利和神经修复评估策略的质量都有负面影响。意外并发症可能导致广泛和昂贵的动物护理,包括日常兽医护理和额外的外科干预。严重的伤害还会导致不必要的感染、动物疼痛和痛苦,因此出于伦理原因需要在比预期时间点更早的时间点进行安乐死。 最后,并发症也会影响收集数据的能力或数据质量。根据压疮、足部创伤、自残或其他意外不良反应的严重程度,感觉运动、步态、血管和再生结果可能受到混淆或受损。另一方面,减少实验兔模型的不良后果可以减少动物护理负担,提高科学评估的质量,提高成本和时间效率,以及对动物受试者进行更人性化的治疗。为了实现这些目标,我们深入了解了兔坐骨神经损伤模型中的意外并发症,并介绍了预防和/或治疗此类并发症的方法。我们假设我们的方法可以减少与神经损伤相关的不良压疮和指骨损伤,从而实现无混淆的实验数据收集和人性化的术后护理。
结果:压疮严重程度的表征:所有动物均在评估期内存活,在此期间观察到不同严重程度的压疮。我们开发了一个半定量量表来评估压疮的严重程度。两只实验兔被分类为 1 级,一只为 2 级,一只为 3 级,三只为 4 级。十五只实验兔没有压疮迹象。 自体移植治疗和器械治疗的神经损伤的类别分布没有差异。

评估动物和压疮分类总结

压疮的严重程度。 在 (a) 对照和 (b) 主动包扎后爪上看到健康的后爪。 在没有标准包扎的情况下,在神经损伤 1.5 周内,足跟出现压疮。 c 1 级压疮,在神经损伤后 1-2 周内可见,在主动实施标准绷带时很少见。当在神经损伤后 2-3 周内实施治疗时,可观察到 d-f 2-4 级压疮。(g)对侧对照足和(h)去神经支配和包扎4个月的同侧足矢状面g-h未发现明显溃疡。尽管足跟(由 * 表示的区域)有相当多的疤痕形成和结缔组织重塑,同时伴有挛缩,包扎后未观察到皮肤完整性断裂。 E:表皮; D:真皮; Sub-D:皮下组织(肌肉、筋膜)。
包扎对压疮形成的影响:手术后 3 周包扎的实验兔和预先包扎实验兔之间的压疮形成有显着差异,预先包扎显著降低了溃疡形成的可能性。有趣的是,即使在慢性去神经支配后后肢有大量疤痕形成的情况下,绷带也能防止溃疡。
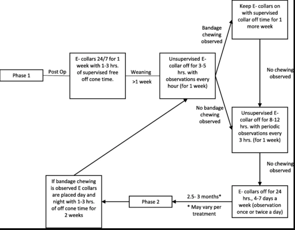
并发症和注意事项:电子项圈的使用:手术后将电子项圈戴在实验兔身上,以防止动物接触手术切口或植入装置。 此外,此时足部感觉重新出现会增加自残的风险,在恢复后 3 个月使用电子项圈。 我们开发了一个流程图来描述一种策略,以逐渐减少电子项圈的戒断时间,逐渐降低监督或观察水平。

电子项圈使用决策流程图和时间表。该流程图的基本原理是在可能发生自残的关键时间点(手术后立即和与最初功能恢复相关的时间范围内)部署电子项圈,但在其他情况下,系统地使动物停止使用电子项圈。
包扎:足部包扎确实有助于治疗和预防压疮; 然而,实验兔在运动过程中松开或抖落足部绷带的情况并不少见。与去除绷带相关的一个不良后果是由于背侧肌块丢失和/或缺乏本体感觉反馈而导致的拖拽——与自残不同,这会阻止实验兔抬起受伤的足。拖足造成的伤害会根据此活动发生的持续时间而增加。 拖拽几分钟到 2-3 小时,分别导致轻微的足部发红和更多的刺激和肿胀。在较长的持续时间内,观察到皮肤磨损或断裂,在夜间拖足的严重情况下,由于严重的皮肤脱落/指骨暴露,需要截肢脚趾。主动包扎有助于减少足部拖拽伤害。如果受伤,建议使用外用软膏、纱布和自粘绷带,更严重的受伤需要缝合或截肢。绷带有时也会刺激脚踝背侧;可以用一层纱布来缓解。

与包扎不当或长时间使用 电子项圈相关的间接伤害。a-b因绷带解开而造成的拖拉伤,范围从(a)局灶性损伤到(b)严重损伤。电子项圈不允许自残。运动胶带可能导致皮肤刺激和皮肤破损。f由于脚踝背部区域缺少保护纱布而导致脚踝刺激。g长期使用电子项圈导致颈部脓肿(右)
讨论:绷带可减少压疮的形成并促进愈合:数据表明主动包扎的明显好处。 因此,我们建议无论预期的再生结果如何,都可以并且应该在神经损伤手术后立即进行包扎,以防止压疮的发展。主动包扎也有助于减少足部拖拽损伤和其他足部外伤。该策略的关键要素包括:1) 用纱布垫住脚跟/跗关节以防止直接撞击动物的骨骼,因为该区域的皮肤和填充物很薄。2) Telfa垫与伤口直接接触,防止分泌物粘附在纱布上;3) 脚趾周围缠有粘性绷带,防止拖脚的不良影响;4) 足够宽松的绷带以减少收缩;

包扎指南。

压疮治疗决策流程图。即使未观察到压疮,也应积极使用绷带预防压疮的发生。如果观察到压疮,应立即进行标准包扎治疗,以防止压疮和感染的进展。
包扎建议通常与 Farinas 等人的建议一致,包括从脚踝上方围绕整个脚进行完全包扎,以及在足跟处额外填充。关键的技术差异包括我们使用 Telfa 垫和纱布,而不是使用定制的泡沫和底层填充物作为缓冲; 两种方法大概都会达到相同的目的。谨慎使用电子项圈和绷带可降低这两种疾病的发生率。因此,鉴于其在规模和生理学方面的诸多优势,我们主张继续使用兔神经损伤模型,并采取适当的预防措施。
减少其他并发症:兔神经损伤模型使用电子项圈的优势是保护手术切口和防止自残。 另一方面,长时间佩戴电子项圈会导致许多并发症。如毛发暗淡或蓬乱、电子项圈附近霉菌或其他污垢堆积、卟啉堆积、结痂和眼睛周围刺激,以及在最严重的情况下,颈部脓肿。区分正常的美容行为、自残倾向和拖脚的不良后果可以帮助指导决定是否限制使用电子项圈以及限制使用多长时间。如果决定尽量减少电子项圈的使用,在监督或定期观察下逐步戒掉电子项圈。
结论:在我们的研究中,我们深入了解了在使用兔神经损伤模型时遇到的各种意外并发症,包括压疮的形成和电子项圈使用指南。我们提供了详细的治疗方案来治疗所有级别的压疮,以及成功的预防压疮计划。 干预时机和治疗类型会影响神经损伤后压疮的进展或预防。我们的数据表明,术后立即进行适当的足部包扎并结合日常观察可预防严重的压疮。然而,即使没有此类预防措施,如果立即实施治疗,1-3 级压疮也是可逆的。如果实施适当的治疗并且没有感染迹象,4 级溃疡是可以逆转的。我们也提倡实验兔有足够的时间戒断电子项圈。 在这样的指导下,实验兔仍然是符合人道主义和强大的外周神经损伤非啮齿动物模型。
原文出自:A guide to reducing adverse outcomes in rabbit models of sciatic nerve injury | SpringerLink



