“在动物王国中,感受疼痛的能力是非常普遍的”。然而,疼痛作为一种“精神上的活动”,人们无法观察它,加上物种之间的差异性,更不可能直接感受到他们的痛苦。其实,动物的多种举动都是与人类相通的,当他们痛苦时,也会嘶叫、瞳孔放大、出汗、脉搏加速等,如小鼠在疼痛时也会发声警告,但却因为是超声波信号无法被大家听到,小鼠疼痛被识别就变得更不敏感。那么如何科学得识别动物的痛苦,我们又该如何避免和降低动物疼痛呢,本期来看看。
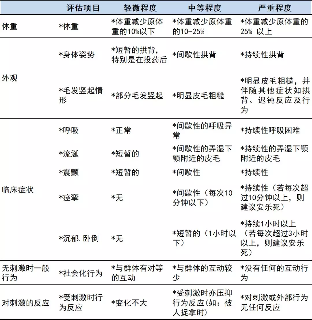
三、3种常见实验动物之疼痛程度评估表(一)大鼠疼痛程度评估表
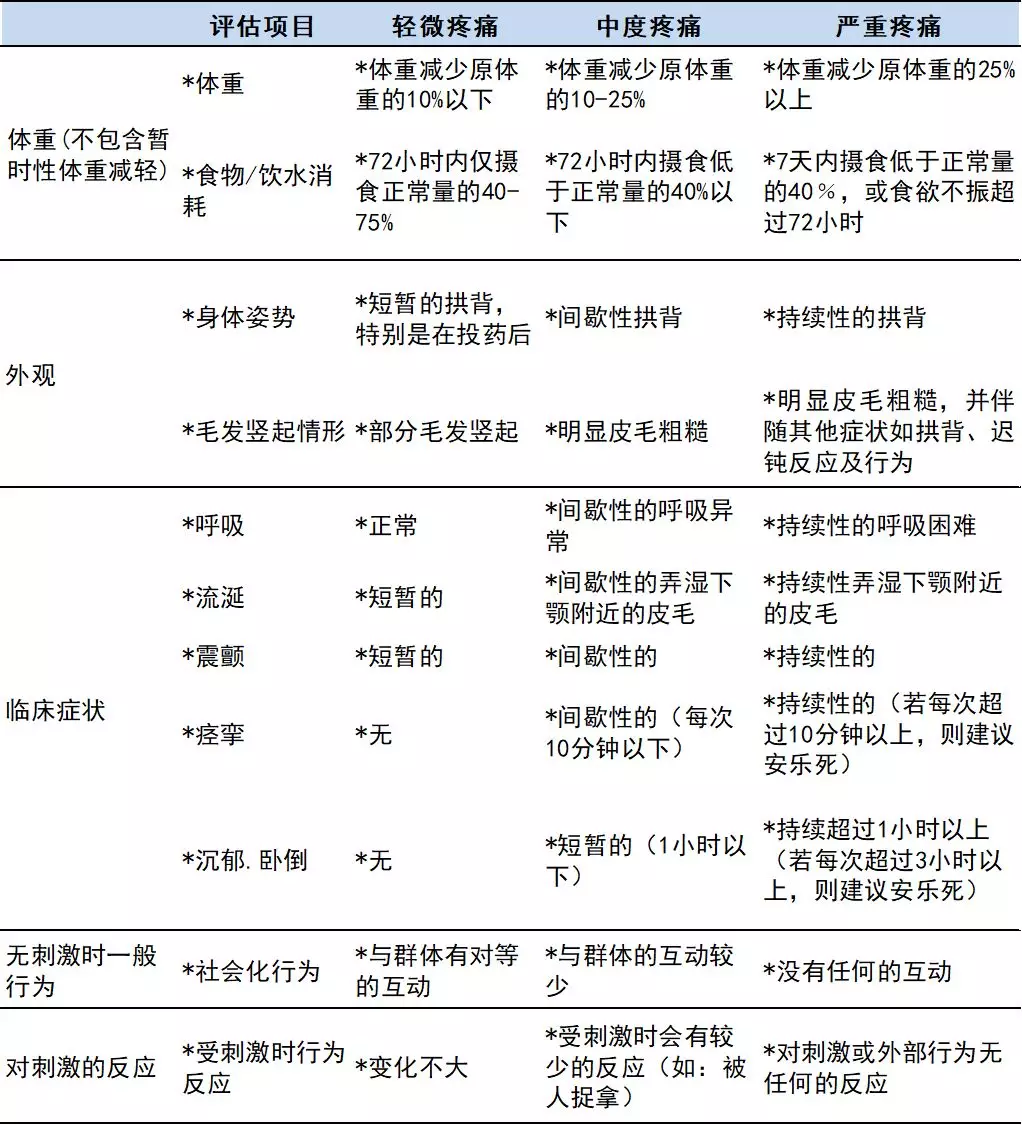
(二)小鼠疼痛程度评估表
(三)兔子疼痛程度评估表
以上是动物痛苦时的各种反应,为了提高动物福利,有以下几点建议:1. 我们必须学会辨别动物的痛苦,用科学数据进行打分;2. 在实施操作之前,对正在进行的研究动物根据专业判断应每天至少观察一次;3. 动物监测如果观察到超过预期和短暂的疼痛或痛苦的迹象,采取适当的干预策略(非药物途径,镇痛药,麻醉药,安乐死)[3-4]。如有很多药物可以干预和减轻疼痛和痛苦。传统的止痛药包括局部麻醉剂,阿片类药物和非甾体类抗炎药。使用两种或两种以上止痛药一起或结合这些止痛药与非传统镇痛药如N-甲基-D-天冬氨酸(NMDA)受体拮抗剂、α2-受体激动剂,曲马多,抗癫痫药加巴喷丁已在人类和兽医患者被证明能加强镇痛,并减少使用更强大的止痛药。这种方法被称为多模式镇痛。它的优点是提供镇痛从而促进动物福利。需要注意的是药物也会产生一些不良反应,如胃刺激等;4. 如果实验中给予特殊剂量后出现意想不到的疼痛和痛苦,PI必须提交修订案描述问题,并提出解决方案(使用止疼剂和降低给药剂量)。此外PI可以在修订案中阐明不能减轻疼痛和痛苦的原因,及提供科学依据;5. 对所有不能避免和消除的疼痛和痛苦情况设立人道终点,但应避免将死亡或严重疼痛和痛苦作为实验终点。参考文献:1. Morton D B, Griffiths P H. Guidelines on the recognition of pain, distress and discomfort in experimental animals and an hypothesis for assessment[J]. Veterinary Record, 1985, 116(16): 431-436.2. Hawkins P. Recognizing and assessing pain, suffering and distress in laboratory animals: a survey of current practice in the UK with recommendations[J]. Laboratory Animals, 2002, 36(4): 378-395.3. Criado A. Recognition and Alleviation of Pain in Laboratory Animals[J]. Laboratory Animals, 2010, 44(4): 380-380.4. 世界动物周活动活动主题书籍V4.25. http://grants.nih.gov/grants/olaw/GuideBook.pdf (Institutional Animal Care and Use Committee Guidebook)关于邦耀上海邦耀生物科技有限公司成立于2013年9月,是一家以基因编辑技术引领创新、探索和开发突破性的疗法、预防和治疗威胁生命的疾病、造福全人类为使命的高新技术企业,总部位于上海紫竹科学园区。邦耀生物依托在基因编辑、免疫学领域的强大技术实力和科研团队,致力于基因突变引起的遗传疾病的基因治疗、以及基因编辑与细胞治疗的研发与转化,现已成功构建通用型CAR-T的研发转化平台,并拥有两个1000平米独立的GMP中试基地,用于开展基因与细胞治疗的系列转化研究与生产;另外,邦耀下设两个独立团队,分别专注于免疫及肿瘤药物研发和CRO服务,在加速自身研发与转化的同时为客户提供优质的产品和技术服务。联系我们联系人: 刘老师地址: 上海市东川路555号紫竹科学园区4号6楼01A座邮编: 200241电子邮件: service@bioraylab.com电话: 021-64340008 手机: 18501629880
扫码关注邦耀实验室微信公众号,获取更多实验技巧!

图1:小鼠也会发声 来源:huffpost.com
疼痛管理是动物福利的核心内容疼痛源于中枢神经系统,不管是人类和动物都可以感受到疼痛,然而对疼痛之容忍度在不同种动物间、同种动物之不同个体间,都不相同,这种现象亦适用于人类。识别并降低实验动物疼痛一直是动物实验的“3R”原则的重要内容,即减少(Reduction)动物的使用数量,以无感知的实验材料替代(Replacement) 动物如离体器官实验、细胞功能试验等,以及优化(Refinement)实验设计将疼痛和痛苦降到最低。除了基于伦理的考虑外,应激下的实验动物产生的疼痛或痛苦也会造成科研数据的偏差。动物疼痛的分类动物疼痛可以分肉体、内脏和神经疼痛,或者是其急性、持续性及慢性疼痛。1. 按照疼痛位置:1) 肉体疼痛:由身体引起(包括皮肤,骨骼,肌肉,筋腱及其他组织);2) 内脏疼痛:由身体内部器官引起(如心脏,肺,消化道和生殖器);3) 神经疼痛:由神经组织产生(脑和脊髓的异常神经活动)。2. 按疼痛的持续时间分类:1) 急性疼痛:在伤害产生时立刻出现,伤口愈合时消失,如给药注射或实验中对组织没有明显伤害的实验如轻微触电等,这种疼痛往往几秒钟到几分钟便会消失;2) 持续性疼痛:往往会持续数天甚至数周;3) 慢性疼痛:则是一种长期的疼痛,可能长达数月至数年,例如骨关节炎或者癌症疾病动物模型。动物痛苦的信号都有哪些呢?兽医无法用人类语言与动物沟通,也无法得知动物的确切主观感受,在1985年,由Moron & Griffiths 建立了一套可作为依据的评估方法,此种方法用了5种数据来评估动物于实验中所可能遭受的疼痛状况,这5种数据包含有:体重、外观、临床症状、先天性的行为及对刺激的反应等[1-2]。一、首先看看动物疼痛的常见症状:• 不清理皮毛(皮毛粗糙无光泽)• 食物及水分摄取量下降、尿液及粪便量减少• 对人类触碰的物理性反应异常(退缩,跛行,异常攻击性,尖叫,夹紧腹部,脉搏和呼吸次数上升)• 体重下降(原体重之20-25% ), 生长停滞(增重迟缓), 或体质改变• 脱水• 体温异常(上升或下降)• 脉搏和呼吸异常(上升或下降)• 磨牙(常见于兔子及大型农场动物),流汗(马)• 自我攻击,自我伤害疼痛部位• 疼痛部位之炎症反应• 惧光• 呕吐或下痢• 器官衰竭之具体证据(血液生化,超音波,肉眼病变等)二、不同实验可能造成的动物疼痛分类表
三、3种常见实验动物之疼痛程度评估表(一)大鼠疼痛程度评估表
(二)小鼠疼痛程度评估表
(三)兔子疼痛程度评估表
以上是动物痛苦时的各种反应,为了提高动物福利,有以下几点建议:1. 我们必须学会辨别动物的痛苦,用科学数据进行打分;2. 在实施操作之前,对正在进行的研究动物根据专业判断应每天至少观察一次;3. 动物监测如果观察到超过预期和短暂的疼痛或痛苦的迹象,采取适当的干预策略(非药物途径,镇痛药,麻醉药,安乐死)[3-4]。如有很多药物可以干预和减轻疼痛和痛苦。传统的止痛药包括局部麻醉剂,阿片类药物和非甾体类抗炎药。使用两种或两种以上止痛药一起或结合这些止痛药与非传统镇痛药如N-甲基-D-天冬氨酸(NMDA)受体拮抗剂、α2-受体激动剂,曲马多,抗癫痫药加巴喷丁已在人类和兽医患者被证明能加强镇痛,并减少使用更强大的止痛药。这种方法被称为多模式镇痛。它的优点是提供镇痛从而促进动物福利。需要注意的是药物也会产生一些不良反应,如胃刺激等;4. 如果实验中给予特殊剂量后出现意想不到的疼痛和痛苦,PI必须提交修订案描述问题,并提出解决方案(使用止疼剂和降低给药剂量)。此外PI可以在修订案中阐明不能减轻疼痛和痛苦的原因,及提供科学依据;5. 对所有不能避免和消除的疼痛和痛苦情况设立人道终点,但应避免将死亡或严重疼痛和痛苦作为实验终点。参考文献:1. Morton D B, Griffiths P H. Guidelines on the recognition of pain, distress and discomfort in experimental animals and an hypothesis for assessment[J]. Veterinary Record, 1985, 116(16): 431-436.2. Hawkins P. Recognizing and assessing pain, suffering and distress in laboratory animals: a survey of current practice in the UK with recommendations[J]. Laboratory Animals, 2002, 36(4): 378-395.3. Criado A. Recognition and Alleviation of Pain in Laboratory Animals[J]. Laboratory Animals, 2010, 44(4): 380-380.4. 世界动物周活动活动主题书籍V4.25. http://grants.nih.gov/grants/olaw/GuideBook.pdf (Institutional Animal Care and Use Committee Guidebook)关于邦耀上海邦耀生物科技有限公司成立于2013年9月,是一家以基因编辑技术引领创新、探索和开发突破性的疗法、预防和治疗威胁生命的疾病、造福全人类为使命的高新技术企业,总部位于上海紫竹科学园区。邦耀生物依托在基因编辑、免疫学领域的强大技术实力和科研团队,致力于基因突变引起的遗传疾病的基因治疗、以及基因编辑与细胞治疗的研发与转化,现已成功构建通用型CAR-T的研发转化平台,并拥有两个1000平米独立的GMP中试基地,用于开展基因与细胞治疗的系列转化研究与生产;另外,邦耀下设两个独立团队,分别专注于免疫及肿瘤药物研发和CRO服务,在加速自身研发与转化的同时为客户提供优质的产品和技术服务。联系我们联系人: 刘老师地址: 上海市东川路555号紫竹科学园区4号6楼01A座邮编: 200241电子邮件: service@bioraylab.com电话: 021-64340008 手机: 18501629880
扫码关注邦耀实验室微信公众号,获取更多实验技巧! 


