为了提高高级别生物安全实验室整体水平,与国内本领域专家、企业家共同探讨动物模型与新冠肺炎疫情科技攻关、高级别生物安全实验政策法规、高等级生物安全实验室的建设与发展等相关专题,并对设施设计、建设、使用与管理中的宝贵经验进行分享与研讨,中国实验动物学会实验动物设备工程专业委员会将于11月24-26日在广州举办“生物安全技术研讨会”。
一、主办单位:中国实验动物学会实验动物设备工程专业委员会
二、承办单位:中国中元国际工程有限公司
三、协办单位:
索特自控系统(北京)有限公司
泰尼百斯·中国
深圳柏安诺科技有限公司
北京世纪盛通环境工程技术有限公司
四、会议时间及地点
时间:2020年11月24-26日
11月24日:全天报到
11月25日:研讨会
11月26日:研讨会及参观相关科研单位或企业
地点:广东省广州市花都木莲庄酒店(广州市花都区山前大道东段北侧天湖峰境园)
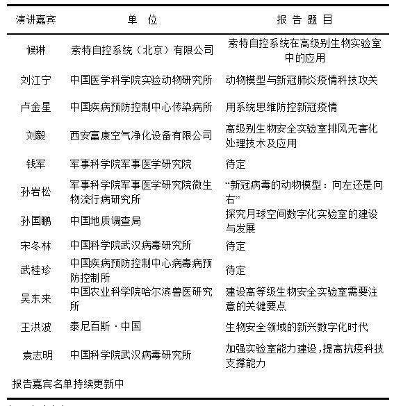
五、拟邀请报告嘉宾名单(按姓氏拼音排列)

六、会议须知
1.本次会议免收会议费。
2.会议食宿统一安排,食宿、交通费用自理。
3.本次会议因场地原因,限额80人,每单位限1人参加,并采取预约报名的方式。欲报名者请填写附件参会回执,并于11月1日前发至会务组邮箱houpuxin9501@163.com,会务组将以短信方式确认参会资格。未预约报名成功(未接到短信)者恕不能接待,敬请谅解。
4.会议期间,参会人员必须严格遵守当时国家及广东省广州市有关疫情防控的要求,并根据要求提供相应的身体健康证明材料,否则不得参会。
5.会务联系人:侯普馨:15804786489
张道茹:18500066554
周婉华:18124586280(会议接待)
附件:
1.生物安全技术研讨会参会回执
2.通知原文件
中国实验动物学会
实验动物设备工程专业委员会
二〇二〇年十月十四日



