机体内所有细胞都依赖细胞内监测系统来维持其蛋白质组的稳态(蛋白酶稳定)。神经元对蛋白质毒素的攻击高度敏感,因此细胞内蛋白质平衡对神经元来讲尤为重要。
随着人们年龄的增长,神经元中自噬等细胞内监测机能逐渐下降,细胞内有害蛋白质清除力降低,这大大增加了神经退行性疾病的风险。近来有研究人员发现,阿尔兹海默病(AD,俗称“老年痴呆”)与神经元内自噬密切相关。
近日,《Cell》杂志在线发表了美国爱因斯坦医学院的研究人员带来的题为“Chaperone-mediated autophagy prevents collapse of the neuronal metastable proteome”的研究报告,发现分子伴侣介导的自噬可防止神经元亚稳态蛋白质组的崩溃。

DOI: 10.1016/j.cell.2021.03.048
分子伴侣介导的自噬(CMA)是一种溶酶体中单个蛋白选择性降解途径,可在溶酶体相关膜蛋白2A (L2A)的介导下降解溶酶体内化底物蛋白。
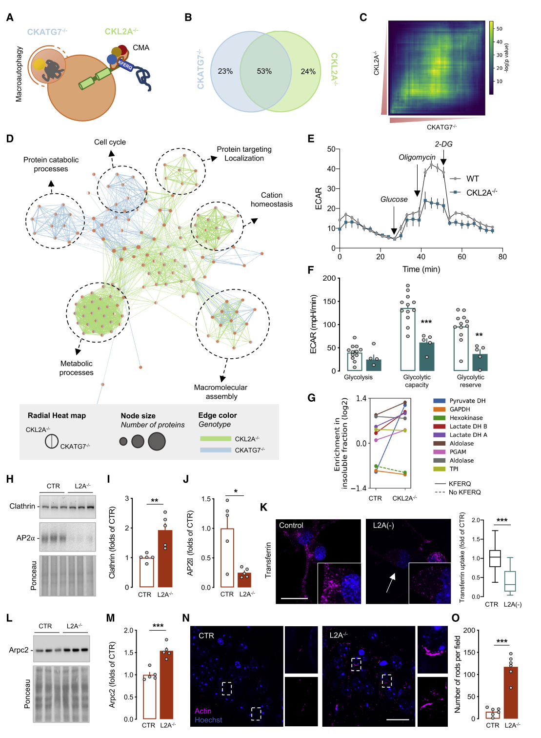
在这项研究中,研究人员分别在小鼠全身和神经元中敲除了L2A,使其发生全身或神经元特异性CMA阻滞,从而造成有害蛋白的堆积。结果显示,神经元CMA缺失可以导致细胞内蛋白质改变,进而导致神经元功能失调。

CMA缺失导致神经元功能障碍
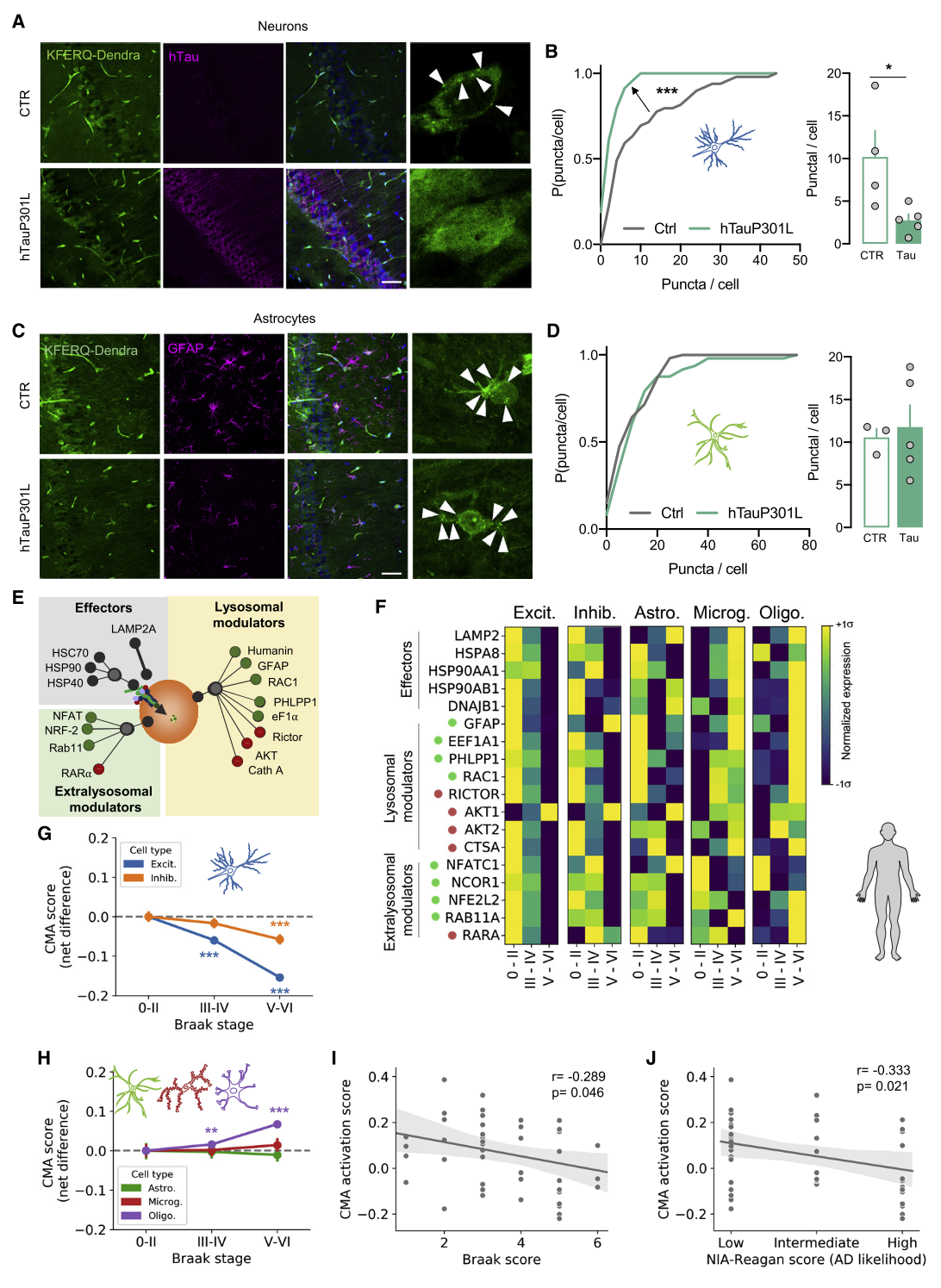
研究人员在AD患者的大脑中发现了CMA的转录下调,这可能增加了致病性AD蛋白的毒性作用。于是,他们在AD模型小鼠中制造CMA缺失,发现CMA缺失与神经变性相关蛋白产生了协同作用,从而增加了神经元疾病的易感性并加速了疾病的进展。

AD早期出现CMA抑制
那么,激活CMA是否可以抑制AD的发生发展呢?在进一步实验中,研究人员假设CMA激活剂AR7激活CMA后可以增加神经元中有害蛋白的清除,进而影响病情进展。
为了验证这一设想,研究人员使用了一种衍生物CA77.1(CA)对AD模型小鼠中的CMA进行激活,发现口服CA明显增强了小鼠视觉记忆,同时降低了小鼠焦虑和抑郁行为的发生,在水平网格测试中,这些小鼠的表现明显更佳。
组织病理学分析也支持了CA给小鼠带来的积极作用,观察结果显示,口服CA的小鼠海马和皮层的β-淀粉样蛋白及相关病理改变显著减少,海马背侧的小胶质细胞和星形胶质细胞数量减少。也就是说,这种药物可以激活CMA,减轻神经元病理损伤,改善疾病症状。

CMA激活改善AD模型小鼠的病理损伤
总的来说,这项研究揭示了CMA在生理和病理条件下维持体内神经元蛋白质组的作用,证明了CMA激活对AD的正向作用。其中应用到的新药CA在AD模型小鼠中显示出了良好的疗效,有望用于人AD等神经退行性病变的治疗。
目前,研究人员已开展了相关药物的开发工作,期待该产品能早日应用到临床治疗当中。
参考资料:
https://www.cell.com/cell/fulltext/S0092-8674(21)00379-2



