
研究背景
人的子宫内膜是一种高度再生的组织,在类固醇诱导下,每个月都有增殖、分化和脱落的周期。有证据表明,子宫内膜干细胞存在于子宫内膜中,并负责子宫内膜每月的周期性再生。子宫内膜在循环卵巢类固醇激素、雌激素和孕激素的影响下发生再生性改变。子宫内膜癌也被证实含有能自我更新的肿瘤干细胞亚群。这些具有干细胞特性的细胞负责肿瘤生长和化疗耐药性。多种细胞表面蛋白已被成功鉴定为各种类型癌症的肿瘤干细胞标志物,而在子宫内膜癌中CD133和CD44蛋白被用于富集肿瘤干细胞,目前缺乏子宫内膜肿瘤干细胞的特异性标志物。
SMOC-2是SPARC家族成员之一,在胚胎发生和伤口愈合过程中高度表达。该基因产物是一种基质细胞蛋白,可刺激内皮细胞增殖和迁移,以及血管生成活性。已有研究表明,SMOC-2可能在性腺和生殖道发育过程中介导细胞间信号转导和细胞类型特异性分化。此外,SMOC-2已被证明是肠道干细胞的特征基因且对于L1介导的肠癌发展是必需的。因此作者想探索SMOC-2是否与子宫内膜癌肿瘤干细胞之间存在关联。
研究结果
为了确定SMOC-2与肿瘤干细胞之间的关联,作者通过流式分别分选出的人子宫内膜癌细胞系AN3CA和Ishikawa的CD133+/CD44+细胞以及CD133-/CD44-细胞(CD133和CD44已经被广泛地认为是多种类型癌症中的肿瘤干细胞的表面标志物),经Western blot及qPCR验证,SMOC-2在CD133+/CD44+中的表达显著高于CD133-/CD44-细胞,提示了SMOC-2与肿瘤干细胞相关。

图1.SMOC2在CD133+/CD44+细胞中的表达。
作者进一步通过siRNA敲低SMOC-2以及慢病毒构建过表达SMOC-2的细胞株,发现敲低SMOC-2后,已鉴定的干细胞相关基因SOX2、OCT4和NANOG表达发生了下调,而过表达SMOC-2则使得这些干细胞相关基因上调。这些结果证明了SMOC-2促进子宫内膜肿瘤细胞的干细胞特性。

图2. SMOC2促进干性相关基因的上调。
体外的细胞实验证明了SMOC-2促进细胞的成球以及增殖之后,作者通过构建CDX模型(cell-derived xenograft model)进一步评估SMOC2对癌细胞在小鼠体内成瘤的影响。通过构建慢病毒稳定敲低SMOC-2的细胞株,将其皮下注射入免疫缺陷的裸鼠体内,研究人员发现,与对照组相比敲低SMOC-2后显著抑制了癌细胞的体内成瘤能力。

图3. SMOC-2对癌细胞体内成瘤的影响。
由于肿瘤干细胞具有抵抗化疗的能力,因此作者通过成球实验评估了SMOC-2在癌细胞抵抗化疗药物(如顺铂Cisplatin和紫杉醇Paclitaxel)中的作用,发现了SMOC-2过表达的癌细胞能够显著抵抗顺铂以及紫杉醇对于癌细胞生长抑制的影响。证明了SMOC-2介导了子宫内膜癌的化疗抵抗。

图4. SMOC-2对癌细胞化疗抵抗的影响。
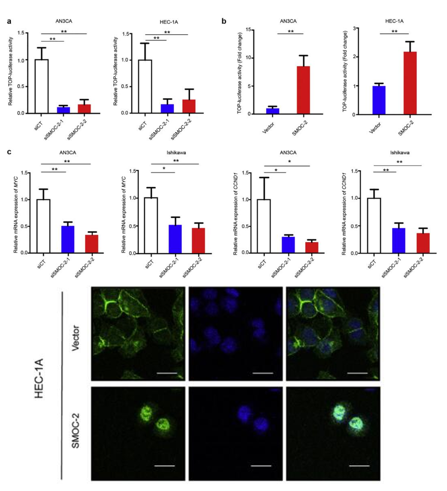
在验证了SMOC-2的促癌功能之后,作者接下来研究其作用机制,由于Wnt通路、Hedgehog通路和Notch通路等发育相关的通路在肿瘤干细胞中发挥着重要的作用。作者通过荧光素酶报告基因实验发现Wnt信号通路活性在SMOC-2敲低后被抑制,而在SMOC-2过表达后则显著提高,而其他通路则无影响。此外,Wnt通路的靶基因MYC以及CCND1在SMOC-2被敲低后也发生了下调。最后,作者通过免疫荧光实验证明了Wnt通路中的关键转录因子β-catenin在SMOC-2过表达子宫内膜癌细胞系中从细胞质中易位入核,促进靶基因的转录。综上所述,作者通过荧光素酶报告基因实验,通路靶基因的表达和转录因子的免疫荧光实验三种方法证明了SMOC-2激活Wnt信号通路。

图5. SMOC-2激活Wnt信号通路。
在体外的细胞水平层面以及体内的动物水平层面都验证了SMOC-2对于子宫内膜癌细胞功能的影响之后,作者通过收集子宫内膜癌患者的肿瘤标本进行免疫组化(IHC)染色进行临床水平层面的验证,发现了低表达肿瘤干细胞标志物CD133和CD44的肿瘤标本同样低表达SMOC-2,而高表达CD133和CD44的肿瘤标本中同样高表达SMOC-2。因此在临床水平层面上验证了SMOC-2与肿瘤干细胞的关联。

图6. SMOC-2在临床肿瘤样本中的表达。
小结
文章作者抓住了近些年肿瘤研究的热门主题“肿瘤干细胞”,利用了简单又具有说服力的实验对SMOC-2这个基因对肿瘤干细胞发生发展中的功能及其作用机制进行了完整的阐述。文章中,作者利用慢病毒介导的shRNA稳定敲低体系以及慢病毒介导过表达体系进行正反实验论证,并且利用了CDX模型裸鼠实验证明了SMOC-2在体内的致瘤能力。
赛业生物肿瘤研究完整解决方案
肿瘤基因功能的研究是一个整体性的过程,从开始的基因筛选、到细胞水平(体外)和动物水平(体内)的功能性验证,再到机制探讨及验证,形成一个完整的研究逻辑。赛业生物不仅在基因编辑动物模型领域有深厚的技术积累,更是在细胞生物学领域深耕15年,可为您提供体内动物模型验证和体外细胞实验验证一站式服务。
研究某个基因的功能最常用的手段是在宿主细胞中过表达或者沉默该基因,筛选稳定细胞株。赛业生物针对难转染的细胞,建立了标准的转基因技术服务体系,可为您提供过表达、干扰稳转细胞株的构建服务。赛业旗下规模庞大、品种齐全的科研细胞库,为稳转细胞株的构建提供了必要的资源条件;结合高效的慢病毒系统,我们可以准确地将您的目的基因和示踪基因转染到目的细胞中,得到稳定表达或沉默特定基因的细胞株。
至于体内动物模型验证,赛业生物还可以为您各种类型的肿瘤模型,如裸鼠、NOD/scid、C-NKG和BRGSF等免疫缺陷鼠、免疫检查点人源化小鼠、肿瘤细胞系移植模型、人源肿瘤组织异种移植模型(CDX)、基因修饰模型及表型分析服务,为难以开展动物实验或者无SPF动物房的课题组提供成熟完善的一站式解决方案。
参考文献:
lu Huan., et al. Targeting cancer stem cell signature gene SMOC-2 Overcomes chemoresistance and inhibits cell proliferation of endometrial carcinoma. EBioMedicine 2019 Feb; 40: 276–289.



